你知道会计常用的税务会计分录有哪些吗?在财务的工作中,像企业所得税、个人所得税、消费税、增值税都是很常见的税种。
今天我就把会计工作中常见的18个税种的会计分录和税务会计的账务处理大全分享给大家,大家可以仔细学一学,避免别人一问自己啥都不知道,那就很尴尬了。(文末可抱走 )
1、个人所得税
个人所得税是最常见的一个税种了,只要你有收入就要交个人所得税。这里的个人所得税指的是个人工资薪酬。
在进行会计处理的时候,可以记,借:应付职工薪酬,贷:应交税费——个人所得税
2、消费税
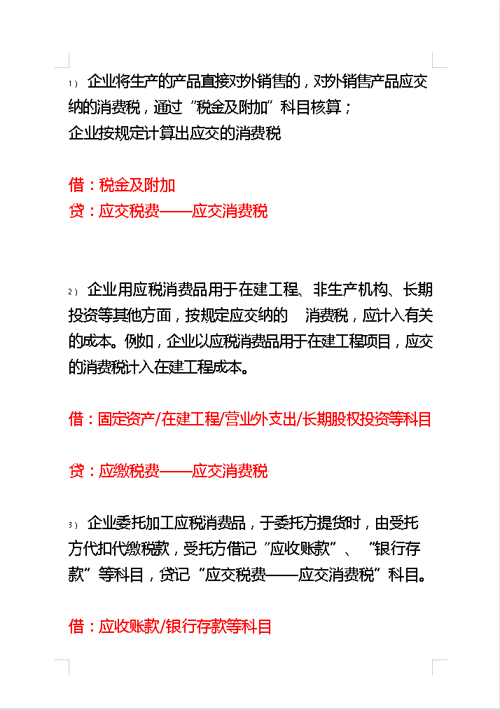
(1)企业生产产品对外销售的时候,应该交销售产品的消费税。按照相应的税率计算书消费税的额度,记,借:税金及附加,贷:应交税费——应交消费税
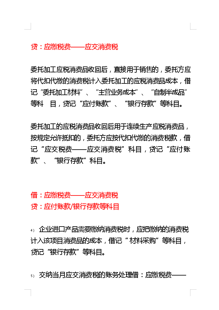
(2)企业应税应税消费品用在了在建工程、投资等方面的,可以按规定计入成本。
(3)企业委托加工的应记:应收账款或银行存款,贷应交税费——应交消费税
(4)企业进口产品时缴纳增值税,可以记,借:材料采购,贷:银行存款
(5)缴纳当月的消费税账务处理
3、增值税
(1)一般纳税人增值税账务处理
(2)小规模纳税人增值税账务处理
4、环保税
即:计算应交时借:税金及附加贷:应交税费-应交环境保护税上交时
5、资源税
计算应交时借:税金及附加贷:应缴税费——应交资源税上交时
6、土地增值税
在会计处理时,企业交纳的土地增值税通过“应交税费——应交土地增值税”科目核算。
......
1、主营业务收入的税务会计处理
(一)取得(或确认实现)主营业务收入计算应交税金及附加时,编制会计分录
(二)缴纳税金和附加时,编制会计分录
(三)资源税纳税人在采购、生产、销售环节的税务会计处理
......
篇幅有限,会计常用的税务会计分录大全就先到这里了,总共有47页,有完整的,希望同学们在工作中多多学习,争取做一个啥都懂的会计。
版权声明:我们致力于保护作者版权,注重分享,被刊用文章【税金及附加会计分录(32岁的女会计熬夜总结)】因无法核实真实出处,未能及时与作者取得联系,或有版权异议的,请联系管理员,我们会立即处理! 部分文章是来自自研大数据AI进行生成,内容摘自(百度百科,百度知道,头条百科,中国民法典,刑法,牛津词典,新华词典,汉语词典,国家院校,科普平台)等数据,内容仅供学习参考,不准确地方联系删除处理!;
工作时间:8:00-18:00
客服电话
电子邮件
beimuxi@protonmail.com
扫码二维码
获取最新动态
