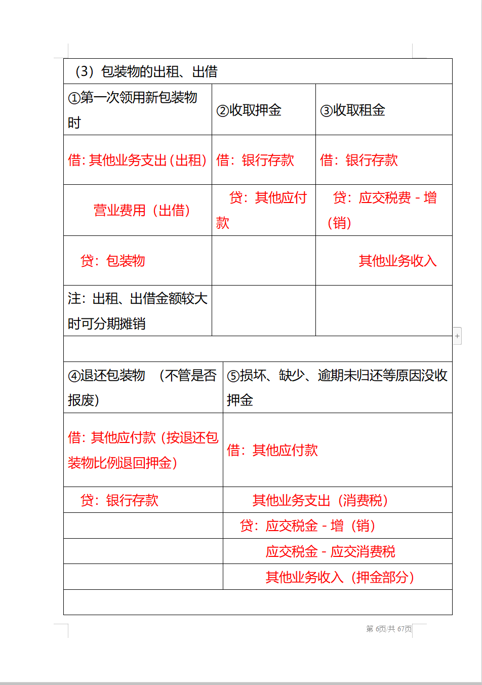
这300个会计分录,共分为56个表格,不论是考证还是工作都用的到!
······以上就是给大家分享的资料,由于资料内容过多,展示有限,电子版已打包好了,想要完整版资料的可以按照下图操作步骤:
1、评论区留言:学习
2、点击我的头像,私信:0
即可领取完整版资料!!
版权声明:我们致力于保护作者版权,注重分享,被刊用文章【会计分录模板(这300个会计分录)】因无法核实真实出处,未能及时与作者取得联系,或有版权异议的,请联系管理员,我们会立即处理! 部分文章是来自自研大数据AI进行生成,内容摘自(百度百科,百度知道,头条百科,中国民法典,刑法,牛津词典,新华词典,汉语词典,国家院校,科普平台)等数据,内容仅供学习参考,不准确地方联系删除处理!;
工作时间:8:00-18:00
客服电话
电子邮件
beimuxi@protonmail.com
扫码二维码
获取最新动态
