咨询:<<安全生产法》中的主要负责人指的什么?包不包括实际控制人?而实际控制人的概念多见于上市公司,不是上市公司有没有实际控制人?
应急管理部回复:全国人大常委会法工委与应急管理部共同编写的《中华人民共和国安全生产法释义》一书对此问题有所解释。生产经营单位的主要负责人,对企业而言,不同组织形式的企业有所不同。《中共中央国务院关于推进安全生产领域改革发展的意见》规定,生产经营单位的法定代表人和实际控制人同为安全生产的的第一责任人。对于有限责任公司和股份有限公司,主要负责人应当是公司董事长和经理(总经理、首席执行官或其他实际履行经理职责的企业负责人);对于非公司制的企业,主要负责人为企业的厂长、经理、矿长等企业行政“一把手”。
咨询:《安全生产法》第五条规定并没有对主要负责人范围和数量进行界定。《山东省安全生产条例》第十一条指出主要负责人包括对本单位生产经营负有全面领导责任的法定代表人、实际控制人。《山东省生产经营单位安全生产主体责任规定》第六条指出“生产经营单位的主要负责人,包括董事长、总经理、个人经营的投资人以及对生产经营单位进行实际控制的其他人员””,请问主要负责人是设置其中一人还是这些主要领导必须都要取证?
回复:全国人大常委会法工委与应急管理部共同编写的《中华人民共和国安全生产法释义》一书对此问题有所解释。生产经营单位的主要负责人,对企业而言,不同组织形式的企业有所不同。《中共中央国务院关于推进安全生产领域改革发展的意见》规定,生产经营单位的法定代表人和实际控制人同为安全生产的的第一责任人。对于有限责任公司和股份有限公司,主要负责人应当是公司董事长和经理(总经理、首席执行官或其他实际履行经理职责的企业负责人);对于非公司制的企业,主要负责人为企业的厂长、经理、矿长等企业行政“一把手”。按照“规章解释权属于规章制定机关”的规定,《山东省生产经营单位安全生产主体责任规定》由制定机关负责解释。回复单位: 政策法规司
新《安全生产法》第五条规定,生产经营单位的主要负责人是本单位安全生产第一责任人,对本单位的安全生产工作全面负责。其他负责人对职责范围内的安全生产工作负责。
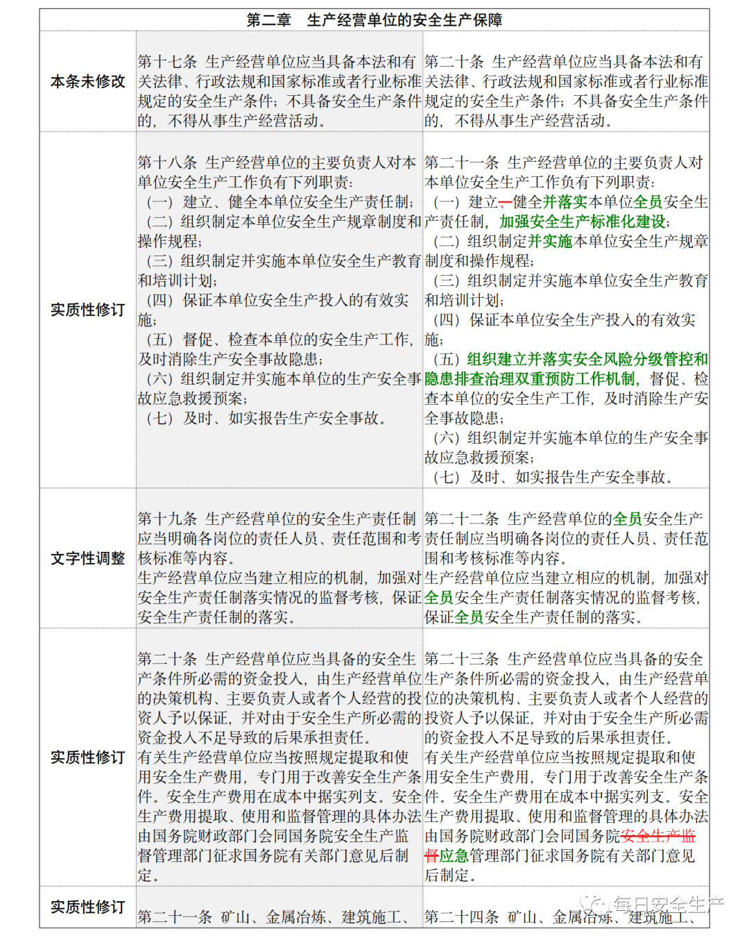
同时,在第二十一条明确生产经营单位的主要负责人的七项职责,一是建立健全并落实本单位全员安全生产责任制,加强安全生产标准化建设;二是组织制定并实施本单位安全生产规章制度和操作规程;三是组织制定并实施本单位安全生产教育和培训计划;四是保证本单位安全生产投入的有效实施;五是组织建立并落实安全风险分级管控和隐患排查治理双重预防工作机制,督促、检查本单位的安全生产工作,及时消除生产安全事故隐患;六是组织制定并实施本单位的生产安全事故应急救援预案;七是及时、如实报告生产安全事故。
那么“主要负责人”是指董事长还是总经理呢?
生产经营单位主要负责人,对企业而言,不同组织形式的企业有所不同。《中共中央国务院关于推进安全生产领域改革发展的意见》规定,生产经营单位的法定代表人和实际控制人同为安全生产的第一责任人。
法定代表人,是指依法律或法人章程规定代表法人行使职权的负责人。我国法律实行单一法定代表人制,一般认为法人的正职行政负责人为其唯一法定代表人。
对公司制的企业,按照公司法的规定,有限责任公司(包括国有独资公司)和股份有限公司的董事长是公司的法定代表人,经理负责“主持公司的生产经营工作”。因此,有限责任公司和股份公司的主要负责人应当是公司董事长和经理(总经理、首席执行官或其他实际履行经理职责的企业负责人)。
对于非公司制的企业,主要负责人为企业的厂长、经理、矿长等行政“一把手”。
如《全民所有制工业企业法》规定、企业实行厂长(经理)负责制,厂长是企业的法定代表人,对企业负有全面责任。
实际控制人,通常指虽不是企业的法定代表人或者股东、但通过投资关系、协议或者其他安排,能够实际支配公司行为的人。
在一般情况下,企业法定代表人由董事长或总经理担任,也是企业实际控制人。
但是,一些企业特别是一些中小企业的法定代表人背后往往另有实际控制人,他们对企业的重大事项有最终的决策权。
其他负责人是指主要负责人以外的有关负责人员,比如生产经营单位一把手以外的副职等人员。
原安监总局3号令及80号令中对生产经营单位主要负责人进行的定义:
要特别注意以下几点:
1、主要负责人必须是生产经营单位开展生产经营活动的主要决策人,享有本单位生产经营活动包括安全生产事项的最终决定权,全面领导生产经营活动。例如,生产经营单位的重大生产经营事项应由董事会决策的,那么董事长是主要负责人,个人投资生产经营单位的投资人是主要负责人。
2、主要负责人必须是实际领导、指挥生产经营日常活动的决策人。一般情况下,生产经营单位的主要负责人是其法定代表人,但是某些公司制企业,特别是一些特大集团公司的法定代表人往往与其子公司的法定代表人同为一人,他不负责企业日常的生产经营活动和安全生产工作,通常是在异地。在这种情况下,那些真正全面组织、领导生产经营活动和安全生产工作的决策人就不一定是集团董事长,而是总经理或者其他人。还有一些不具备企业法人资格的生产经营单位不需要并且也不设法定代表人,这些单位的主要负责人就是其资产所有人或者生产经营负责人。
3、主要负责人必须是能够承担生产经营单位安全生产全面导责任的决策人。当董事长或者总经理长期缺位(因生病、学习等情况不能主持全面领导工作)时,将由其授权或者委托的副职或者其他人全面主持生产经营单位的工作,如果在这种情况下发生安全生产违法行为或者生产安全事故需要追究责任时,将长期缺位的董事长或者总经理作为责任人既不合情理又难以执行,只能追究其授权或者委托主持全面工作的实际负责人的法律责任。
4、主要负责人对本单位的安全生产工作全面负责。安全生产工作是生产经营单位管理工作中的重要内容,涉及生产经营活动的各个方面,必须要由“一把手”统一领导,统筹协调,负全面责任。此次修改安全生产法,增加规定生产经营单位的主要负责人是本单位安全生产的第一责任人,就是要突出和强调主要负责人的责任。生产经营单位可以安排其他负责人协助主要负责人分管安全生产工作,但不能因此减轻或免除主要负责人对本单位安全生产工作所负的全面责任。生产经营单位的安全生产不仅关系到本单位从业人员的人身安全和财产安全,还可能影响社会公共安全。生产经营单位的主要负责人对安全生产全面负责,不仅是对本单位的责任,也是对社会的责任。按照本法第21条和第23条的规定,生产经营单位的主要负责人对本单位安全生产工作所负的职责包括:建立健全并落实本单位全员安全生产责任制,加强安全生产标准化建设;组织制定并实施本单位安全生产规章制度和操作规程;组织制定并实施本单位安全生产教育和培训计划;保证本单位安全生产投入的有效实施;组织建立并落实安全风险分级管控和隐患排查治理双重预防工作机制,督促检查本单位的安全生产工作,及时消除生产安全事故隐患;组织制定并实施本单位的生产安全事故应急救援预案;及时、如实报告生产安全事故;保证本单位应当具备的安全生产条件所必需的资金投人等。主要负责人因不履行上述职责或者履职不到位,导致发生生产安全事故的,应当承担相应的法律责任。
企业主要负责人问责条款
新《安全生产法》对于企业共有24条问责条款,即“24条问责”清单,其中有6条问责的法律责任条款直接是针对企业主要负责人的,如下:
1. 安全生产资金投入违法行为,见《安全生产法》第九十三条:
生产经营单位的决策机构、主要负责人或者个人经营的投资人不依照本法规定保证安全生产所必需的资金投入,致使生产经营单位不具备安全生产条件的,责令限期改正,提供必需的资金;逾期未改正的,责令生产经营单位停产停业整顿。
有前款违法行为,导致发生生产安全事故的,对生产经营单位的主要负责人给予撤职处分,对个人经营的投资人处二万元以上二十万元以下的罚款;构成犯罪的,依照刑法有关规定追究刑事责任。
2.主要负责人未履行职责,见《安全生产法》第九十四条:
生产经营单位的主要负责人未履行本法规定的安全生产管理职责的,责令限期改正,处二万元以上五万元以下的罚款;逾期未改正的,处五万元以上十万元以下的罚款,责令生产经营单位停产停业整顿。
生产经营单位的主要负责人有前款违法行为,导致发生生产安全事故的,给予撤职处分;构成犯罪的,依照刑法有关规定追究刑事责任。
生产经营单位的主要负责人依照前款规定受刑事处罚或者撤职处分的,自刑罚执行完毕或者受处分之日起,五年内不得担任任何生产经营单位的主要负责人;对重大、特别重大生产安全事故负有责任的,终身不得担任本行业生产经营单位的主要负责人。
3.主要负责人生产安全责任事故,见《安全生产法》第九十五条:
生产经营单位的主要负责人未履行本法规定的安全生产管理职责,导致发生生产安全事故的,由应急管理部门依照下列规定处以罚款:
(一)发生一般事故的,处上一年年收入百分之四十的罚款;
(二)发生较大事故的,处上一年年收入百分之六十的罚款;
(三)发生重大事故的,处上一年年收入百分之八十的罚款;
(四)发生特别重大事故的,处上一年年收入百分之一百的罚款。
4.与从业人员订立协议违法行为,见《安全生产法》第一百零六条:
生产经营单位与从业人员订立协议,免除或者减轻其对从业人员因生产安全事故伤亡依法应承担的责任的,该协议无效;对生产经营单位的主要负责人、个人经营的投资人处二万元以上十万元以下的罚款。
5.主要负责人事故救援违法行为,见《安全生产法》第一百一十条:
生产经营单位的主要负责人在本单位发生生产安全事故时,不立即组织抢救或者在事故调查处理期间擅离职守或者逃匿的,给予降级、撤职的处分,并由应急管理部门处上一年年收入百分之六十至百分之一百的罚款;对逃匿的处十五日以下拘留;构成犯罪的,依照刑法有关规定追究刑事责任。
生产经营单位的主要负责人对生产安全事故隐瞒不报、谎报或者迟报的,依照前款规定处罚。
6.仍不具备安全生产条件等违法行为,见《安全生产法》第一百一十三条:
生产经营单位存在下列情形之一的,负有安全生产监督管理职责的部门应当提请地方人民政府予以关闭,有关部门应当依法吊销其有关证照。生产经营单位主要负责人五年内不得担任任何生产经营单位的主要负责人;情节严重的,终身不得担任本行业生产经营单位的主要负责人:
(一)存在重大事故隐患,一百八十日内三次或者一年内四次受到本法规定的行政处罚的;
(二)经停产停业整顿,仍不具备法律、行政法规和国家标准或者行业标准规定的安全生产条件的;
(三)不具备法律、行政法规和国家标准或者行业标准规定的安全生产条件,导致发生重大、特别重大生产安全事故的;
(四)拒不执行负有安全生产监督管理职责的部门作出的停产停业整顿决定的。
归纳起来,生产经营单位主要负责人安全生产问责分三种情形:
一是未发生事故,但未履职的问责处罚。
即不履行法定安全生产职责(其中包括安全生产资金投入违法行为和与从业人员订立协议违法行为)、未发生生产安全事故的,责令限期改正,处二万元以上五万元以下的罚款;逾期未改正的,处五万元以上十万元以下的罚款;构成犯罪的,依照刑法有关规定追究刑事责任(未发生事故,有严重违法行为的也将被追究刑事责任)。
生产经营单位的主要负责人依照前款规定受刑事处罚或者撤职处分的,自刑罚执行完毕或者受处分之日起,五年内不得担任任何生产经营单位的主要负责人;对重大、特别重大生产安全事故负有责任的,终身不得担任本行业生产经营单位的主要负责人。
二是不履行职责,发生事故的问责处罚。
不履行法定安全生产职责、导致发生生产安全事故的,给予撤职处分,并且按规定“发生一般事故的,处上一年年收入百分之四十的罚款;发生较大事故的,处上一年年收入百分之六十的罚款;发生重大事故的,处上一年年收入百分之八十的罚款;发生特别重大事故的,处上一年年收入百分之一百的罚款” ;构成犯罪的,依照刑法有关规定追究刑事责任。如发生生产安全事故时,不立即组织抢救或者在事故调查处理期间擅离职守或者逃匿的,或者对生产安全事故隐瞒不报、谎报或者迟报的,按照发生较大及以上事故的罚款数额进行处罚,最高可处上一年年收入百分之六十至百分之一百的罚款;对待对逃匿的,处十五日以下拘留。
以上两种情形,生产经营单位的主要负责人依照前款规定受刑事处罚或者撤职处分的,自刑罚执行完毕或者受处分之日起,五年内不得担任任何生产经营单位的主要负责人;对重大、特别重大生产安全事故负有责任的,终身不得担任本行业生产经营单位的主要负责人。
三是关于企业主要负责人安全生产管理能力的问责处罚。
即有可能企业主要负责人按照有关职责清单在履行安全生产职责上未有重大明显问题的(或暂且不问是否履行安全生产职责),或也未发生生产安全事故的,但企业安全生产条件经多次整改依然不具备的,企业管理难以控制(即“不具备法律、行政法规和国家标准或者行业标准规定的安全生产条件”,这与“对重大、特别重大生产安全事故负有责任的”是有区别的),或不知如何控制企业安全生产管理,由于不具备法律、行政法规和国家标准或者行业标准规定的安全生产条件导致发生生产重大、特别重大生产安全事故的(这与“受刑事处罚或者撤职处分的,自刑罚执行完毕或者受处分之日起”的处罚是有区别的),将受到五年内不得担任任何生产经营单位的主要负责人;情节严重的,终身不得担任本行业生产经营单位的主要负责人。
以上是生产经营单位主要负责人个人问责的处罚。实际上,相应的与企业安全生产职责有关的问责处罚条款近14条,由于生产经营单位的主要负责人对本单位的安全生产工作全面负责,因此作为生产经营单位主要负责人应当对这14条处罚负责。
余下的4条是关于承担安全评价、认证、检测、检验职责机构的违法行为(第九十二条)、关于其他负责人和安全生产管理人员未履行职责(第九十六条)、关于从业人员违法违规行为(第一百零七条)和关于其他人员隐瞒不报、谎报或者迟报事故违法行为(第一百一十一条)等4条职责,虽与企业主要负责人没有直接关联,但也应承当相应的管理不到位或管理不善的责任。
2022年底化工企业负责人和分管安全负责人要达到大专学历
一、两办印发《关于全面加强危险化学品安全生产工作的意见》
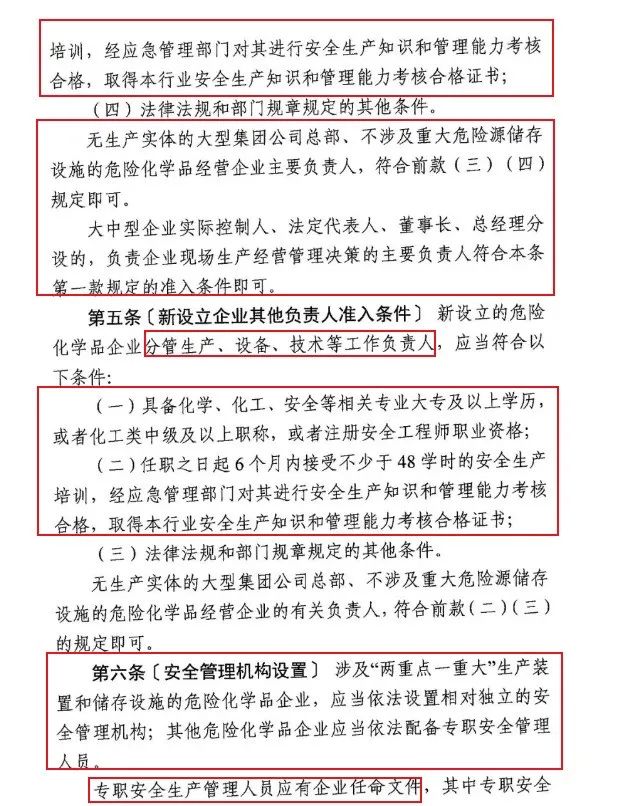
2020年2月,中共中央办公厅、国务院办公厅印发了《关于全面加强危险化学品安全生产工作的意见》,并发出通知,指出并要求,加强专业人才培养。危险化学品生产企业主要负责人、分管安全生产负责人必须具有化工类专业大专及以上学历和一定实践经验,专职安全管理人员至少要具备中级及以上化工专业技术职称或化工安全类注册安全工程师资格。
自2020年5月起,对涉及“两重点一重大”生产装置和储存设施的企业,新入职的主要负责人和主管生产、设备、技术、安全的负责人及安全生产管理人员必须具备化学、化工、安全等相关专业大专及以上学历或化工类中级及以上职称。
二、国务院安委会印发《全国安全生产专项整治三年行动计划》
2020年4月,国务院安委会印发了《全国安全生产专项整治三年行动计划》指出,(要)提高从业人员准入门槛。
自2020年5月起,对涉及“两重点一重大”生产装置和储存设施的企业,新入职的主要负责人和主管生产、设备、技术、安全的负责人及安全生产管理人员必须具备化学、化工、安全等相关专业大专及以上学历或化工类中级及以上职称。
不符合上述要求的现有人员应在2022年底前达到相应水平。危险化学品企业要按规定配备化工相关专业注册安全工程师。后续,安全监管执法将开始查危险化学品相关企业负责人学历、查专业技术职称,并提醒其应满足政策要求,早做准备。
三、应急管理部关于主要负责人条件设置的答复
网友向应急管理部咨询:自2020年4月起,涉及“两重点一重大”生产装置和储存设施的企业,新入职的主要负责人和主管生产、设备、技术、安全的负责人及安全生产管理人员不具备化学、化工、安全等相关专业大专及以上学历或化工类中级及以上职称;其中针对新入职的主要负责人如果外企的主要负责人是外国人,那么如何判定化工背景,是否由总部出具证明即可?那么总经理算专职的安全生产管理人员吗?
应急管理部官方回复:《全国安全生产专项整治三年行动计划》要求,自2020年5月起,对涉及“两重点一重大”生产装置和储存设施的企业,新入职的主要负责人和主管生产、设备、技术、安全的负责人及安全生产管理人员必须具备化学、化工、安全等相关专业大专及以上学历或化工类中级及以上职称,请按照要求执行。感谢您对危险化学品安全生产工作的关注。
也就是说,应急部再次明确:凡涉两重点一重大的企业负责人和安全员,必须具备中级以上职称或大专以上学历。
四、山东省应急管理厅关于安全类化工类相关专业的答复
网友向山东省应急管理厅咨询:危险化学品企业要求配备专职安全管理人员,要求专业是化学工艺相关专业或安全工程专业,请问哪些算是相关的专业呢,能不能给个具体的专业明细,现在专业检查有的专业要求必须带有化学或化工或安全相关的字眼专业才行?
山东省应急管理厅答:应急部尚未明确安全类化工类相关专业的具体专业明细,一般可依据《普通高等学校本科专业目录》界定,包括化学类、化工与制药类、安全工程与科学类全部专业,以及材料类(材料化学、高分子材料与工程)、矿业类(石油工程、油气储运工程)等与化工紧密相关的专业。
五、普通高等学校化学与安全类本科专业目录
化工(危化品)行业及化工类专业技术职称
1、什么是化工(危化品)企业?
化工行业非常广泛,不是简单的石油化工、煤化工、精细化工才是化工行业。实际上化工行业还包含化工、煤化工、炼油、冶金、能源、轻工、石化、环境、医药、环保和军工等部门从事工程设计、精细与日用化工、能源及动力、技术开发、生产技术管理和科学研究等方面的行业。
危险化学品(危化品),是指具有毒害、腐蚀、爆炸、燃烧、助燃等性质,对人体、设施、环境具有危害的剧毒化学品和其他化学品。危化品是化工行业的一个领域。
化工(危化品)企业就是从事化工、炼油、冶金、能源、轻工、石化、环境、医药、环保和军工等部门从事工程设计、精细与日用化工、能源及动力等、涉及到危化品生产、储存、运输、使用以及废弃物处理的相关生产经营性企业。
比方说,冶金企业需要氧气、氮气,其配套的空分厂属于化工(危险化学品)企业。
2、什么是化工类专业技术职称?
化工类专业涵盖化工专业(也就是化学工程、化工合成、包含制药) 、化工机械 、化工分析、化工技术管理、电气仪表的使用及维修等专业。
化工类专业技术职称包括初级工程师、中级工程师和高级工程师等。
这些专业技术职称都是要通过考核才能拿到的。大型央企、国企有专业技术职称晋升机制,晋级后,工资待遇随之上升。一般的中小型企业人员则必须通过政府人力资源部门组织的考核,要学历,要工作年限,要过英语,要过计算机能力,还要有论文,因此自主申请、考核通过、拿到中级工程师和高级工程师职称的,比例应该不会多大,数量不是太多。
实际上,化工类专业涵化学工程、化工合成、制药 、化工机械 、化工分析、化工技术管理、化工自动化、电气仪表的使用及维修、安全工程等专业。
应急管理部不久前发布关于征求《危险化学品企业从业人员安全资格准人规定(试行) (征求意见稿)》等三个文件意见的函,其中规定企业主要负责人的安全资格准入由人力资源部门负直接责任,全文如下:
一、什么是两重点一重大
两重点一重大”是指重点监管的危险化工工艺、重点监管的危险化学品和重大危险源,简称“两重点一重大”。主要强调“突出重点、加强监管”的安全理念,是促进企业安全生产管理的重要措施。
二、重点监管的危险化工工艺
2009年和2013年国家分两批公布了18种重点监管的危险化工工艺。
●第一批:包括光气及光气化工艺、电解工艺(氯碱)、氯化工艺、硝化工艺、合成氨工艺、裂解(裂化)工艺、氟化工艺氢工艺、重氮化工艺、氧化工艺、过氧化工艺、胺基化工艺、化工艺、聚合工艺、烷基化工艺在内的15种重点监管的危险化工工艺及其安全控制要求、重点监控参数及推荐的控制方案。
●第二批:包括新型煤化工工艺、电石生产工艺、偶氮化工艺在内的3种重点监管的危险化工工艺及其安全控制要求、重点监控参数及推荐的控制方案。
三、重点监管的危险化学品
74种重点监管的危险化学品,生产中常见的重点监管的危险化学品。如:氯、氨、液化石油气、硫化氢、甲烷、天然气、原油、汽油(含甲醇汽油、乙醇汽油)、石脑油氢、苯(含粗苯)、二氧化硫、一氧化碳、甲醇、氯酸钠、硝化纤维素等。
第二批重点监管的危险化学品名录
四、危险化学品重大危险源
《危险化学品重大危险源辨识》(GB18218-2018)中详细说明了构成重大危险源
的危险化学品及其临界量、重大危险源的辨识依据、重大危险源的辨识指标、重大危险 源的分级和重大危险源的辨识流程。
五、涉及两重点一重大的项目该怎么做?
1、涉及“两重点一重大”的装置操作人员必须具有高中以上文化程度,相关专业管理人员必须具备大专以上学历;要加强对员工的日常安全培训教育,使每一名从业人员充分了解和掌握工作岗位存在的危险因素及防范措施,切实提升员工的安全技能和风险意识。地方各级安全监管部门要认真对照《化工和危险化学品生产经营单位重大生产安全事故隐患判定标准(试行)》,在执法检查中将有关从业人员资格作为重点检查内容,凡是不符合要求的,要依法依规严厉处罚并停产整顿。
2、涉及“两重点一重大”和首次工业化设计的建设项目,必须在基础设计阶段开展HAZOP分析。
3、涉及重点监管危险化工工艺、重点监管危险化学品和危险化学品重大危险源(以下简称“两重点一重大”)的大型建设项目,其设计单位资质应为工程设计综合资质或相应工程设计化工石化医药、石油天然气(海洋石油)行业、专业资质甲级。
4、涉及“两重点一重大”建设项目的工艺包设计文件应当包括工艺危险性分析报告。
5、对涉及“两重点一重大”的建设项目,应至少满足下列现行标准规范的要求,并以最严格的安全条款为准:
a.《工业企业总平面设计规范》(GB50187)
b.《化工企业总图运输设计规范》(GB50489)
c.《石油化工企业设计防火规范》(GB50160)
d.《石油天然气工程设计防火规范》(GB50183)
e.《建筑设计防火规范》(GB50016)
f.《石油库设计规范》(GB50074)
g.《石油化工可燃气体和有毒气体检测报警设计规范》(GB50493)
h.《化工建设项目安全设计管理导则》(AQ/T3033)
6.涉及“两重点一重大”的化工装置必须装备安全仪表系统,危险化学品重大危险源必须建立健全安全监测监控体系。
7.两重点一重大的紧急停车系统:
a.危险化工工艺:
大型和高度危险化工装置要按照推荐的控制方案装备紧急停车系统(116号文)
涉及危险化工工艺大型化工装置必须装设紧急停车系统(41号令)
大型和高度危险的化工装置要按照推荐的控制方法装备安全仪表系统(紧急停车或安全联锁)(2013年3月,第二批)
b.重大危险源:
一级或二级重大危险源,装备紧急停车系统;
涉及毒性气体、液化气体、剧毒液体的一级或二级重大危险源,配备独立的安全仪表系统。
c.重点监管的危险化学品:
涉及重点监管危险化学品的装置,应装备自动化控制系统,涉及高度危险和大型装置要依法装备安全仪表系统(紧急停车或安全联锁)。
新《安全生产法》释义(2021版)
全文共150页
版权及免责声明
图文素材整理自每日安全生产、云浮应急管理。
1、本微信号所转载的文/图/音视频等,如无特别说明,均来自网络,版权归属于原作者及原版权所有者。
2、本微信号所转载内容若原作者及原版权所有者不愿意在此刊登,请及时通知我们予以删除。
版权声明:我们致力于保护作者版权,注重分享,被刊用文章【主要负责人(已明确)】因无法核实真实出处,未能及时与作者取得联系,或有版权异议的,请联系管理员,我们会立即处理! 部分文章是来自自研大数据AI进行生成,内容摘自(百度百科,百度知道,头条百科,中国民法典,刑法,牛津词典,新华词典,汉语词典,国家院校,科普平台)等数据,内容仅供学习参考,不准确地方联系删除处理!;
工作时间:8:00-18:00
客服电话
电子邮件
beimuxi@protonmail.com
扫码二维码
获取最新动态
