最近也不知道发生了什么,身边的老会计离职的一个接着一个,不是想考证跳槽的,就是想往南方的城市跑的。坐我旁边的老会计王姐给我说:我做会计7、8年了,现在已经到了瓶颈了,工资不高平时还很累,也不想再熬了。
临走前她把她这几年来整理的做账实操的笔记都留给了我,我看着还能学到不少知识,就给大家看看,也好为自己的未来做点铺垫~
包括日常费用发票、工资单、无发票银行转帐汇入单、无发票银行转帐汇出单、税单类、现金和银行存款结转单、采购时的发票、销售时的发票
会计接到上面已整理好的五类原始凭证后,开始按类先将各类的原始凭证先做会计分录。会计分录是原始凭证与账簿之间的桥梁的过渡。
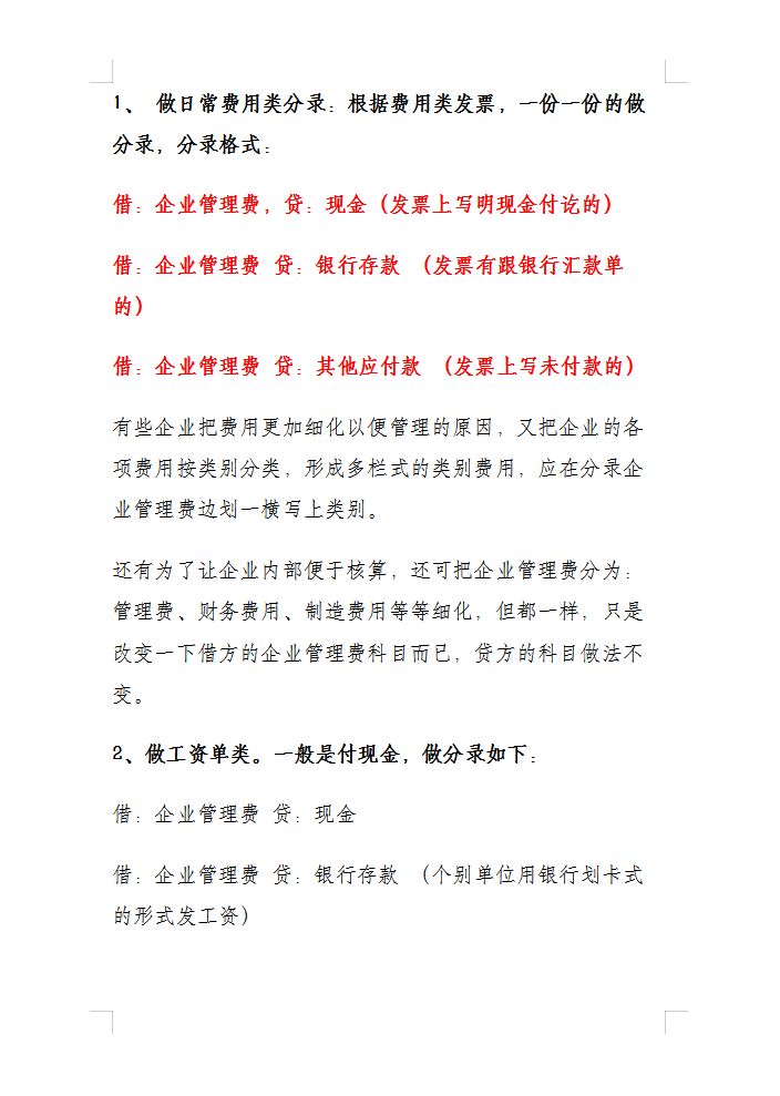
做日常费用类分录:根据费用类发票,一份一份的做分录,分录格式:
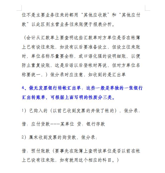
做无发票银行转帐汇入单:这些一般是单独的一张银行汇入转账单,可根据上面写明的性质分三类。
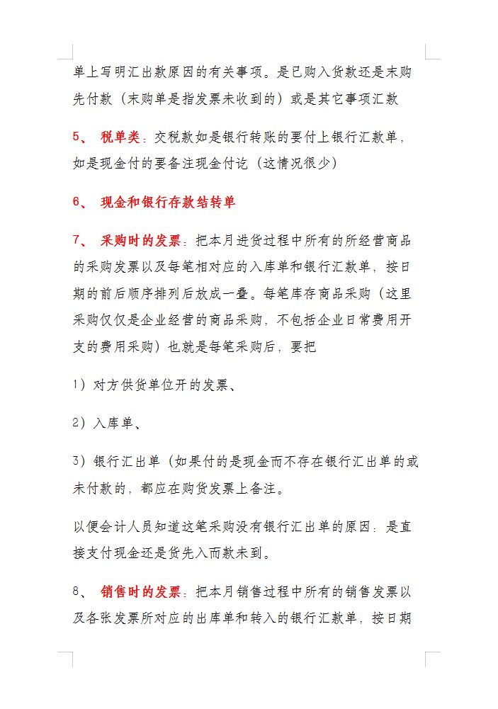
做无发票银行转帐汇出单:这些一般是单独的一张银行汇出转账单,可根据上面写明的性质分三类。
审核原始凭证;填制记账凭证;复核;记账;编制会计报表;纳税申报
包括总账;明细账;日记账;其他辅助账簿
......
篇幅有限,会计做账的经验就先整理到这里了,有完整的,希望能帮到大家。
版权声明:我们致力于保护作者版权,注重分享,被刊用文章【会计记账的流程(32岁的会计王姐)】因无法核实真实出处,未能及时与作者取得联系,或有版权异议的,请联系管理员,我们会立即处理! 部分文章是来自自研大数据AI进行生成,内容摘自(百度百科,百度知道,头条百科,中国民法典,刑法,牛津词典,新华词典,汉语词典,国家院校,科普平台)等数据,内容仅供学习参考,不准确地方联系删除处理!;
工作时间:8:00-18:00
客服电话
电子邮件
beimuxi@protonmail.com
扫码二维码
获取最新动态
