距离2021初级会计考试仅剩一个多月的时间,考试近在眼前,备考可不能再拖啦!初级会计考试备考的冲刺阶段,大多数考生是围绕着做题进行的,可以说这是当下很重要的学习方法了。除去一些练习题、模拟卷,我们也不能忽略了真题的重要性。
初级会计考试真题,在考生的备考过程当中承担的角色还是很重要的。多多练习真题,对于培养大家真正考试时的感觉和平时的练习还是不太一样的;但考试真题毕竟还是有限的,当大家拿到考试真题之后,每一套考试真题,都要认真对待,有效利用。
高顿君给大家整理好了初级会计考试历年真题(考生回忆版)及答案解析汇总,赶快收藏起来吧!
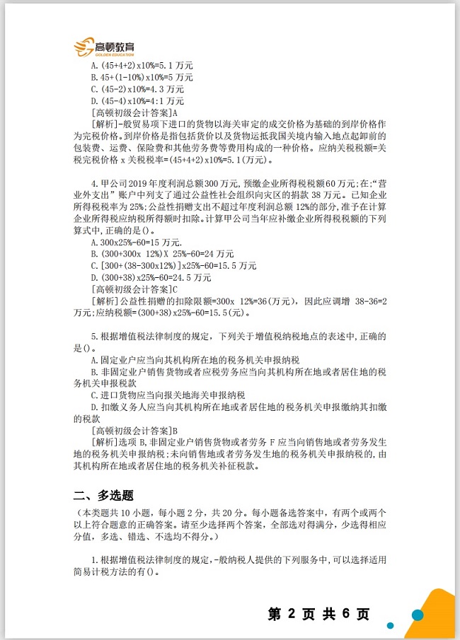
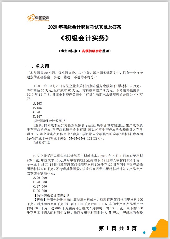
2020初级会计考试《初级会计实务》真题及答案解析:
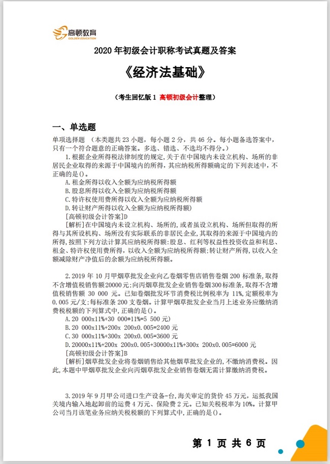
2020初级会计考试《经济法基础》真题及答案解析:
由于文章篇幅有限,只给大家展示部分,如果需要完整版真题的小伙伴可以评论或者直接私信高顿君。
刚开始备考或者备考到一半的小伙伴:
对于教材知识的理解和掌握还比较欠缺,高顿君是不建议这时候去做真题的。
这个时候最主要的还是先安下心来去听课看教材等,在这个过程当中,可以做一些平时的习题,来作为巩固。把真题先暂时放一放,但一定要先收藏好,待到学完整个知识体系之后,再去做真题。
已经学完一遍的小伙伴:
现阶段,按照正常的备考进度来说的话,已经学习完一遍了,练习题也做了不少,所以是可以开始真题的练习的。
(一)给自己规定好做题的时间
在平时做真题的时候,一定要规定好做题的时间,超时立即停止;再者,中途不要被临时打断,考试当中,就要全身心地去投入,一定不要被外界干扰,营造好考试的真正氛围。
(二)题不能做完一遍就算了,时时回顾,时时总结
要做到能从真题当中找到做题的规律,多多去回顾,认真总结做题时的经验,千万不要小瞧了经验哦!
备考时间所剩无几,接下来这段时间,坚持下去,下半年你也有机会对自己说一句:终于等到你,还好我没放弃。
文章来源:高顿教育。原创文章,若需引用或转载请注明来源。
版权声明:我们致力于保护作者版权,注重分享,被刊用文章【会计真题(福利来袭)】因无法核实真实出处,未能及时与作者取得联系,或有版权异议的,请联系管理员,我们会立即处理! 部分文章是来自自研大数据AI进行生成,内容摘自(百度百科,百度知道,头条百科,中国民法典,刑法,牛津词典,新华词典,汉语词典,国家院校,科普平台)等数据,内容仅供学习参考,不准确地方联系删除处理!;
工作时间:8:00-18:00
客服电话
电子邮件
beimuxi@protonmail.com
扫码二维码
获取最新动态
