初级会计的两个科目加起来的页数也有上千了,有些零基础备考拿到书就说好多内容呀,我该从哪个地方看起呢?别着急,完事都是有方法的,更何况学习这件事情也是非常讲究学习方法的,方法对了,就是事半功倍了。
今天在这里为初级会计的备考生带来了初级会计两个科目的三色讲义,一起复习吧!
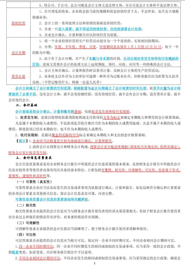
第一章 总论知识点汇总
受篇幅限制,今天的内容就到此结束了。预祝大家备考顺利,有疑问的可以在下方讨论哦。
版权声明:我们致力于保护作者版权,注重分享,被刊用文章【会计基础知识重点笔记(2022年的初级会计备考)】因无法核实真实出处,未能及时与作者取得联系,或有版权异议的,请联系管理员,我们会立即处理! 部分文章是来自自研大数据AI进行生成,内容摘自(百度百科,百度知道,头条百科,中国民法典,刑法,牛津词典,新华词典,汉语词典,国家院校,科普平台)等数据,内容仅供学习参考,不准确地方联系删除处理!;
工作时间:8:00-18:00
客服电话
电子邮件
beimuxi@protonmail.com
扫码二维码
获取最新动态
