财务会计刚开始求职工作时,首先我们需要了解一下该财务岗位的说明及工作流程!毕竟会计岗位竞争还是蛮大的!昨天总监面试了一位主管会计,这已经是二面了,谁知道连基本的工作流程都没有太清楚!后来财务总监直言:以后招财务会计不了解财务工作流程的,统统都不用了!浪费大家时间!
所以,今天在这里汇总了财务岗位说明书以及11个财务岗位的工作流程,不清楚的看看。
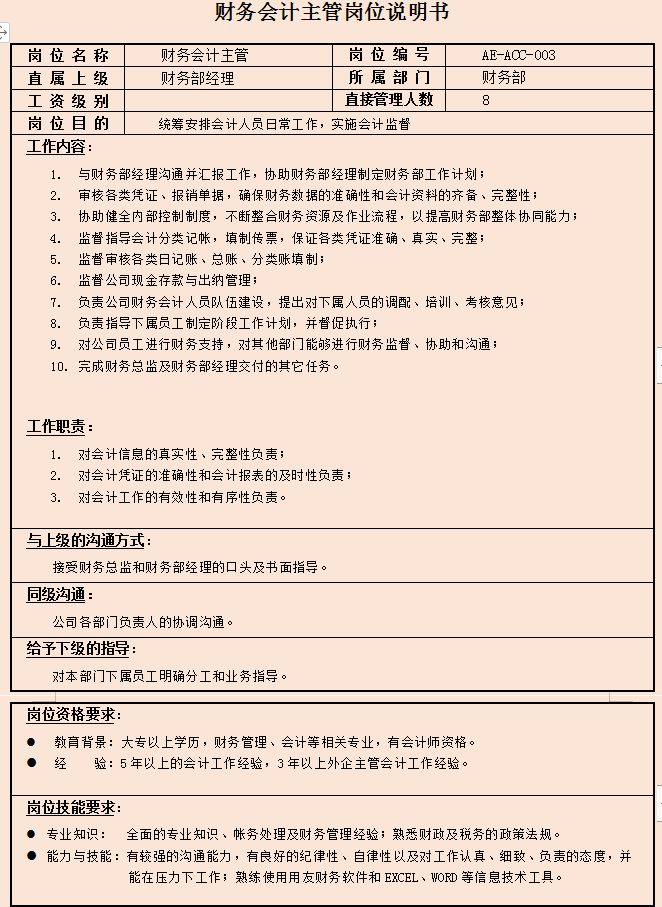
1、财务主管会计岗位说明
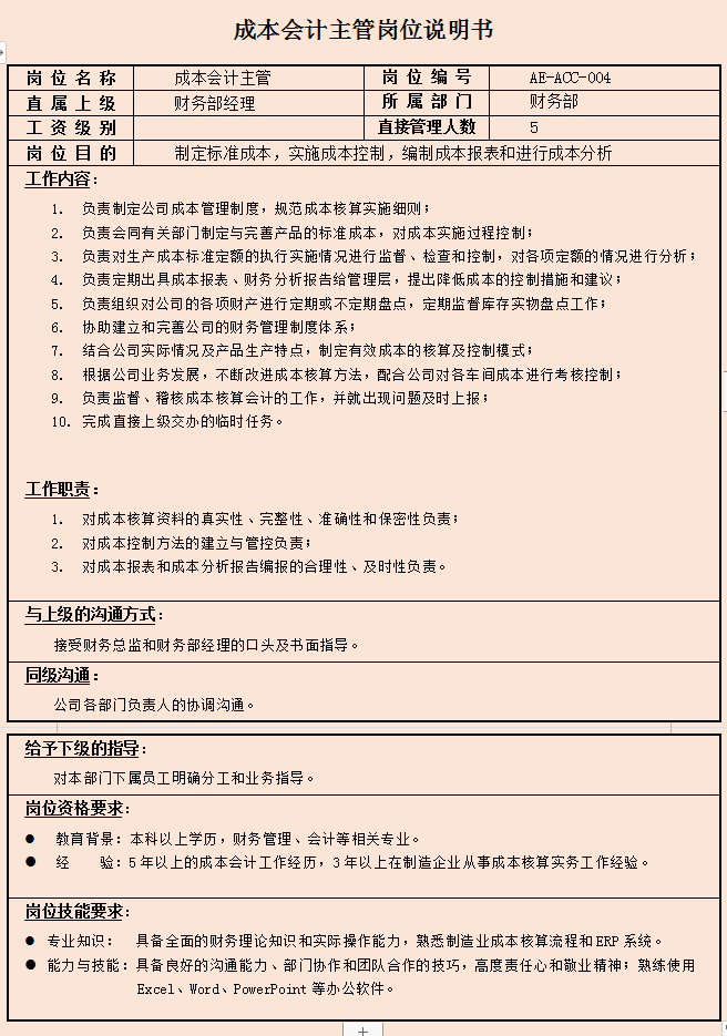
2、成本会计岗位说明
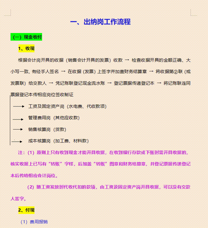
1、财务出纳岗工作内容和工作流程
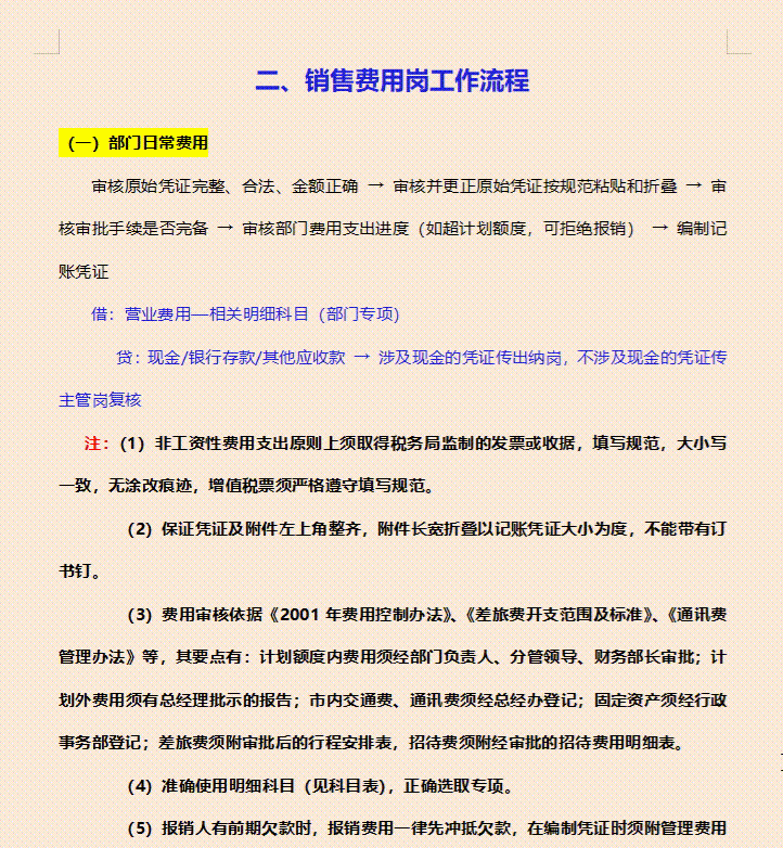
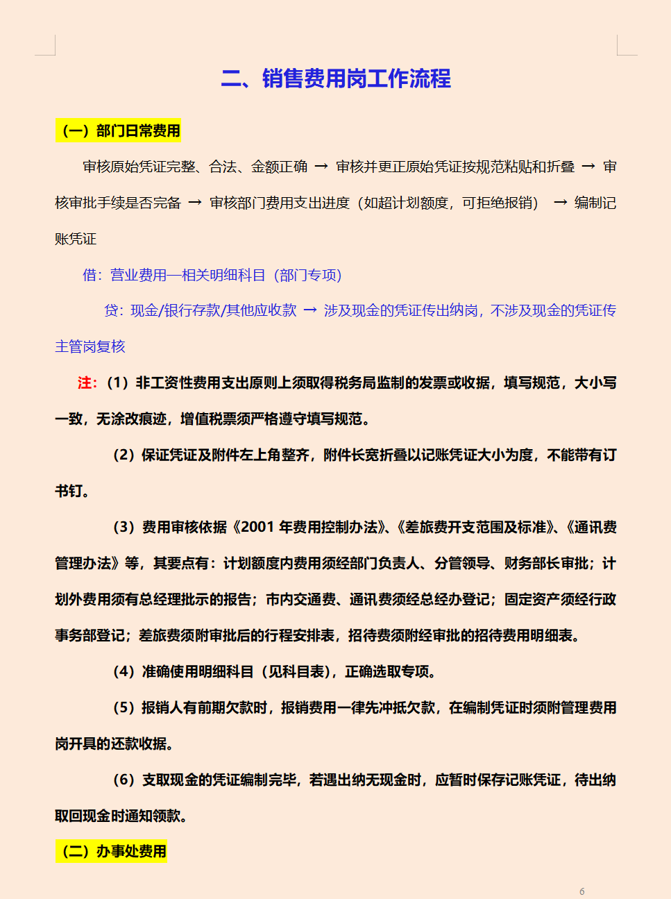
2、销售费用岗位工作内容和工作流程
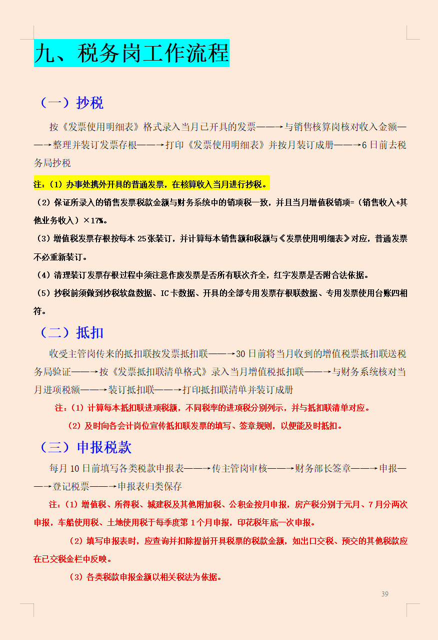
3、财务税务岗位工作内容和流程
4、生产成本核算岗工作内容和工作流程
5、销售核算岗工作内容和工作流程
6、工资福利岗位工作内容和工作流程
……上述内容篇幅限制,先到这里了。
版权声明:我们致力于保护作者版权,注重分享,被刊用文章【结算会计的工作内容(财务部全套岗位说明书)】因无法核实真实出处,未能及时与作者取得联系,或有版权异议的,请联系管理员,我们会立即处理! 部分文章是来自自研大数据AI进行生成,内容摘自(百度百科,百度知道,头条百科,中国民法典,刑法,牛津词典,新华词典,汉语词典,国家院校,科普平台)等数据,内容仅供学习参考,不准确地方联系删除处理!;
工作时间:8:00-18:00
客服电话
电子邮件
beimuxi@protonmail.com
扫码二维码
获取最新动态
