由于初级考试的难度并不是很大,所以很多小伙伴都是选择自学,就去网上收集各种学习资料,其实这个过程中,相当一部分的人是做了无用功,费时费力到最后还考不过!
今天和大家分享一下学霸一次过初级两门92、95分考过,整理的资料主要有,知识点汇总、背诵顺口溜、必考点、历年真题等资料,有需要电子版的可以看文末哦
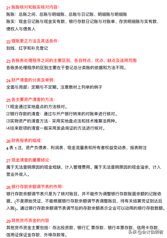
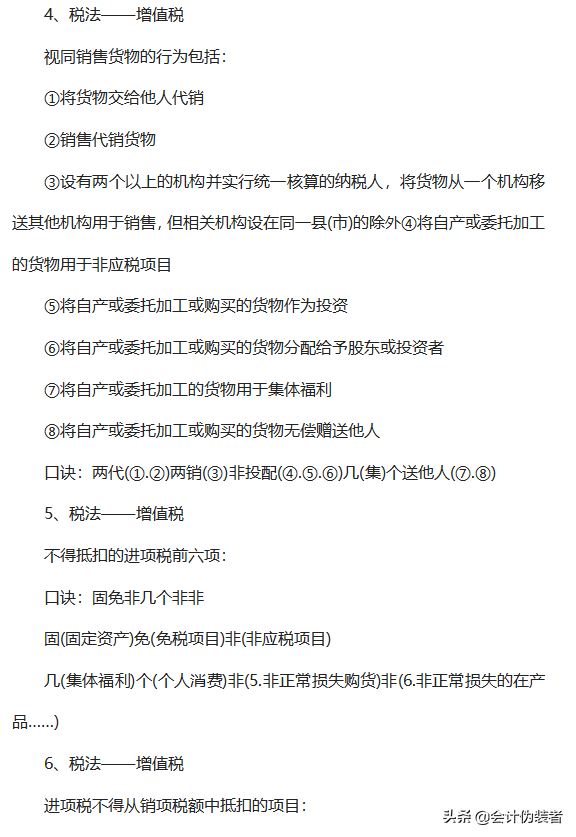
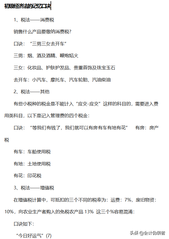
接下来我们来看下具体的内容有哪些吧:(以下为部分资料展示)
好了,以上就是小编今天给大家分享的初级会计备考笔记,相信对于备考2022的小伙伴来说,能够节省很多的时间,争取明年大家一次考过,有需要完整电子版的可以看下方哦:
1、评论区任意留言五字及以上,并转发收藏
2、点击小编头像,私我发送:初级。
即可领取
版权声明:我们致力于保护作者版权,注重分享,被刊用文章【初级会计复习资料(初级备考半个月)】因无法核实真实出处,未能及时与作者取得联系,或有版权异议的,请联系管理员,我们会立即处理! 部分文章是来自自研大数据AI进行生成,内容摘自(百度百科,百度知道,头条百科,中国民法典,刑法,牛津词典,新华词典,汉语词典,国家院校,科普平台)等数据,内容仅供学习参考,不准确地方联系删除处理!;
工作时间:8:00-18:00
客服电话
电子邮件
beimuxi@protonmail.com
扫码二维码
获取最新动态
