重庆市财政局刚刚公布最新通知:2022年中级考试报名审核方式有变!具体什么情况?其他地区的资格审核要求是什么?今天,我们一起来看看~
ps:目前已有26个地区已经开通中级会计报名,10号开通报名的地区有22个,15号开通中级报名的地区有:四川、湖北、江苏;其中上海/贵州(14号开通)、新疆/兵团(16号开通)。
重庆财政局突然发布《重庆市财政局关于2022年会计专业技术中级资格考试报名变更资格审核方式的通知》。
通知中明确:重庆考区的报名资格审核方式由前审改为后审(即由报名缴费前资格审核改为公布考试成绩后资格审核)。考生在报名时就应满足2022年会计专业技术中级资格公布的报名条件。
通知原文
重庆市财政局关于2022年会计专业技术中级资格考试报名变更资格审核方式的通知
广大报名考生:
受新冠肺炎疫情影响,我市疫情防控正处于关键时期,为保护我市广大报名考生的身体健康和生命安全,经研究决定,将2022年会计专业技术中级资格考试重庆考区的报名资格审核方式由前审改为后审(即由报名缴费前资格审核改为公布考试成绩后资格审核),现将有关事项通知如下:
一、资格审核方式变更时间:从2022年3月15日9:00开始由资格前审转变为资格后审;
二、资格后审时间:公布考试成绩后一个月内;
三、公布考试成绩后需进行资格审核的报考人员:
1、2022年首次在我市参加考试,单科成绩60分及以上的;
2、2021年在外省参加考试有考试科目合格,2022年在我市参加考试考试科目成绩60分及以上的;
3、2022年前在我市参加考试无考试科目成绩合格,2022年继续在我市参加考试有考试科目60分及以上的。
四、公布成绩后不需进行资格审核的报考人员:
1、2021年报名时已通过资格审核且有考试科目合格的;
2、2022年报名时在本通知发布前已进行资格审核且符合报名条件的。
五、未在规定时间内完成资格审核的报考人员,考试成绩部分合格的将影响下一年度的考试报名,成绩全部合格的办证时间延长至下一年度考试后办证时一并办理。
六、报考人员必须在考试报名时就已满足2022年会计专业技术中级资格公布的报名条件,报考人员对所提供的资料和所填报的信息需承诺须真实有效。无论何时,经核查发现不符合当时报考条件或存在弄虚作假的,按相关规定一律取消考试成绩或吊销会计专业资格证书,据此获得的后续职业资格或其他权益,也一律一并取消,并记入当事人专业技术档案和有关诚信档案。
七、报名缴费结束时间调整为2022年3月31日14:00。
重庆市会计专业技术资格考试办公室
2022年3月14日
请重庆考生仔细阅读该通知,并严格按照官方要求进行资格审核,未在规定时间内完成资格审核的报考人员,或将对领证有影响。
报名资格审核将直接影响考生的报名以及合格证书的领取,考生们一定要引起重视。2022年中级会计资格审核方式可分为三种,即网上资格审核、现场资格审核以及考后资格审核。部分地区会要求双审~
1、网上资格审核
网上资格审核是很多地区的选择,因为很多地区要求考生在报名之前完成本地区的信息采集,因此在审核的时候只需要将相关信息调取出来就可以了。
减少了人员的接触,操作非常方便!考生只需随时关注自己的报名状态,审核通过后,在规定时间内完成缴费即可完成报名。审核工作日一般是1-3天,建议大家提前报名,以免没有时间更改相关信息!
2022中级会计网上审核地区汇总
2、现场资格审核
采用现场审核地区的考生网上报名之后,需在规定时间内携带本人有效身份证件、报名考生信息表、教育部门认可的学历证书等资料到指定地点进行资格审核。
建议大家佩戴口罩,在审核的过程中尽量减少与他人的交流!
3、考后资格审核
考后审核是指考生在三科成绩全部合格后,再携带相关资料于规定时间内到指定地点或者是线上进行资格审核。另外,审核未通过的考生,成绩作废不予发放证书。
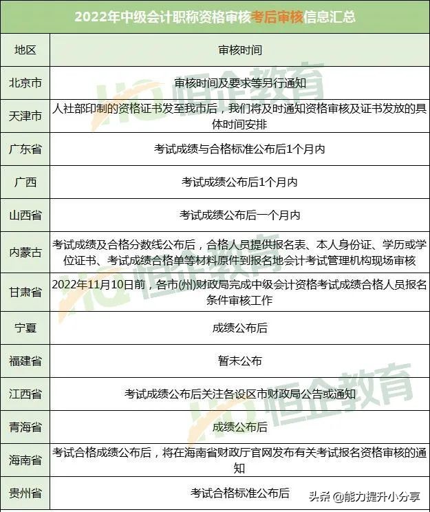
2022中级会计考后审核地区汇总
4、“双审”:考前初审和考后复审
今年,还有两个地区进行“双审”:考前初审和考后复审。因此湖南和云南的同学要格外注意,两次审核同样重要,填报正确有效真实的信息方能通过审核,顺利报名+领证。
资格审核是非常重要的一环,无论是哪种审核方式,报考人员都必须按照诚实守信的原则,填报真实有效的报名信息。
声明:以上提供的考试信息仅供参考,如有异议,以权威部门发布为准。
文章来源&备考资料领取:财政局刚刚通知,中级考试资格审核方式有变!附各地资格审核地区汇总!
版权声明:我们致力于保护作者版权,注重分享,被刊用文章【中级会计资格(刚刚通知)】因无法核实真实出处,未能及时与作者取得联系,或有版权异议的,请联系管理员,我们会立即处理! 部分文章是来自自研大数据AI进行生成,内容摘自(百度百科,百度知道,头条百科,中国民法典,刑法,牛津词典,新华词典,汉语词典,国家院校,科普平台)等数据,内容仅供学习参考,不准确地方联系删除处理!;
工作时间:8:00-18:00
客服电话
电子邮件
beimuxi@protonmail.com
扫码二维码
获取最新动态
