你会写财务分析报告吗?作为一名会计,分析财务的数据可是一项很重要的工作,尤其是对财务经理、财务总监这样的岗位,财务分析简直是必须要掌握的技能。现在很多会计都是会计专业毕业的,相对于那些跳槽转行的会计来说会专业很多,但是实操能力还是需要时间去积淀的。
在大学里,会计专业的同学往往要完成课程作业或是毕业论文,很多老师都会布置财务分析这样的作业。今天我给大家整理了一份【云南白药集团财务报告分析参考论文】,不管是实际的工作中,还是在写毕业论文的时候,都可拿来参考学习。一起来看看吧~(文末可抱走)
目录:四个部分、16页、7300多字
(一)财务报表分析概述
(二)财务分析的主要方法
(三)财务报表分析指标体系
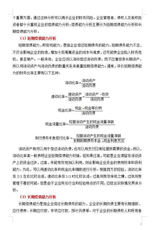
1.偿债能力分析
(1)短期偿债能力分析
(2)长期偿债能力分析
2.营运能力分析
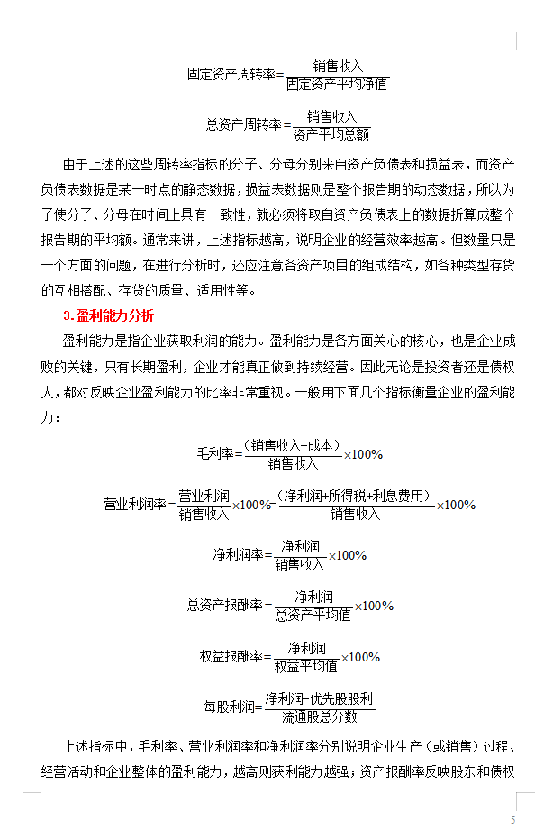
3.盈利能力分析
(一)公司介绍
(二)公司基本财务状况
(一)偿债能力分析
(二)现金流量分析
(三)利润构成与盈利能力分析
(四)发展能力分析
......
篇幅有限,云南白药集团财务报告分析论文参考模板就先到这里了,希望能帮到大家。
(本文由今日头条@技能界扛把子原创发布)
版权声明:我们致力于保护作者版权,注重分享,被刊用文章【大专会计毕业论文(老板)】因无法核实真实出处,未能及时与作者取得联系,或有版权异议的,请联系管理员,我们会立即处理! 部分文章是来自自研大数据AI进行生成,内容摘自(百度百科,百度知道,头条百科,中国民法典,刑法,牛津词典,新华词典,汉语词典,国家院校,科普平台)等数据,内容仅供学习参考,不准确地方联系删除处理!;
工作时间:8:00-18:00
客服电话
电子邮件
beimuxi@protonmail.com
扫码二维码
获取最新动态
