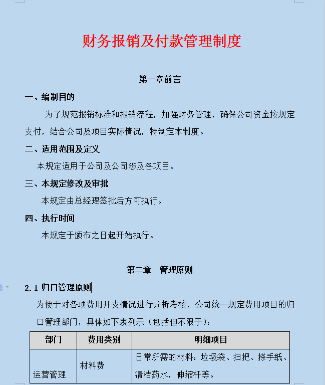
公司的刘会计一直深受领导的重用,薪资也是我们之中最高的,一直很好奇为什么她的工资那么高,后来才知道因为之前公司的财务报销特别乱还是刘会计主动编制了一套财务报销及付款管理制度,解决了这个难题
今天就给大家分享一下刘会计编制的财务报销及付款管理制度,可参考借鉴
版权声明:我们致力于保护作者版权,注重分享,被刊用文章【会计月薪多少(看完刘会计编制的财务报销及付款管理制度)】因无法核实真实出处,未能及时与作者取得联系,或有版权异议的,请联系管理员,我们会立即处理! 部分文章是来自自研大数据AI进行生成,内容摘自(百度百科,百度知道,头条百科,中国民法典,刑法,牛津词典,新华词典,汉语词典,国家院校,科普平台)等数据,内容仅供学习参考,不准确地方联系删除处理!;
工作时间:8:00-18:00
客服电话
电子邮件
beimuxi@protonmail.com
扫码二维码
获取最新动态
