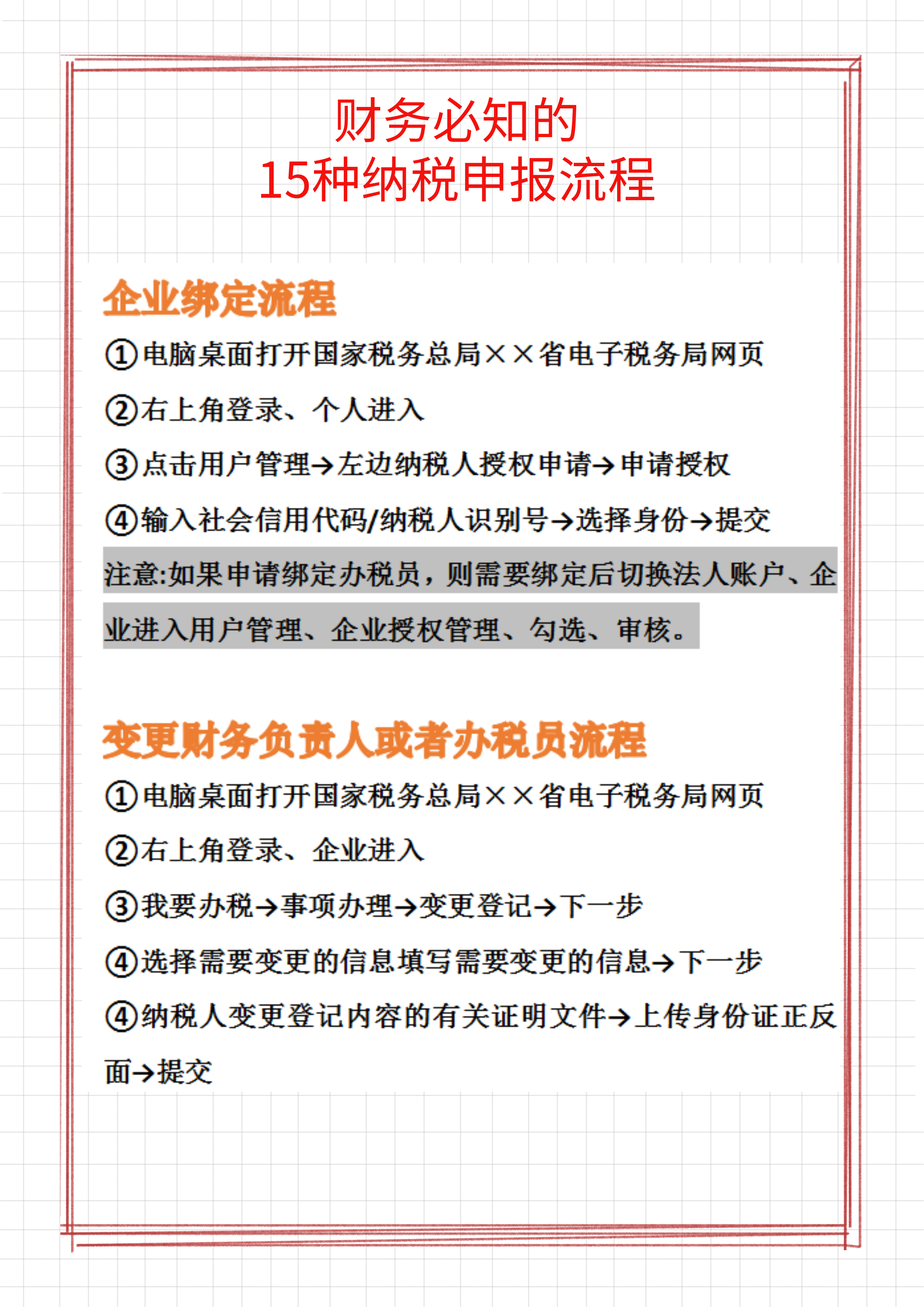
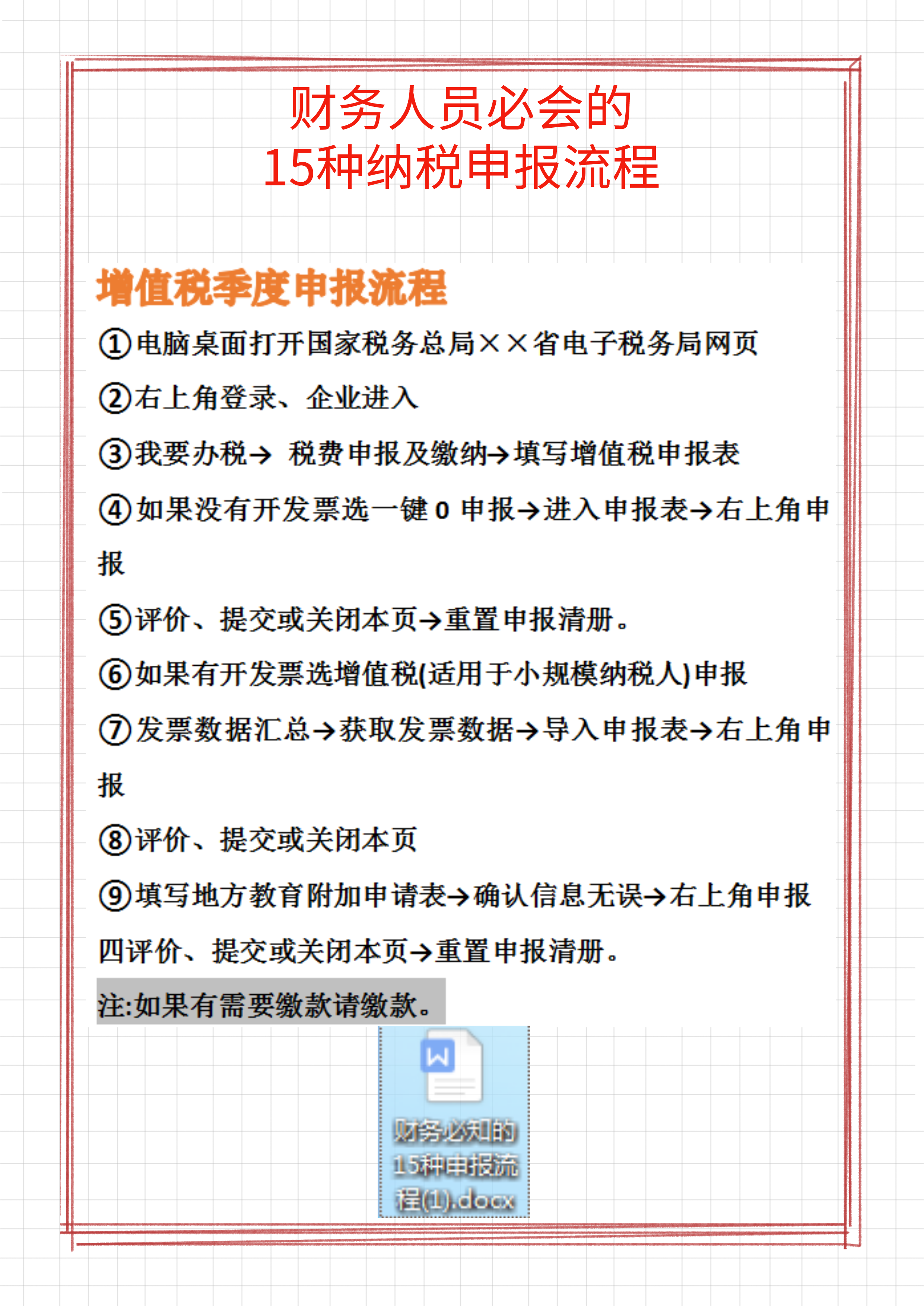
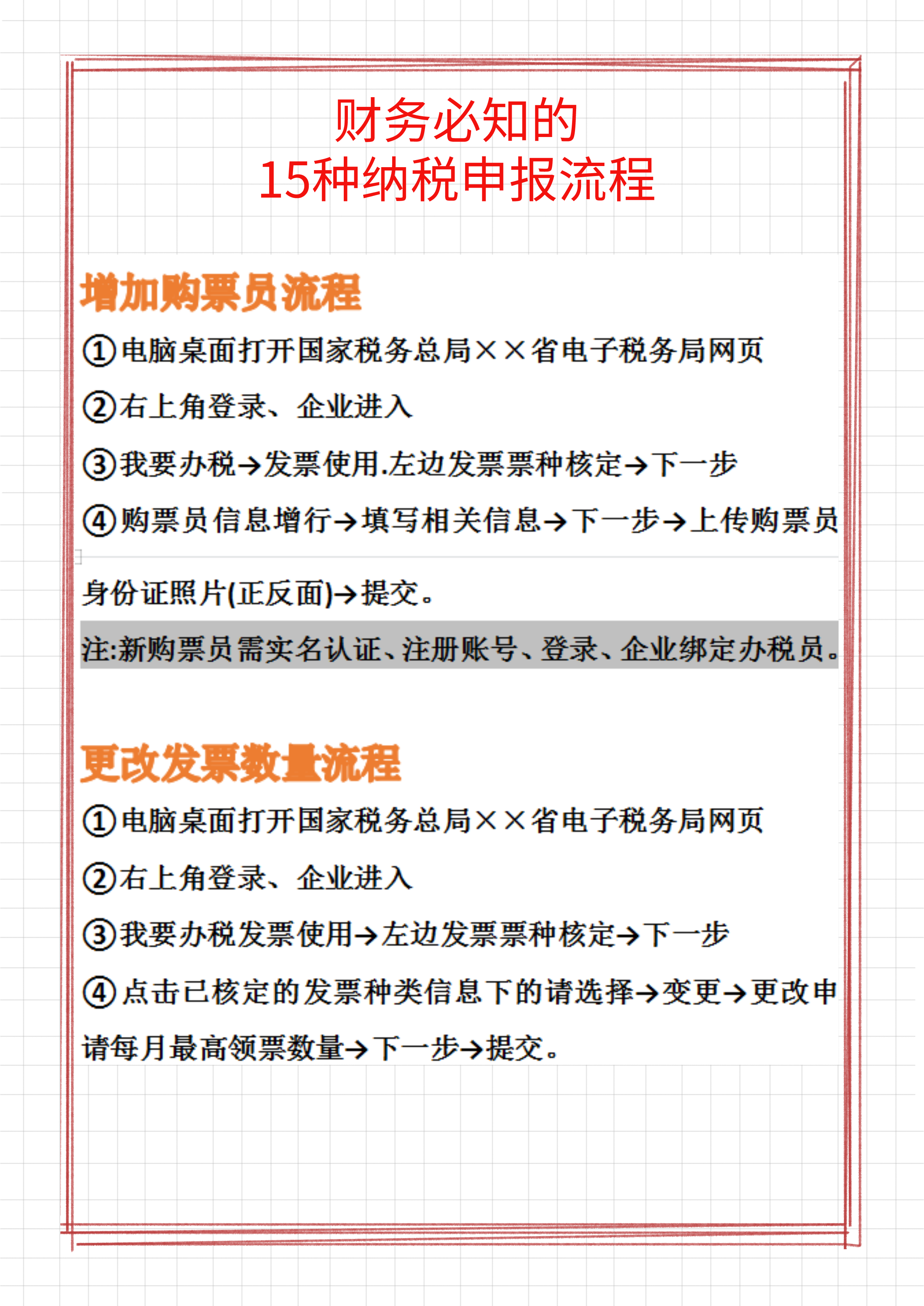
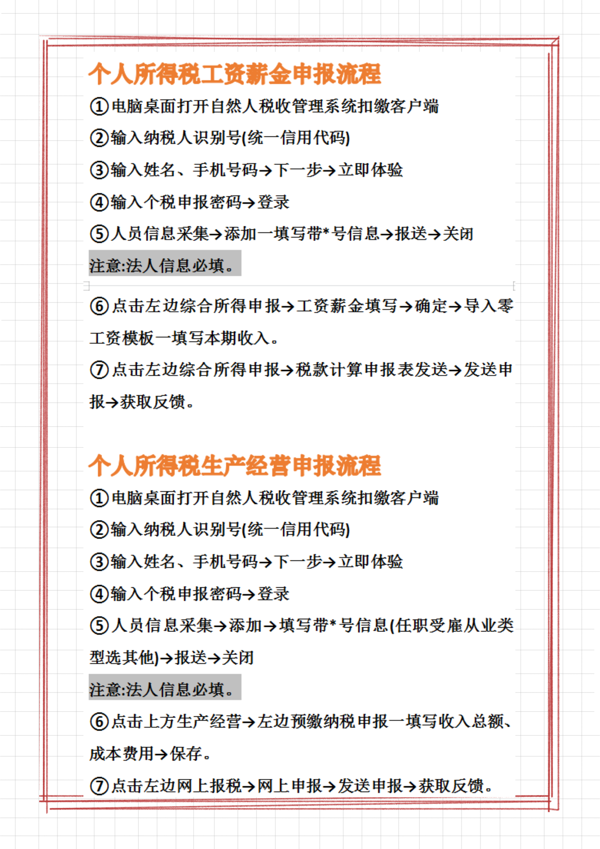
现在不会报税的会计是不吃香了!没有报税经验,现在想要跳槽转岗都没有底气!
今天整理了财务会计常用的15种纳税申报流程,教科书式的申报流程,包含增值税季度申报,个人所得税工资申报流程,个人所得税生产经营申报流程,增值税发票的操作等等,还不会报税的财务人员,往下看具体的内容吧!
上述内容就是企业会计常用的15种纳税申报流程,希望能够给大家带来财务工作上的帮助!
版权声明:我们致力于保护作者版权,注重分享,被刊用文章【税务会计与纳税申报实训总结(不会报税的会计连跳槽都没有底气)】因无法核实真实出处,未能及时与作者取得联系,或有版权异议的,请联系管理员,我们会立即处理! 部分文章是来自自研大数据AI进行生成,内容摘自(百度百科,百度知道,头条百科,中国民法典,刑法,牛津词典,新华词典,汉语词典,国家院校,科普平台)等数据,内容仅供学习参考,不准确地方联系删除处理!;
工作时间:8:00-18:00
客服电话
电子邮件
beimuxi@protonmail.com
扫码二维码
获取最新动态
