2023年幼升小入学材料多且繁杂,为了帮助各位家长更好的准备入学材料,特此整理了入学材料模板(含下载链接)!
在北京幼升小,租房、房产相关材料少不了,部分家长疑问,有没有租房合同模板?北京市建委发布的最新租房合同及共有产权合同相关模板,一起来看!
说明:本文模板参考2022年入学消息整理,最终还请以入学当年实际要求为准!
租房合同模板
京京提醒:北京幼升小租房入学租房合同是重要的证件材料之一,上图斤展示了首页,如想进一步了解下载请点击文末“阅读原文”查看!
非京籍租房家长除了租房合同还需提供安全责任书、知情同意书等,模板可参考如下:
安全责任书
知情同意书
京京提醒:各街道办不同人群安全责任书和知情同意书模板有所不同(可下载!2023年幼升小入学材料模板参考大汇总),如上仅供参考,最终还请以所在街道办要求为准!
2023年幼升小在用人单位上班需要提供工作相关证明,也就是务工证明相关材料:
非京籍——社保、劳动合同、京籍在非户籍区无房租房——社保、劳动合同按京籍对待——工作居住证、劳动合同等相关材料各类人群必不可少的材料——劳动合同,人社部发布的最新劳动合同范本如下,家长可参考
京京提醒:从往年入学要求来看,北京幼升小提供有效的劳动合同即可,可下载!2023年幼升小入学材料模板参考大汇总
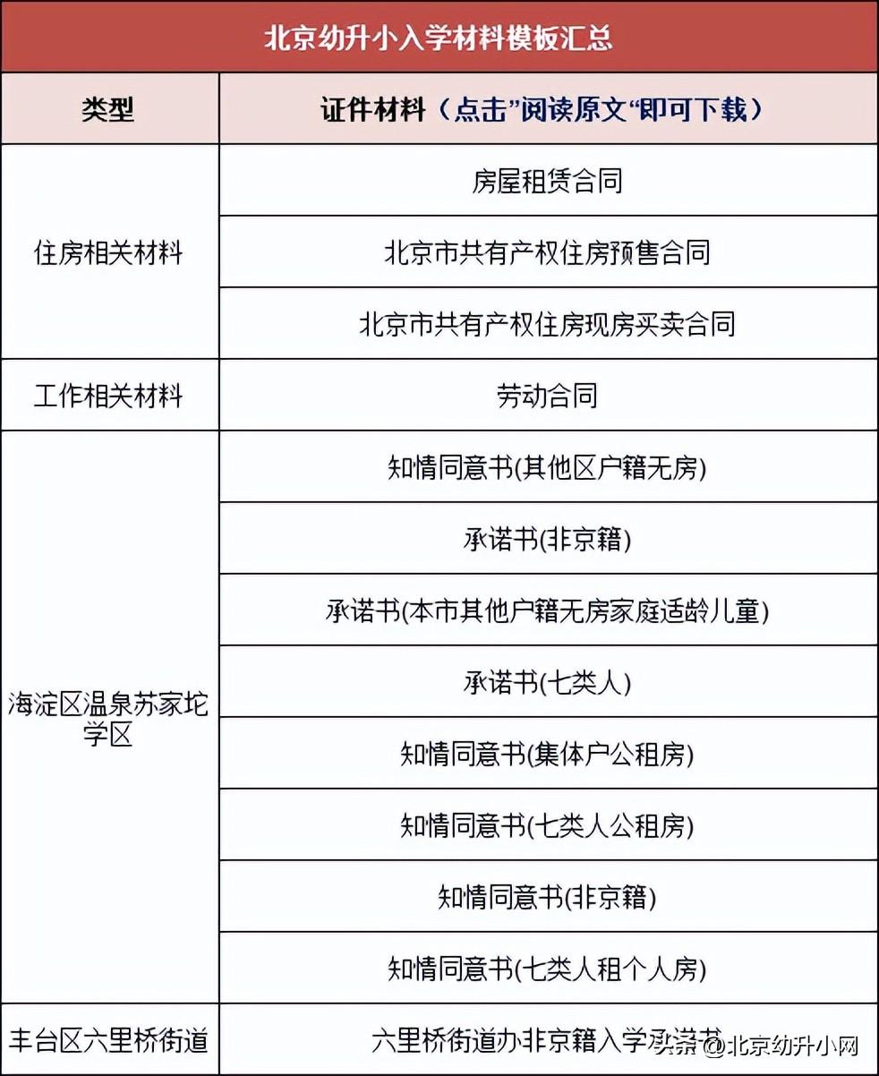
各街道办入学材料模板要求有所不同,请各位家长以各街道办要求为准,目前收集到的证件材料主要有如下:
版权声明:我们致力于保护作者版权,注重分享,被刊用文章【孩子上学务工证明(2023年幼升小入学材料模板下载全汇总)】因无法核实真实出处,未能及时与作者取得联系,或有版权异议的,请联系管理员,我们会立即处理! 部分文章是来自自研大数据AI进行生成,内容摘自(百度百科,百度知道,头条百科,中国民法典,刑法,牛津词典,新华词典,汉语词典,国家院校,科普平台)等数据,内容仅供学习参考,不准确地方联系删除处理!;
工作时间:8:00-18:00
客服电话
电子邮件
beimuxi@protonmail.com
扫码二维码
获取最新动态
