2021年中级会计考试快要开始了, 开始要进入到最后的冲刺备考学习阶段了!
如何快速提分,高效备考!
下文内容(无偿分享!!!)
2021年中级财务管理(必刷550道习题)
2021年中级会计实务(通关8套密卷)
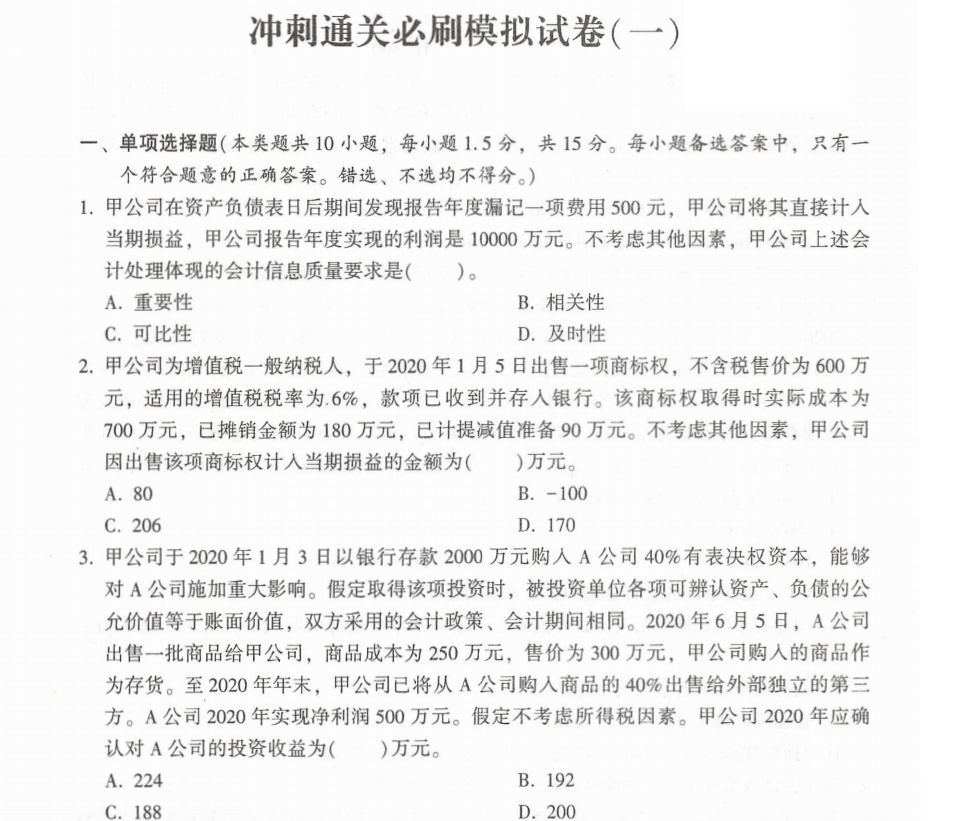
2021年中级通关最后押题密卷
.............................
(文末有详细的高频考点内容资料包).......................
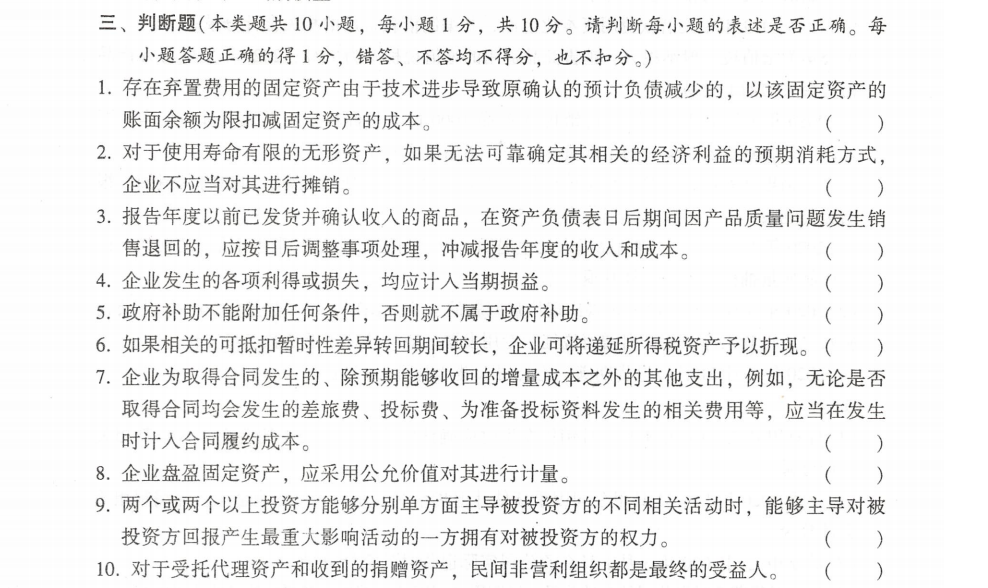
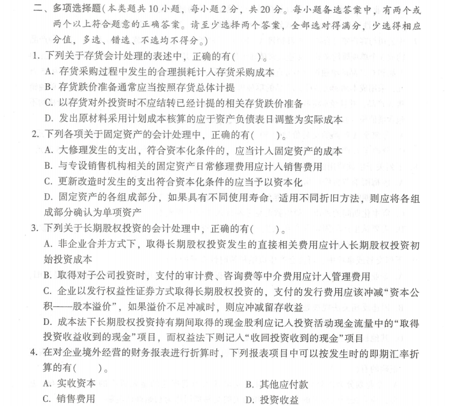
中级会计实务冲刺押题密卷(分享)
备考冲关,必做模拟试题(通关8套密卷)
附有详细的答案解析,助力备考通关
中级会计考试倒计时最后70天的时间,开始冲刺备考学习了!
点击下方内容,留言+评论,分享更多知识资料包!!!
版权声明:我们致力于保护作者版权,注重分享,被刊用文章【中级会计 模拟(70天冲刺学中级)】因无法核实真实出处,未能及时与作者取得联系,或有版权异议的,请联系管理员,我们会立即处理! 部分文章是来自自研大数据AI进行生成,内容摘自(百度百科,百度知道,头条百科,中国民法典,刑法,牛津词典,新华词典,汉语词典,国家院校,科普平台)等数据,内容仅供学习参考,不准确地方联系删除处理!;
工作时间:8:00-18:00
客服电话
电子邮件
beimuxi@protonmail.com
扫码二维码
获取最新动态
