有没有朋友们只要到了快考试的时候,就不知道自己该从哪里复习了,或者想学习中级不知道从哪里入手,正在备考中级或者打算考中级的会计人,快点进来看。这26页中级经济法,正在备考的朋友们,千万不要犹豫快收藏。
对于会计人来说这是宝藏好物,朋友们千万不要犹豫快拿下它。
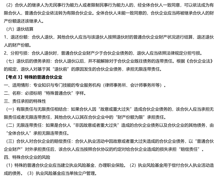
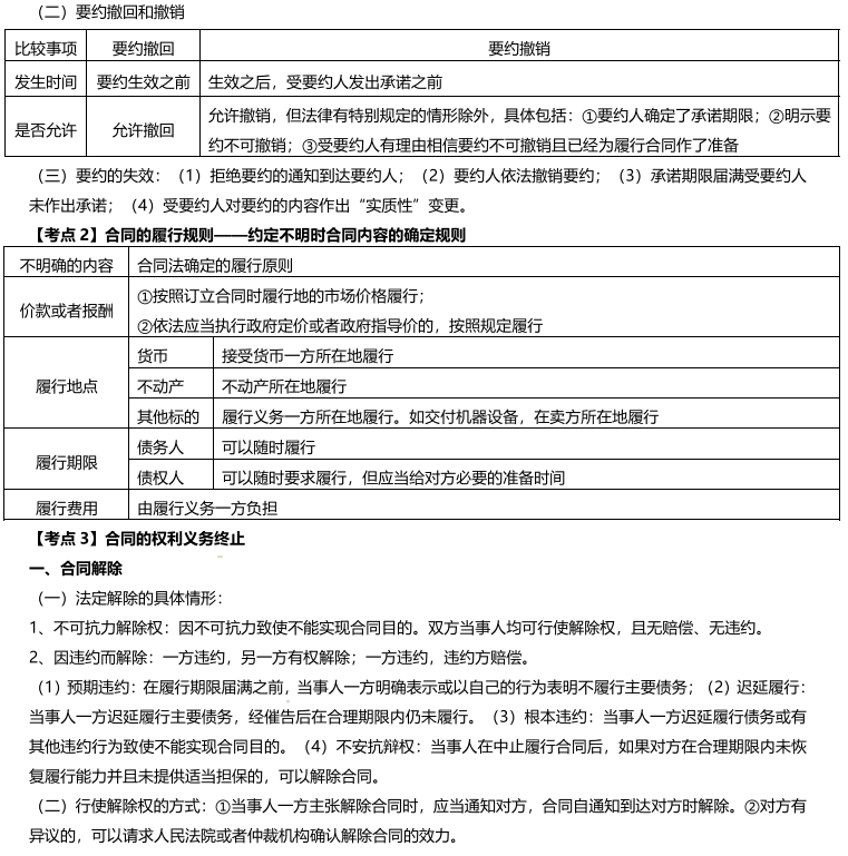
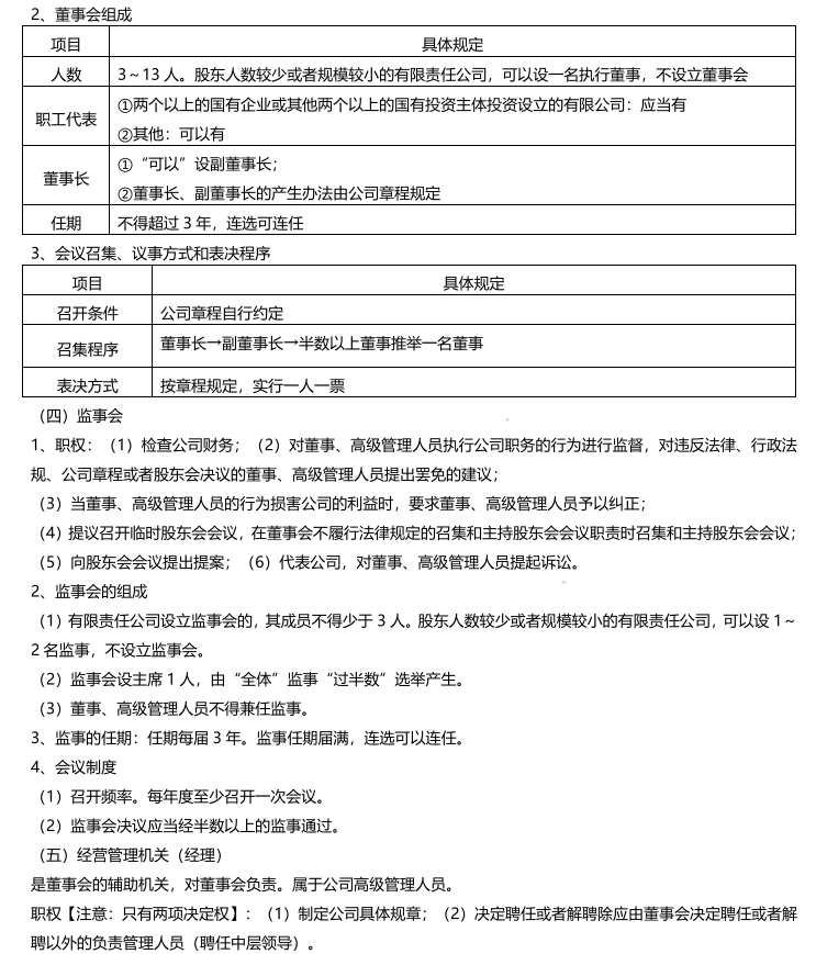
……
……
……
……
……
……
篇幅不够,小编就不一一和大家分享了,想要完整版的朋友们,记得按步骤斯沃获取完整版的资料。
版权声明:我们致力于保护作者版权,注重分享,被刊用文章【中级经济法目录(不知道中级考前复习什么)】因无法核实真实出处,未能及时与作者取得联系,或有版权异议的,请联系管理员,我们会立即处理! 部分文章是来自自研大数据AI进行生成,内容摘自(百度百科,百度知道,头条百科,中国民法典,刑法,牛津词典,新华词典,汉语词典,国家院校,科普平台)等数据,内容仅供学习参考,不准确地方联系删除处理!;
工作时间:8:00-18:00
客服电话
电子邮件
beimuxi@protonmail.com
扫码二维码
获取最新动态
