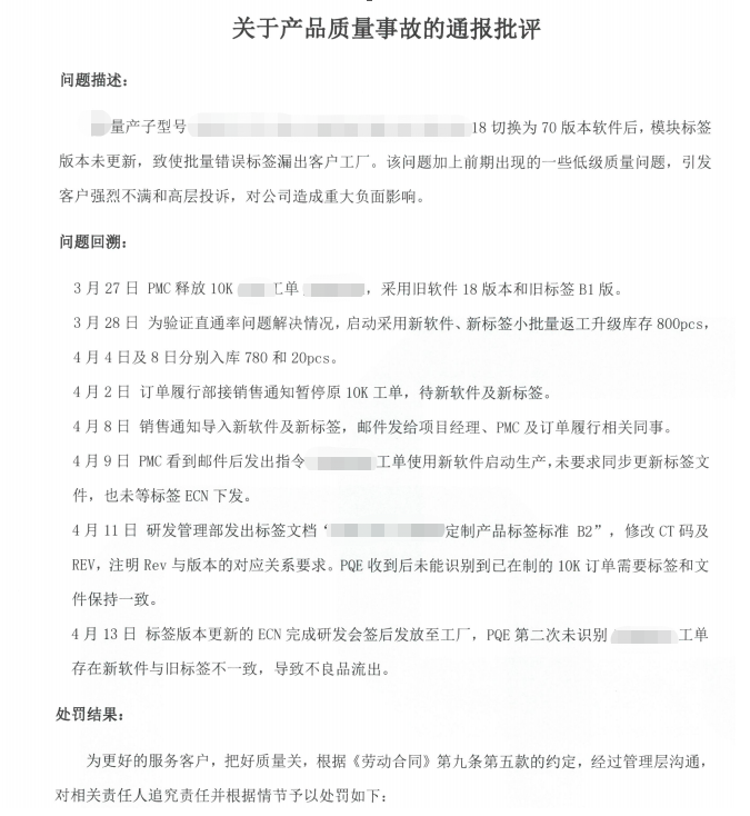
最近公司一次重大质量事故,追溯及处罚措施见下图。 隐去具体细节和人员。
简单来说,应该更改标签后出货的产品,由于各环节把控出现问题,最终导致仍采用了旧标签出货。
就本次事件追溯过程来看,涉及几个角色和部门: PMC / PQE / 研发管理部,以及最终执行生产的工厂。 从通报内容来看,犯错的节点有如下几个地方:
PMC下发工单仅说明了采用新软件,并未提及新标签的事情。研发管理部4月11号发出标签更改文档,注明和标签和版本的对应关系。但工单在4月9号已下发并启动生产。 4月13号标签版本更新的ECN下发到工厂,PQE没有及时阻止不良品的流出。本次事故最终定性的主要责任人是PQE,并给予了相应处罚。
但个人愚见,本次质量事故的处理仍有值得商榷的地方:
工厂生产应该是只认工单,而不应该去领会公司文件或项目管理等等。本次事件中工厂严格按照PMC的要求进行生产,并无多大过错。、研发管理部审批流程过长,3月28号启动验证,4月13日才完成ECN更改下发到工厂。正常情况,应该是先变更再下生产工单。如因销售交付压力,应该加快该审批速度,而不能一厢情愿的认为工厂应该知道采用新标签。PQE在本次事故中扮演的角色,是产品出厂的最后一道闸门。作为多次参与了该客户订单生产的人员,应该熟悉客户的项目变更,确实存在一定的责任。但个人认为主要责任并不是PQE。质量应该依托有效的管理流程,而不仅仅是依赖于某个人的好记性或者责任心。
欢迎大家发表自己的看法。
版权声明:我们致力于保护作者版权,注重分享,被刊用文章【事故案例反思(公司一次质量事故的反思)】因无法核实真实出处,未能及时与作者取得联系,或有版权异议的,请联系管理员,我们会立即处理! 部分文章是来自自研大数据AI进行生成,内容摘自(百度百科,百度知道,头条百科,中国民法典,刑法,牛津词典,新华词典,汉语词典,国家院校,科普平台)等数据,内容仅供学习参考,不准确地方联系删除处理!;
工作时间:8:00-18:00
客服电话
电子邮件
beimuxi@protonmail.com
扫码二维码
获取最新动态
