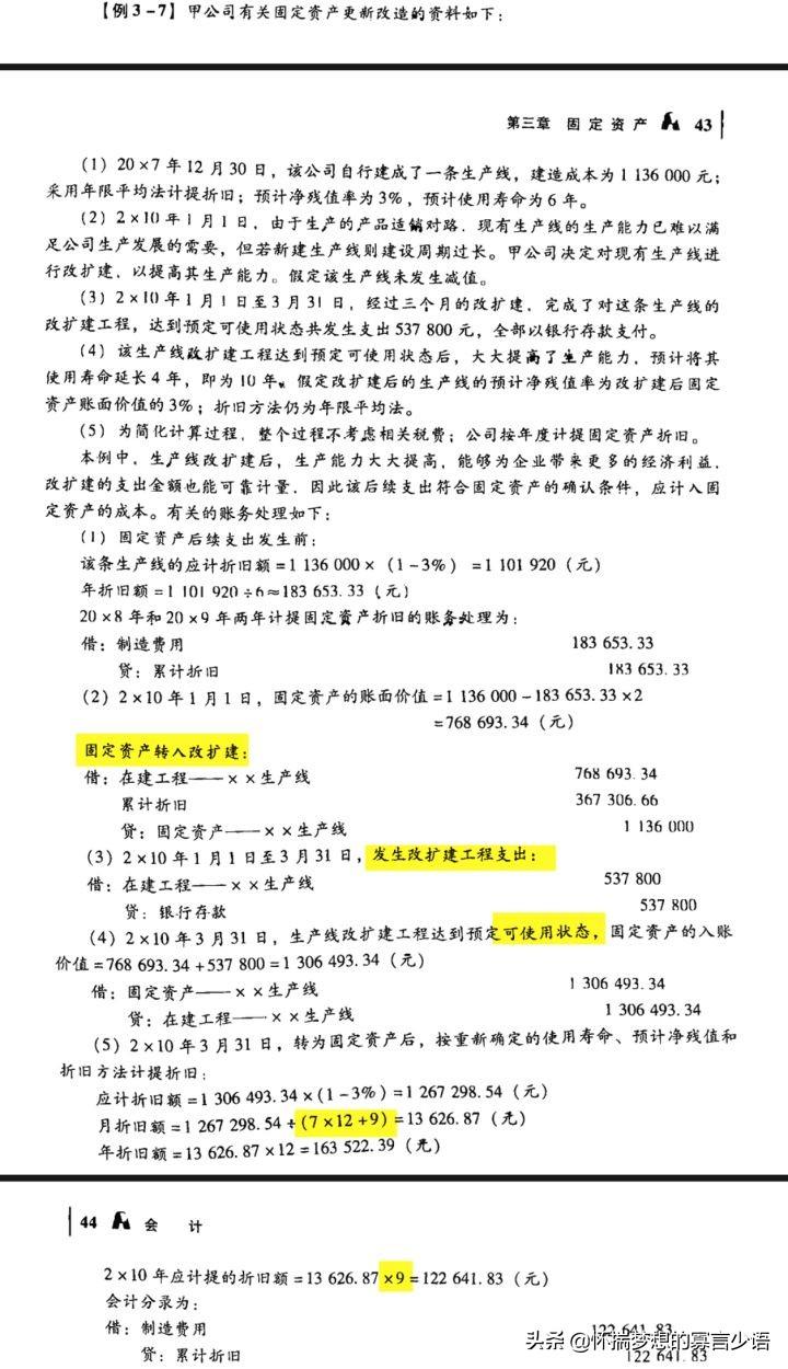
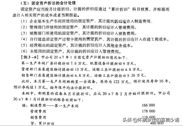
大家好,我是寡言少语,一个怀揣梦想的小伙伴[玫瑰]
每天更新 CPA 干货,关注收藏不迷路[玫瑰]
我是寡言少语,一个怀揣梦想的小伙伴[玫瑰]
感谢~点赞~关注~评论~转发~[玫瑰]
每天与您分享更多干货[玫瑰]
您的支持,是我前进的动力[玫瑰]
版权声明:我们致力于保护作者版权,注重分享,被刊用文章【会计计算题例题(CPA)】因无法核实真实出处,未能及时与作者取得联系,或有版权异议的,请联系管理员,我们会立即处理! 部分文章是来自自研大数据AI进行生成,内容摘自(百度百科,百度知道,头条百科,中国民法典,刑法,牛津词典,新华词典,汉语词典,国家院校,科普平台)等数据,内容仅供学习参考,不准确地方联系删除处理!;
工作时间:8:00-18:00
客服电话
电子邮件
beimuxi@protonmail.com
扫码二维码
获取最新动态
