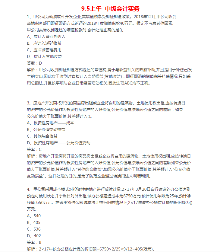
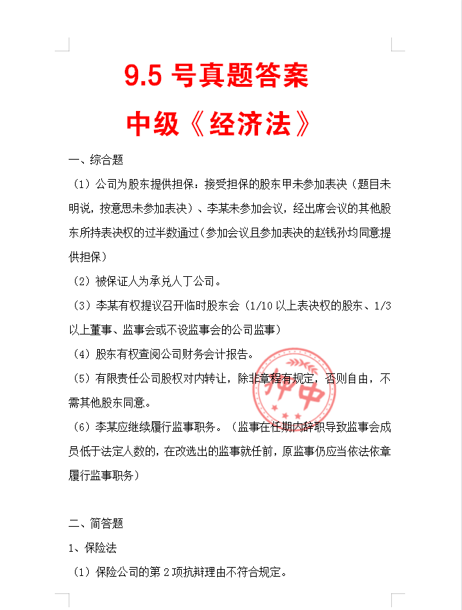
9.4~6号中级考试真题及答案已整理好了!赶快来对答案吧
21中级会计考试已经接近尾声了,晚上最后一场考试,大家可以抓住机会,刷一刷前两天考生回忆版真题(附答案解析),说不定最后一场就能考到呢!还有就是考过的朋友,可以直接对答案!希望今年备考的姐妹,都能顺利通关!加油!
好了,篇幅有限,就不和大家一一展示了
版权声明:我们致力于保护作者版权,注重分享,被刊用文章【中级经济法历年真题及答案(9)】因无法核实真实出处,未能及时与作者取得联系,或有版权异议的,请联系管理员,我们会立即处理! 部分文章是来自自研大数据AI进行生成,内容摘自(百度百科,百度知道,头条百科,中国民法典,刑法,牛津词典,新华词典,汉语词典,国家院校,科普平台)等数据,内容仅供学习参考,不准确地方联系删除处理!;
工作时间:8:00-18:00
客服电话
电子邮件
beimuxi@protonmail.com
扫码二维码
获取最新动态
