编辑导语:Lazada在短短几年间,在东南亚地区为跨境电商形式的贸易平台奠定了基础,并一度成为东南亚地区最大的跨境电商。然而,另一电商平台shopee横空出世,为Lazada带来了不小的竞争。本文探讨Lazada在其他跨境电商平台的崛起之下,如何保持自己的竞争力和地位?一起来看一下吧。
Lazada自2012年成立以来,短短几年间便在东南亚六国开始培养用户并搭建渠道,将传统的国际贸易形式逐渐转向线上,在东南亚地区为跨境电商形式的贸易平台奠定了基础,并一度成为东南亚地区最大的跨境电商。
在2016年阿里控股后,为中国卖家打开市场,并开始逐步完善运输、仓储、支付等一系列环节,进而提升用户的在线的购物体验。
与此同时,随着另一电商平台shopee横空出世,同样将目标锁定在东南亚地区的用户,为Lazada带来了不小的竞争。
因此,本篇文章将主要探讨Lazada在其他跨境电商平台的崛起之下如何保持自己的竞争力和地位?
1. 行业分析
根据网经社对于跨境零售电商的定义来看,跨境电商,即跨境电子商务,指的是分属于不同关境的交易主体,借助互联网达成交易、支付结算,并通过跨境物流将商品送达消费者手中的交易过程。而这其中的每一个环节都与宏观环境息息相关,那么,笔者首先将会从政策、经济、社会和技术四个层面来探讨宏观因素对跨境电商所产生的影响。
1.1 政策(Politics)层面
自2015年设立首个跨境电子商务综合试验区以来,先后在100多地设立试验区,对出口电子贸易产生着积极的影响:
清关速度提升:三单合一(商品、物流、支付)一并递交至单一窗口。简化申报:对不涉及出口征税、出口退税、许可证件管理,且单票价值在人民币5000元以内的跨境电子商务零售出口商品,电商企业可以按照《中华人民共和国海关进出口税则》,由10位税号简化为4位税号申报,并且无须再汇总申报报关单,可降低申报难度,节省企业申报成本。无票免税:出口企业只要注册在综试区内,登记相应的销售方名称、纳税人识别号、货物名称、数量、单价和总金额等进货信息,就可以享受免征增值税。核定征收:对综试区内的跨境电商企业准确核算收入金额,采用所得税率方式核定征收企业所得税,应税所得率统一按照4%确定。结售汇更便捷:允许在跨境电子商务综合试验区登记备案的电商及个人开立个人外汇结算账户,凭与代理企业签订的进出口代理合同(协议)或运单,直接在银行办理跨境电子商务涉及的外汇收支,不受5万美元个人结售汇年度额度限制、逐步提高货物贸易单笔金额上限等政策。《十四五规划和2035年愿景目标纲要》提到:加快发展跨境电商、市场采购贸易等新模式,鼓励建设海外仓,保障外贸产业链供应链畅通运转。
RCEP《区域全面经济伙伴关系协定》于2022年1月正式生效:在成员国间降低跨境交易成本、提升清关和物流效率,并降低合规风险。
国家对于跨境出口电商的政策在积极推进当中,这对推动经济一体化和贸易全球化十分具有意义。2020年因各国受疫情影响,制定了不同政策,在线下贸易受到疫情冲击时,却促进了用户线上购买习惯的逐步养成,在2020年期间,我国跨境电商出口市场规模达到46479.2亿元,同比增长26.9%。因此,随着国家以及各国政策的步步优化,相信跨境出口贸易市场十分可观,跨境电商的规模也会逐渐扩大。
1.2 经济(Economy)层面
东南亚 (SEA) 拥有 5.89 亿人口,主要经济体分布在六个主要国家(印度尼西亚、马来西亚、菲律宾、新加坡、泰国和越南)。在东南亚地区各个国家平均年龄低、年轻人口众多,2020年15岁以上的数字消费者占据65%,而在21年15岁以上的数字消费者占比至少达到70%:其中马来西亚达到88%(2200万人),印度尼西亚和新加坡分别位列于第二(80%,1.65亿人)和第三(79%,400万人)。随着低龄消费者成长和消费能力增强,东南亚电商行业有望持续享受人口红利。
从国际货币基金会
最新发布的数据统计中可以看出东南亚地区各国的人均GDP在逐年上升:其中,新加坡作为东南亚地区人均GDP最高的国家,在2026年人均GDP将会超过9万美金,其次是文莱和马来西亚,而这一持续增长意味着东南亚地区的国民生活水平在不断提高,消费能力也会随之上涨。
并且,自疫情以来,来自东南亚地区近 7000 万消费者从线下消费转换到线上。在2020-2021期间,人均在线消费GMV增长60%,从 2020 平均每人 238 美元增加到 2021 年底的每人 381 美元,并预计2026年达到671美元。
同时,随着ICT(信息、通信、技术)和全球化的发展,东南亚地区也随之进入了新经济时代。虽然该地区的互联网经济在 2020 年因受疫情影响而有所减缓,但在2021 年重新复苏并将该地区的GMV推高至 1700 亿美元。
电子商务、食品配送以及数字金融服务则是主要增长力,预计到 2025 年东南亚地区互联网经济将达到约 3600 亿美元,电商的发展在该地区也会遥遥领先,达到2300亿美元,占比63%。
因此从经济层面来看,未来几年电商在东南亚地区有着很大的发展空间,并会快速增长。
1.3 社会(Society)层面
据statista的数据统计显示,2021 年东盟五国现代杂货零售店 (MGR) 渗透率预测除新加坡以外,其他国家并不是很高,印尼的现代杂货零售店渗透率极低,仅为19%(2014为16%)。 据2014年的研究显示:印尼这一国家的
城市化率是东盟5国中最快的之一,为2.69%。而菲律宾虽然渗透率较高,但是由于城市化人口(居住在城市区域的人口占总人口的比例)和城市化率(一个指定的时段内预计的平均城市化变动率)在东盟5国中最低(分别为44.5%和1.32%),而导致每100万人口仅有36家杂货零售店。
其次是马来西亚,渗透率不足百分之50,因此可以反映出这几个国家的周边地区线下购买日常所需物品较为不便,且现代杂货零售店分配比例不均。
从这两组数据中我们可以看到,无论是2014年还是2021年,除了新加坡处在一个很高的渗透率的地位以外,其余国家的线下零售商店始终是十分缺乏的。
根据谷歌2021年11月的调研显示,东南亚地区拥有4.4亿互联网用户,也就是说东南亚地区互联网的普及率达到75%,并且有3.5亿互联网用户在线上至少进行过一次消费。
同时,在2021年新增的用户当中,约有60%来自于城市以外的偏远地区用户,这也间接说明用户线下购买日常所需十分不方便。
1.4 技术(Technology)层面
1)人工智能
Gartner 最近的一项研究显示到 2020 年,85% 的客户互动会用到人工智能 (AI) 进行管理。
客户互动的方式正在发生变化,而正是技术推动了这种转变。除了使用人工智能来激发对话之外,机器学习在电商中来分析和预测销售模式:电商平台将使用算法来学习观众喜好,并推荐售卖产品。
2)供应链效率
当今的消费者时常拥有一种立即购买的心态,而这种心态同样延伸到渴望平台快速地运输拿到商品。随着电子商务体系越来越复杂,提高科技技术是供应链管理提高效率的关键之一。
从客户的角度来看,物流的透明度极为重要:当客户下订单时,他们希望能够实时跟踪他们的订单状态,从屏幕上到门口。
从业务的角度来看,拥有管理多个运营商、多仓库、多商店、多地点或多用户供应链系统的技术不再是一个加分项,而是必要的环节。基于云技术,互联网科技正在帮助电子零售商降低运输成本、简化物流、分析支出并为客户和零售商无缝管理退货。
3)多样化支付方式
安全的支付方式一直是在线消费者所关心的问题。大多数人对在他们不信任的网站上共享个人信息(例如信用卡数据)往往持有谨慎态度。再加上缺乏首选的付款方式,一直是线上消费者放弃购物车的主要原因。
为了给消费者提供安全且轻松的结账流程,科技已经在很大程度上缓解了这种情况。如今,信用卡支付并不是在线支付商品或服务的唯一方式,电子钱包等其他方式正在为用户解决他们所担忧的安全问题。
从上述方面可以看出东南亚的电商市场正在逐渐被打开,并且,根据谷歌的研究显示东南亚六国线上商品交易总额预计会在2025年提升一倍甚至更多,因此东南亚地区市场的前景十分可观。
2. 竞品分析
电商平台以amazon、ebay为首打开线上本土和跨境平台市场并趋于领先,之后aliexpress从中国走向世界并占据一席之地。自2012年以来Lazada在东南亚地区崛起并成为东南亚地区最大的跨境电商平台,之后2015年的shopee在东南亚地区迅速成长,在东南亚地区成为lazada之外的另一大跨境电商品牌,由于面对的用户相同,因此lazada和shoppe属于直接竞品。
2.1 Lazada
2.1.1 成长路径
2012年初筹集了四轮融资:摩根大通 9 月投资金额不详; 瑞典投资公司 Kinnevik 11 月投资。4000 万美元; 美国私募股权公司 Summit Partners 12 月投资 2600 万美元;Tengelmann 2013年一月投资约 2000 万美元。2013 年 6 月,Lazada 宣布已追加融资 1 亿美元,并推出适用于 Android 和 iOS 设备的移动应用程序。2013 年 12 月,它从 Tesco、Access Industries 和其他现有投资者那里额外筹集了 2.5 亿美元。2014 年 5 月,Lazada 在新加坡推出。2014 年 11 月,新加坡淡马锡控股领投了 2.5 亿美元的融资,使 Lazada 的融资总额达到约 6.47 亿美元。 同月,Lazada 宣布其市场平台占其总销售额的 65% 以上,平台上的第三方卖家数量已从 2013 年 11 月的约 500 家增加到近 10,000 家。2016 年 4 月,阿里巴巴集团宣布拟通过支付 5 亿美元购买新股并从现有投资者手中购买价值 5 亿美元的股票,收购 Lazada 的控股权。英国超市公司 Tesco 确认以 1.29 亿美元的价格将其在 Lazada 的 8.6% 股份出售给阿里巴巴。2017 年 6 月,阿里巴巴集团对 Lazada 的投资额外增加了 10 亿美元,将其持股比例从 51% 提高到 83%。2018 年 3 月,阿里巴巴又向 Lazada 投资了 20 亿美元。2020年6月,阿里巴巴注资13亿美元。2022年5月9日,根据提交给新加坡会计与企业管理局(ACRA)的文件显示, Lazada从其母公司阿里巴巴获得了3.78亿美元的融资。2.1.2 业务模式
B2C。
2.1.3 商家入驻条件
2019年以前,Lazada通过招商的形式审批企业,之后通过邀请码赋予商家入驻资格。
从2019年四月开始,Lazada依然每年通过招商来邀请商家入驻,同时逐渐放开商家自主申请,不接受个人申请,须有商家营业执照,同时需要商家有平台经营的经验。
达到基础要求后,lazada开始审核是否拥有符合入住资格。入驻的过程中要绑定6国的收款方式,同时要进行企业支付宝的验证。卖家在注册店铺的过程当中,需要向平台缴纳3000元人民币的平台保证金。
2.1.4 品类
家居生活类:浴室、床上用品、家具、灯具、装饰、厨房/餐桌、花园、储藏室、工具、洗衣类、文具类、书籍/音乐/媒体类等食品杂货类和宠物类:酒类、饮料类、调料、零食类、宠物食物、宠物配饰、家庭用品、水果蔬菜、肉和海鲜类、乳制品等女性时尚类:女士衣服、女士鞋子、饰品、睡衣、泳衣、女士包、女士珠宝、女士手表、眼镜、太阳镜等男性时尚类:男士衣服、男士鞋子、饰品、男士包、男士珠宝、男士手表、眼镜、太阳镜、旅行等儿童时尚类:男孩服饰、女孩服饰、男孩鞋子、女孩鞋子、小孩书包、小孩手表、小孩珠宝、眼镜、太阳镜电子配件类:手机配饰、耳机、可穿戴的电子产品、游戏机配件、相机配件、电脑配件、电子硬盘、打印机、网络配件等电子产品类:平板电脑、笔记本电脑、游戏机、运动/摄相机、监控摄像头、数码相机健康类和美妆类:护肤品、美妆、头发护理、身体护理、补充剂、个人护理、香水、男士护理、美妆工具、医疗用品等户外运动类:女士运动服、男士运动服、自行车、电子脚踏车、户外娱乐、锻炼/健身、游泳/潜水、拳击、多人运动等电视/家用电器类:数字设备、家庭音响、电视配件、大型家电、小型厨房用具、空调/加湿器、吸尘器、个人护理等母婴类和玩具类:纸尿布、奶粉/婴儿食品、婴儿服饰、婴儿车、婴儿洗护类、玩具类、电子玩具类等机动车/摩托车:相关产品数字商品类充话费、旅游、个人护理、餐厅、礼物卡等2.1.5 物流
消费者下单订单形成后,卖家必须在48小时之内点击ready to ship填写单号,卖家在5天内将货物送达分拣中心——分拣中心扫描配送。卖家也可通过ERP填写单号,追踪物流。
一般来说,卖家在lazada分拣中心交货,需要1至5天,lazada分拣中心进行操作处理需要1天,货物运送到目的地国家清关需要2天,而后交货到当地由LEX第三方物流需要1天。因此,客户收到包裹大概需要7-10天左右时间。
中心仓(深圳、义乌、香港):一仓发五国(菲、越、马、新、泰),到达中心仓的商品24小时内发货,离商家近,可灵活备货本地仓(菲、泰、马、印):一仓发本国,离消费者近,最快可实现次日达保税仓(马、印):一仓发本国/多国,离消费者近,部分产品有税率优惠2.1.6 支付方式
买家:除了新加坡地区提供仅提供下单即付一种方式,其他国家均支持下单即(信用卡电子钱包、网银付款、分期付款)和货到付款两种方式。
卖家:收款周期在17-24天左右。卖家收款方式:payoneer,企业支付宝,wordfirst。
2.1.7 用户群体
根据ecommerceIQ2018年泰国电商市场的调查显示:Lazada16-24岁用户占总比22.9%;25-34岁用户占总比33.4%;35-44的用户占总比30.6%;45+的用户占总比13.1%。
2.1.8 售后
用户收货前:可时时关注物流动态用户收货中:第一次投递失败后会再次尝试三次投递,如果还未成功,便将包裹退回用户收货后:lazmall商品可以15天内无条件退货,其他商品7天内有条件退货,且和商家协商2.2 Shopee
2.2.1 成长路径
2015年,Shopee作为Sea旗下的电商业务平台,于新加坡成立。Sea在上市前,创始人李小冬(Forrest Li)持股20.7%,拥有44.9%的投票权;腾讯持有39.8%股权,拥有29.8%的投票权,为Sea最大股东。Sea于2017年10月在美国上市,首日涨8.4%,市值达到51.7亿美元。2.2.2 业务模式
C2C、B2C。
2.2.3 商家入驻条件
支持商家和个人入驻平台,须持有个体户营业执照/商家营业执照。须持有其他电商平台经营经验,须有3个月的流水账单。平台注册免收注册费,年费和押金,入驻新卖家前三个月免收佣金,三个月后收5%-6%佣金。
2.2.4 品类
女鞋类电子产品和相关配件类家居生活类电脑和相关配件类男鞋类男性背包/钱包类户外运动类电子游戏及相关产品类游戏、书籍和爱好类穆斯林时尚类家用电器类健康和美妆类手表类母婴和玩具类汽车类时尚配饰类男性服饰类其他门票/优惠券旅行和行李箱类照相机和相关产品类女性包类食品杂货类/宠物类女性服饰类2.2.5 物流
消费者下单完成后,卖家可以选择2天内或者7天内发货,7天内发货的产品需要在售卖时标出预售产品。买家发货到中转仓(深圳,上海、义乌、泉州以及shopee指定的其他仓库),中转仓拆包发往不同国家。
在台湾,目前shopee可使用顺丰或自有渠道SLS,并提供宅配与店配两种服务。
宅配在台湾由黑猫宅急便完成。店配则将包裹送到7-11 便利店或全家便利店由买家自行提货。东南亚Shopee站点跨境物流Shopee 主要有自有渠道 SLS(Shopee Logistics Service),LWE 和出口易(CK1)中邮小包服务。
Shopee 特快:5-8天,shopee普通快递:8-15天,海运:新加坡:12-16天;马来西亚:14-25天中心仓:上海仓、泉州仓、义乌仓、华南仓(深圳仓)以及香港仓本地仓:泰国、新加坡、印尼保税仓:马来西亚2.2.6 支付方式
买家:除新加坡和马来西亚两国,其余皆提供货到付款和下单即付款两种方式。下单即付:信用卡、银行转帐、分期付款、电子钱包。
卖家:卖家收款周期:18-30天左右。卖家收款方式:Payoneer、PingPong 或LianLian Pay。
2.2.7 用户群体
根据ecommerceIQ2018年泰国电商市场的调查显示:Shopee16-24岁用户占总比38.8%;25-34岁用户占总比35.8%;35-44的用户占总比21.1%;45+的用户占总比4.3%。
2.2.8 售后
用户收货前:关注物流动态用户收货中:第一次投递失败后再次尝试两次投递,之后包裹便会被退回用户收货后:标有mall的产品可享15天无条件退货,其他产品有条件退货:需要和商家、平台协商2.2.9 总结
Lazada背靠阿里,Shopee背靠腾讯,资金实力不相上下。从业务模式和商家入驻模式来说,Lazada的平台是以b2c的模式运营,那么这就意味着商家是以公司形式成立,也就是说卖家相比于个人卖家更加专业,货物更加充足,运营更加稳定。
且Lazada采用邀请制度和严苛的审核制度来筛选商家,比起Shopee的个人申请注册店家来说,用户所购买产品的货源、质量都更有所保障。从品类来看,相较于Shopee,Lazada分类更加细致,用户的选择更加多样化,且更容易满足用户精准找到自己所需商品的诉求。
从物流方面来看,Lazada的总体运输时效更短,且Lazada建立了更多免税仓,这样在同等价位的产品中使lazada的产品价格更加优惠。从支付方式来看,用户的结算方式没有太大差异。
从用户的年龄分布来看,lazada在成年和中年的用户里更受欢迎,那么这也就说明用户的购买实力更强,为lazada能带来更好的营收。而shopee的年龄分布主要集中在青年,这也就意味着shopee的用户的消费能力不如Lazada高。
从售后的角度来说,第一次投递失败后lazada比shopee之后的投递次数更多,这也就意味着成功投递的几率更高,用户对于售后服务的满意度因此也会更好。
3. 用戶分析
在跨境电商中,主要有三个参与方:消费者、商家、平台。Lazada业务逻辑图如下:
平台需要满足消费者和商家的需求,同时处理好买家和卖家之间的沟通,并需及时向双方提供物流信息,下面将从消费者和商家两方分别探讨他们的需求,并分析平台方如何满足参与方的需求。
3.1 消费者
消费者的需求包括:
从用户的角度来看,购物便利性是用户选择线上购物的首要原因。
据香港贸发局研究显示:73%的消费者表示“可以随时随地购买”是他们在网上购买产品的原因。另有统计显示,东南亚电商订单数量在上午9点到下午5点之间最多,说明大多用户大部分都在上班、上学期间,由于时间原因无法去实体店购买,因而选择从线上电商中下单购物。
另有69%的消费者表示希望购物时对同一产品进行比价选出最优价格。
其次,疫情期间很多用户希望避免过多与他人接触。另外,新加坡、马来西亚、泰国和菲律宾的用户中:81% 的购物者表示他们在购买前会在网上查看评论和评分,而 52% 的购物者依赖公司的网站,49% 的购物者会在家人和朋友的推荐下购买。
只有 4% 的购物者表示,他们不会在社交媒体上购物之前收集信息。这说明用户在购买前十分注重他人对于商品的评价,并认为这是评判商品好坏的指标之一。
并且,许多消费者希望找到与自己目标相符的商品款式、种类或品牌,并喜欢尝试新事物。最后,用户十分看重售后服务,并且因为担心自己的个人信息会被泄漏,所以用户希望有多种付款方式供他们选择。
消费者的解决方案:
3.1.1 线下实体店
在实体店中用户可以通过到店亲身体验商品,从而保证商品质量;商品可以在商店中即买即得;转账安全;退换方便;通过销售人员了解到产品的性能特征和得到相应的推荐,并且面对面交流沟通更方便。
但是购物时间花费较长且时间不够灵活;商品价格由于店铺租金、人工费用等而变高,折扣力度不大;同类商品难以比价;品牌有限,种类有限;新品/新品牌实体店无法及时更新。
3.1.2 本土电商
马来西亚为例:
lelong.my和prestomall这两个本土综合电商的特点是国内发货,最快1-3天便可收货,运费便宜,退换商品较为方便,并接受当地多种银行转帐方式,可以线上和卖家沟通。
但售卖种类有限,同一产品甚至同一类产品的卖家可能只有一个,无法多家商家比较价格。且产品整体价格较高,对于顾客退换服务没有明确要求。从卖家手册了解到,仅未收到货、损坏和送错产品可以退换,因此可能导致用户买到不合心意的产品时无法退货。
3.2 商家
商家的需求包括:
从商家的角度来看,想要降低实体店、人工等费用,线上平台是一个不错的选择,然而国内的电商环境趋于成熟,因此竞争也相当激烈,从而导致收益不高。
商家选择东南亚海外电商平台首先会考虑成本问题。成本方面包括入住费用和日后经营费用:是否有入驻保证金、成交佣金是多少、是否有增值税、物流费用、提现手续费用、以及参加活动等是否需要收取保证金、还有后续商家的推广费用等。
其次,商家注重平台体系是否成熟完整,包括市场推广、运营、支付体系、客户服务支持、物流体系和仓储体系等。但由于商家对于电商平台的功能没有充分地了解,因此需要平台为其提供培训等。另外,由于国内商家对于不同国家的习俗文化等不够了解,因此需要平台为他们提供东南亚国家地区相关介绍和政策的更新变化等信息,从而为不同国家用户制定不同的选品和运营的策略。
商家的解决方案:
3.2.1 国内线下实体店
开实体店所涉及的区域有限,消费者的定位可以更加精准,且因离消费者群体近,店铺可以根据消费者的变化及时进行商品的调整等。并且在开店前开始装修等工序就会引起路人的好奇,带来一定的营销作用。待店面建好后,由于商品全部陈列在店内,更容易吸引顾客去使用、探索。另一方面,在实体店内如果顾客认为商品有问题可以马上为顾客解决,提高用户对商品的信赖。
但是开实体店的成本极高,从开店初期就有大量的开销。首先要考虑地理位置:人流量大的地方租金也会很高;同时还要考虑装修费、水电费和人工费用等,大大降低了利润率。
其次,实体店的适用人群仅集中在某一区域内,无法接触到大量的潜在顾客,就算在网上宣传营销让更多用户看到,但是可能因为距离太远等问题不愿专门跑一趟,从而导致顾客人数上不去。另外,实体店铺内摆放商品的空间有限,减少了向消费者展示产品的机会。
3.2.2 国内线上电商平台
1)天猫
在天猫入驻的商家不仅可以参与淘宝官方活动,天猫还会为入驻的商家开展专属活动,并提供多种运营服务,为商家带来巨大的流量支持,从而让商家拥有数量庞大的粉丝,通过推广引流来增加品牌的推动力,进而促进销售。
其次,由于天猫平台有良好的口碑基础,用户在这里购买十分放心,相比于淘宝其他的普通店铺,天猫平台的口碑为入驻的商家带来了更多用户的信任感。
2)京东
京东平台商家平台的质量极具保障,致使用户对于平台十分信赖。并且京东在各大城市都有自建仓,商家可以将货物储存在京东自营仓,免去仓储费用。
另外,京东的物流体系十分出色,可以使消费者享有当日达和隔日送的配送服务,因此入驻京东就能够依托平台的力气,给商家的产品在消费者的心中提升了质量以及良好的物流体验,顾客也会因此而更爱光顾商家和平台。
但是,入驻天猫和京东平台的要求十分严苛,注册资金在50万-100万之间不等,且由于品类不同,保证金在10,000-300,000元不等
、再加上技术支持费以及后续的佣金、运营工具等费用,开店成本很高。
另外,由于商城内同品类的商家数量之多,竞争力极大。同时,平台也会给商家下方指标,以天猫商城为例,如果无法按时完成平台所提供的销售考核指标,店铺将会被清退。
3.3 平台
3.3.1 用户
根据上述分析,从用户层面来看,用户所面临的问题是 :
货品质量保真通过价格对比挑选最优价格根据他人评价购买支付方式多样性和安全性有售前售后服务退换方便商品种类新颖且丰富平台为用户提供的解决方案:
1) 货品质量保真
对商家入驻管控严格:对于入驻Lazmall的商家必须是品牌直营店或是品牌授权店,其他非品牌商家,需要符合以下几个条件才可入驻:
若是速卖通商家,需要在速卖通年GMV达到100万美金或获得速卖通类目小二强力推荐才可入住。若是亚马逊或其他线上线下平台的商家,需要拥有品牌页面或品牌独立站a或社交媒体有品牌声量投放,且需要入住该平台至少一年,GMV达到100万美金,同时需要同意入驻6个月内投入五万人民币的共创基金才可入住。其他跨境自有品牌需要拥有品牌页面或品牌独立站或社交媒体有品牌声量投放,且需要入住lazglobal至少三个月,并所有站点合计月均GMV达到3万,同时需要同意入驻6个月内投入五万人民币的共创基金,并要通过lazada品牌库申请才可入住。对于其他的普通卖家来说,lazada同样要求商家提供该公司的注册信息以及其他平台运营情况的证明。当商家满足了这一系列的基本入驻条件后Lazada才会开始审核他们是否能通过。
2) 通过价格对比挑选最优价格
用户可以通过商品展示页进行同类产品的价格对比,或是加入到购物篮内通过使用优惠券后的价格来进行对比。
3)根据他人评价购买
Lazada在在商品详情页内设置了评论栏,用户可以看到其他用户购买过后的评价。同时,用户也可以在动态功能区中看不同用户发布的分享。
4) 支付方式多样性和安全性
Lazada平台提供多种支付方式,包括信用卡、atm转账、电子钱包、分期付款、货到付款和便利店付款等方式,从而保障用户支付方式的多样性及安全性。
5) 售前售后服务
Lazada在详情页面设有与商家实时聊天对话的功能,用户可以在购买前询问任何关于产品的问题,并且在详情页面设有跳转至whatsapp内与商家沟通,为用户提供多种方式。在下单后若对订单有问题,可以在“我的”模块内查询订单相关信息,也可以直接与卖家联系,还可以通过lazada在线客服来获取帮助。
6) 退换方便
对于在Lazmall购买商品的用户,买家可以享有14-15天(不同国家要求不同)内无条件退款。其他普通商家可因商品质量问题、商品未到货、发错商品、缺少部件、假冒伪劣商品和与店铺所示不符均这些因素在7天内无条件退换,其他商品相关的问题可与lazada的商家协商后进行退换。
7) 商品种类新颖且丰富
Lazada为同一品类的商品提供多个商家的店铺,用户可以根据自己的需求来自行选择。并且,lazada在不断与新的品牌业务积极协商合作,从而让更多好品牌、高质量的商家入驻。
3.3.2 商家
根据上述分析,从商家层面来看,商家所面临的问题是:
1)国内市场竞争激烈
2)成本问题
3)物流运输问题
4) 对该平台不了解
5)对东南亚市场政策不了解
平台为商家提供的解决方案:
1)国内市场竞争激烈
Lazada为由于竞争激烈而无法获得较高收益的商家提供了新思路:出口货物到东南亚地区。由于东南亚人口持续增长、实体零售体系不发达、智能手机普及等因素,东南亚市场为中国商家带来更大的机遇。
2)成本问题
相比于国内线下实体店和线上店铺的高额成本,Lazada择为商家提供了更优的费用:入驻后的保证金仅需3000元,其次订单佣金根据商品类别不同,费用在售价的1%-4%不等。另外,平台会收取增值税和支付手续费。运费主要包括国内运至分拣中心的费用,后续平台给予的运营工具等没有额外费用。
3)物流运输问题
在物流方面,Lazada建立了完整的物流体系和海外仓储体系,商家可以时时追踪物流平台的更新,并且为了提高投递速度,商家可以把大量货物寄往海外仓储备。不过商家如果想要使用海外仓储备货物,需要满足以下几个条件:
1. 店铺评分高于 60%
2.月销售件数超过30件
3. 商品评价高于4分。若不满足这些条件,需要商家与Lazada另外协商申请
4)对该平台不了解
对于新接触Lazada平台的商家,Lazada推出了为期4周的Lazada大学,共用户免费使用,并在线上视频学术网站Acadamy、视频平台Youtube、 以及音乐软件Spotify可以免费观看和收听。并且,在lazada学里,有分时段直播视频课以及回播课供商家观看。因此商家可以根据自己的时间随时学习来早日全面掌握Lazada的使用技巧。
5)对东南亚市场政策不了解
并且Lazada会为售往不同国家的商家用户提供不同国家当地的法规法则,从而让商家更加了解东南亚地区人民的生活习惯和喜好,进而制定出更加符合东南亚地区用户习惯的运营策略以及选品方向。
4. 商业价值分析
4.1. 提升平台用户数
4.1.1 费渠道
邀请东南亚地区/韩国地区明星代言邀请kol合作发布推广在线上/线下购买广告位举办真人秀节目sing it!与本土/国际品牌开展线上时装秀推出公益行动“Lazada公益幸福团”为当地自然受灾群众捐款捐物资成立Lazada基金会,为东南亚六国的优秀青年和女性提供教育奖学金和职业发展机会成为国际奥委会合作伙伴(2020-2028)和花旗银行联名推出信用卡4.1.2 免费渠道
通过现有用户在各大社交平台上分享,吸引更多新人用户在各大社交媒体(Twitter,Facebook,Instagram,YouTube,Tictok等)开通官方账号,通过实时更新活动内容、发布动态视频等为自己宣传4.2 提升转化率
4.2.1首页
在首页中设置新用户$0元购专区以及新人礼包,且在底栏上方提醒新用户该活动,并提示使用者可以用现有社交媒体账号即可登录,注册过程不麻烦,来吸引新用户注册:
对于目标明确的用户,在首页搜索栏旁边提供二维码/图片扫描的功能。搜索栏内提供图片、文字、以及语音的方式、搜索历史和根据搜索内容的相关推荐方便用户更加快速便捷的搜索自己想要的产品。
针对目标不明确的用户:
1)对于目标不明确的用户来说,首先是要尽量让用户锁定一款符合他们心意的产品,因在lazada搜索栏上用明显的红色字体滚动播放热门产品关键词,并在搜索栏内部放入热门榜单,在banner中放出近期折扣力度大的品类滚动播放来吸引用户,并在banner下放出主功能导栏,方便用户选取自己有意向购买的产品类别。
2)限时抢购区,flash sale黑体标出,用闪电符号代替字幕来营造快速的感觉,在右边标出倒计时,营造时间紧迫,折扣就要结束的氛围。在销售展示中用向下的箭头表示降价,并用大字体标出折扣力度。
在展示图下方将降价后的价格用红色大字放出,来吸引用户的注意,将产品数量进度条放出来,使用户感觉到数量有限, 可能马上就要售尽了,同样营造出时间紧迫,数量有限的购买范围来提升用户的转化率。
3)在首页放砸金蛋赢好礼、抽奖和获取金币的小游戏来吸引用户获取更多优惠券,并在获取优惠券的同时提醒“现在使用”,且在点击后即可跳动下方可用优惠券产品的商品展示区。以砸金蛋为例:
4.2.2 商品列表页
在用户搜索到某类产品后进入到产品展示页面,在产品展示页面中可以看到为了让用户更加方便选择到自己想要的产品提供多种产品分类方式,例如免邮、lazada优选、价格排序等,并在下列产品展示的地方放出产品大图,便于用户浏览。
并在商品展示中用红字标出降价后的价格以及折扣,提供综合评价分数和评价数量,以及销售数量来让用户在未进入详情页面前就可以直接明了的判断商家好坏。
并在价格栏附近再次为产品分类,例如标出lazmall标志使用户直观了解到该产品属于哪一类商店。同时还标出售卖产品的商家从什么国家寄货,使用户在点击购买前便对到货时间有数,便于判断是否想要购买。
4.2.3 商品详情页
在用户经过一系列筛选选择了某个产品后就进入了详情页面。在详情页面中有些产品将试穿/试用视频放出,并提供更多详细生动的图片来让用户对产品的质量、尺寸、颜色、款式等有更为直观的了解:
并且,在详情页内可以看到產品的排名(排行榜3)来让用户产生从众心理跟随潮流,并通过产品相关的评分和用户评价以及商家的总体评分等来让用户对产品产生信任感:
其次,在详情页面标出配送时效以及配送费用,让用户对自己的包裹运送过程中产生把控感,做到心中有数:
另外,在详情页面里覆盖了两种满足顾客不同需求的沟通方式:在商品详情页内直接选取客服在线沟通,或提供whatsapp内沟通的服务,使顾客及时解决自己对产品的疑虑进而提升转化率。并在详细页面内红字放大标折后价格,且将“立即购买”按钮设置不同于页面主色调的颜色并标出折后价格来进一步刺激用户下单的行为。
4.2.4 购物车页面
在购物车页面中显示购后返现类似优惠时,可以让用户感受到下单即可获利;
在提到库存数量时利用稀缺原理,使用户产生紧迫感,可能商品随时就会卖完;
在总计部分直接标出优惠折扣以及在详情界面标出账单明细、运费以及代金券的使用时,让用户可以更加明晰自己在消费过程中确实获得了很多优惠,并感到优惠后的价格十分值得,从而产生愿意购买的心理,进一步提升用户的转化率。
4.2.4 结算页
在结算页面中,为用户再次提供具体送货上门的时间,且提供多样的支付方式
以及开发票的服务,
来满足用户不同的需求,并最终的商品小计中再次标红优惠明细以及在最初获得金币的小游戏中减免的钱数来促使用户最终下单的行为。
4.3 提升客单价
4.3.1 提升单次购买金额
在商品详情页,会提供优惠券说明,用不同颜色表示不同用处。优惠券会标出最低消费满xx立减xx元。另外,多样式优惠政策还包括:第x件%off,满xx即可免邮等。这些优惠活动会在购物车中用红字标出,随时提醒用户购买商品越多优惠越大,当点击第二件半价(购买更多)时,会根据用户选购的产品推荐相似品类的的商品供用户选择。
4.3.2 提升购买频次
1)任何带有“返现”图标的商品,都可以在购买该产品后收到消息通知,告诉用户已经收到现金回扣优惠券,并自动储存在用户账户中,下次购买即可自动使用,并适用于Lazada内的任何产品。
2)Lazada为用户专设价格最优保障专区,这一专区内的产品如果购买后在其他电商平台发现一模一样的产品且价格比在该专区内购买的便宜,lazada会为用户退高达30元现金到电子钱包内,供用户在一个月内使用。
3)Lazada制订付费会员机制,为会员提供专享会员优惠券以及折扣活动,并告知用户这些优惠相加后每月最高可省$38元(以新加坡为例)。用户通过这一系列的优惠信息 获取到自己想要享受到的权益和服务,并发现同类产品在使用优惠券后比其他店家更便宜,因此用户就会在Lazada内,进行更高频的消费行为,从而提高用户的购买频次。
4)另外,为了给用户带来更好的使用体验,lazada不断在迭代中优化产品使用功能。例如,在美妆产品中加入AR试妆功能,这一功能的出现解决了用户在选购彩妆因对于粉底颜色与自己肤色不相符、或是口红颜色与自己不相称等而犹豫不决不敢下单的问题;并且在ar中设置购物车选项以及美颜功能,使用户体验升级,即使再没有化妆的情况戏试色也能完美展现上脸情况,并在试色过程中直接加入到选购列表。
这类优化是为了用户可以在线上购物的同时享受与线下购物同等甚至更优化的服务,使用户在购买的过程中拥有更好的购物体验,进而提升购买频次。
5. 产品迭代分析
下面一图梳理了 Lazada移动用户端从开始之际到最新一版的产品迭代过程:
根据酷传上lazada的下载量分布,可以看出lazada在18年6月份开始用户持续增长,属于”J”型曲线:
从上述迭代列表中可以看出lazada在2014年-2018年期间属于移动端的启动阶段,该app将主要精力集中在发现用户的需求,完善app的基础功能方面。
在app推出之际开始强调推出双语版本(不同地区语言可以由英语切换至本国语言或中文),从而满足更多当地用户能够看懂app的基础需求,使他们开始了解和探索该产品。
同时,产品十分关注结账功能的便捷性和物流问题,来确保用户可以快速购买并可按时收货等需求,从而开始培养他们对app的信任。此外,推出以访客身份结账和Facebook用户登入的方式来扩大用户群体,旨在接触到每一个移动端的潜在用户。
从19年开始到20年期间,阿里将自己专业的电商框架与东南亚市场相结合,进一步完善了lazada的内部结构,从而进入了快速成长的阶段。在这一阶段中,lazada通过大量的促销活动和多种营销推广的方式来吸引用户,逐步占领市场份额。
其次,Lazada不断丰富自己的在线购物方面的业务模块,从而达到不同的用户需求。如:
laz mall :品牌商家和一些普通商家在获得长期较高的信誉度好评后入驻laz prestige:本土和国际品牌产品Redmart:为用户带来在线上超市预定下单,选取转天时间段2小时内送达服务Halal Store: 根据宗教文化为穆斯林用户提供专属超市选购页面提供韩国产品专区:为喜爱韩国文化的用户提供足不出户便能拥有与明星同款产品的机会且自21年开始,lazada持续将重点放在开展多种促销活动进一步提高转化率,并开始尝试订机票、在线叫车(仅限新加坡用户)等来拓展业务。从而开始逐步涉及其他领域,进而扩大自己在东南亚地区的市场板块。
为了留存老用户,lazada不断优化现有功能,比如在搜索栏里增加搜索历史、搜索关联词、热搜列表等,来便于用户更加快捷方便的找到相关产品,并根据用户搜索来定制个性化推荐。
同时,在支付功能方面推出多种支付方式,包括货到付款、电子钱包和atm转账等,进而提升用户的转化率。另外,开设类似签到功能的连砸3天金蛋赢取兑换券的小游戏来提升用户粘性,并实时更新产品折扣,定期开展类似六月六,双十一、双十二等促销活动来维持用户的活跃度,进而刺激新老用户的购买行为,并开展新用户0元购专区来吸引新用户下单。
同时,开通产品链接在各大社交软件上的分享功能,利用现有用户来吸引新用户注册、并在各大社交平台主和官方账号,定期为自己做互动宣传、内容推广来吸引更多用户。
为了抢占市场,加大运营力度,在社交平台和线下购买广告席位,并在电视纸媒上的加大宣传力度,增加曝光率。并且在开通直播功后邀请本土设计师和国际品牌联合开展线上时装秀时时下单的活动,以及邀请菲律宾模特和视频博主Mimiyuuuh合作开展共8集的真人秀唱歌节目来邀请当地明星表演,进而提升自身产品在年轻人中的影响力。
另外,邀请韩国人气明星李敏镐、玄彬和人气男团seventeen等出任品牌大使,增强其在亚洲的知名度,以及在10周年庆典里邀请各国当地明星加入到滚动式直播阵营当中,来吸引大量用户。
整体来看,lazada在产品初期注重用户的基础使用需求,确保用户在使用之初可以通过多语言设置、优化结账功能从而方便用户更加便捷的使用app,并在下单后注重物流信息的提示,让用户不用为自己线上购买的产品会不会寄丢而担忧,从而逐步建立用户对该产品的信任。
在产品发展阶段,可以看出lazada将一部分重心放在不断优化现有功能和继续寻找用户的需求上,从而为老用户带来更好的购物体验。并推出lazmall和laz Prestige来为用户保障产品质量。
同时,lazada将另一部分注意力放在加大品牌推广,活动宣传上来扩大自己的影响力和市场份额。在产品功能逐渐完善后,lazada开始尝试开拓除线上电商意外的业务,例如叫车服务和订机票服务来丰富自己的产业来吸引多元化用户。
6. 产品结构分析
6.1 产品结构图
Lazada 7.1.0版本的产品结构图:
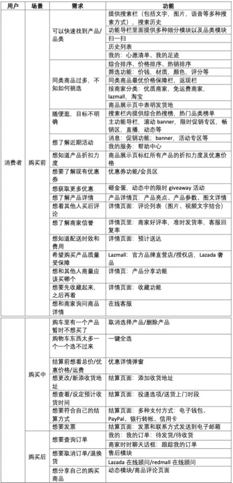
6.2 用户场景需求分析
6.3 整体分析(用户移动端)
6.3.1 场景一:购买前
1)用户购买产品前有什么需求?Lazada 是如何满足这些需求的?
目标明确的用户希望快速找到自己想买的产品/品类,那么用户就可以通过搜索栏直接搜索自己想要的产品,或在搜索栏的历史记录寻找自己过往搜索过的产品;如果明确品类,也可根据主功能导栏来选择;如果想复购自己买过的产品可以直接在购物车中历史记录和常回购列表,以及我的订单功能来找到,从而达到帮助用户在短时间内锁定到自己想要的产品。
目标不明确的用户,可以通过搜索栏中的热销和分类榜单、主功能导栏、猜你喜欢、活动区、直播、动态等模块来消遣时光,来发现与自己心意相符的产品进行选购。
当用户想对产品价格、商家信誉度、物流时效等做深入了解时,可以进入商品详情页面提供的商家在线聊天、商品描述、优惠力度和到货时间等作出详细介绍。
当用户想了解产品质量和产品相关的真实情况时,可以查看产品其他买家的评价、或是在动态模块里看其他买家的种草视频、图片等来看是否与自己心里的期望一致从而决定是否购买。
当用户在购买产品时想要征求自己亲朋好友的意见,用户则可将产品各大社交平台内,待朋友点击查看后,在社交平台内商量好后再购买。
首先,底部导栏的功能模块十分便于用户使用,利用米勒定律可以发现底部导栏设置了五个功能区,用户打开app想快速找到特定的内容/功能且快速完成特定的操作,一般大家这种需求十分迫切,用户时间有限,屏幕小,五个功能十分符合用户的习惯,将高频的主功能放在底部。且一进入app自动显示首页,方便用户发现、搜索自己想要的产品。其次,搜索栏以及主功能栏的位置设计的十分合理,因为这两个功能区设计在一进首页的顶端和中上区域,和用户视线齐平,用户可以很方便快捷的看到这两个功能区,根据自己的需求快速找到自己想要的商品或品类。
6.3.2 场景二:购买中
用户购买产品过程中有什么需求?Lazada是如何满足这些需求的?
当用户添加了好多东西在购物车后,发现有一个或多个产品不想买了,那么用户就可以暂时取消选择这些产品或选择不要购买的产品后点击删除。当用户觉得购物车内东西太多不想一一选择时,可以使用一键全选,来优化用户的结账流程。
当用户想要知道自购买的产品总价、运费、优惠总价时可以点开优惠详情弹窗来进行查看,当折扣力度明显被标出、运费被减免时,用户可以根据这些提示自行判断自己选购的产品是否划算,是否应该下单等。
当用户想要选取符合自己要求的支付方式时,可以在结算页面看到多种支付方式:包括电子钱包、PayPal、银行转帐、信用卡等方式结算,另有一些国家提供atm转账、超市内结算或是到货付款的选项。丰富的结账方式满足不同用户的需求。
6.3.3 场景三:购买后
用户购买产品后有什么需求?Lazada是如何满足这些需求的?
用户想要查看自己的订单信息,确认是否下单成功时可以在我的订单里查询。并且可以在订单详情页确认自己选购产品的物流状态以及收货时间,从而确保购买商品可以按时到手。
在底部搜索栏最右侧“我的”即可查询,且“我的订单”这一功能同样放置在中上方,用户可以一点入“我的”模块便看到。
我的功能导栏设计在最右边,根据费茨定律来说方便用户点击。因为用户打开app的主要目就是购买和查看自己的订单。购买的首页打开app即可显示,将“我的”这一功能放在最右边,用户使用时手指的移动距离最短,可操纵性最强。
用户在收到货物后,如果是lazmall/laz prestige以外的商家购买的,且货物有损坏/丢失时可以7天内退换/退款,在我的页面里的售后服即可进行。如果是产品和自己的需求不符,仅有lazmall/laz Prestige内购买的产品可以享有15天无条件退款,其他商品需要与商家协商才可决定。
当用户觉得自己选购的产品很好,想为其他选购用户提供反馈时,可将产品发布在动态模块里或者直接在待评论中写去自己的意见。
7. 运营路径分析
7.1 用户获取
7.1.1 明星代言
2017-11 泰国女明星Bella成为代言人2020-10-15邀请韩国李敏镐成为lazada品牌大使2021-08-31 邀请韩国演员玄彬担任Lazmall品牌商城大使2021-11-11韩国人气男团seventeen担任双11活动代言2022-3-27lazada十周年邀请数十名东南亚各地当红明星、运动员加盟10小时不间断的直播狂欢表演7.1.2 跨界合作
2019-06-24成为奥林匹克合作伙伴,合作权限(2020-2028)2019-12-10与花旗银行推出联名信用卡2020-05-23 与菲律宾模特/博主Mimiyuuuh联合创办Sing it真人秀唱歌节目,并邀请多位明星在节目中献唱。2020-11-10联名马路来西亚电影院Golden Screen Cinemas (GSC)合作,在影院发布独家双11预告,并在lazada商城当天上架的GSC周边2021-01-21与新加坡交友平台Launch Actually 合作,在lazlive可购买Launch Actually的交友类服务以及向多位约会专家进行互动咨询2022-06-06 赞助菲律宾人气电视选秀节目It’s showtime,宣传年中大促7.2 提升活跃度
Lazada通过促销活动push、社交平台实时发布活动信息及链接、限时参与抽奖活动、以及6.6,5.5,4.4,3.27十周年,农历,双十二,双十一,9.9等大促来吸引用户,进而提升活跃度。
7.3 提升留存率
Lazada设计了专属吉祥物,并为Imassage设计专属贴纸,且在去年9.9大促中在lazada的内置平台互动游戏lazgames田间lazzie star功能,用户可以帮助lazzie升级为超级明星,每日完成一系列不同任务后,就能解锁专属平台和商家的代金券。
另外,通过每日砸金蛋,连续三天赢好礼,连续六天赢大礼、
完成任务领取金币,累积到一定数量时可以兑换优惠券,或者低小额现金以及
推广会员赠送大量优惠券等方式来提升留存率。
7.4 分享传播
社交媒体:在6.6促销活动中,在Facebook的Lazada官方账号所发布活动的下面评论+@两位用户即有机会在直播中赢得礼物;其次,通过成立Lazada基金会,为东南亚六国的优秀青年和女性提供教育奖学金和职业发展机会;另外,Lazada和马来西亚霹雳州政府宣布建立合作伙伴关系,以促进霹雳州数千家微型、中小型企业(MSME)的电子商务收入。
卖家能够通过Lazada 的Pintar Niaga 刺激计划,获得价值2000令吉的福利。福利包括零佣金、付款和上市费用、价值150令吉的免费营销解决方案积分和免费送货。
8. 未来展望/优化建议
8.1 未来展望
8.1.1 优势
Lazada平台中的商品质量因平台的层层把关而得到保障,使让用户更加放心购买商品种类齐全,热门产品实时更新,为用户提供各样选择Lazada有完善的物流体系,在东南亚多国建立本地仓,方便卖家批量配货到不同仓库,进一步优化物流速度,并和多家本土快递公司合作,从而达到本国下单快速发货的目的六个国家可在一个app内随意切换,因在各国均设立分部,app可根据不同国家的政策、文化,语言等制定个性化服务和使用功能优惠活动力度大,用户可以选购到物美价廉的产品Lazmall的产品享有15天无条件退换的政策8.1.2 劣势
Lazada平台客服回复率不够高。移动端内语言不一致的问题。Feed中没有搜索功能。结账时优惠券在详情页的表述不清晰。跳转至Redmall后,用户体验不流畅。8.1.3 机会
东南亚市场处于被开发的阶段,且东南亚地区电子产品使用人数不断提升,再加上各国逐步放宽、优化跨境贸易相关政策,并持续更新科技方面的技术,因此出口东南亚的贸易市场十分可观,跨境电商规模的规模也会随之扩大,因此仍有很多机会持续增长营收。
8.1.4威胁
东南亚市场前景向好,竞争也会越来越激烈。
虽同处东南亚地区,但各国之间差异明显,文化、宗教不同,对于各个平台的营销方式也应十分谨慎和注重。例如,lazada本在泰国的电商行业中有着极高的口碑,一直趋于排名第一的位置。但在五月的促销活动期间,由于宣传不当遭到泰国人民及政府的抵制,甚至要求下架该产品,为lazada泰国分部带来极大的打击。
8.2 优化建议
Lazada为不同国家的用户提供了不同语言版本,但是只有pc端可以将所有文字以本国语言的方式呈现,但移动端的语言部分有些地方是不能变成本国语言的,致使用户本在移动端看好产品,但因语言问题无法全面了解产品信息而需要登录pc端查看详情,因此用户使用过程变得繁杂。
lazada移动端是否可以尝试让用户选取文字并复制,并在app内引入翻译软件等方式来满足用户需求。
在不断提升硬件设施的基础上,也应注重平台服务品质:许多用户反应与lazada平台人工服务中心联系,却得不到回应。
用户选择线下购物的一个重要原因是可以与实体店内服务人员的及时沟通来解答自己的疑惑/问题,平台如果想让用户逐渐从线下消费转移到线上,其中一个条件应是保证线上的服务质量,尤其是在用户无法亲眼所见,真亲自试穿试穿或使用的情况下,线上服务的质量更应该得到保障才能换取到用户对于该平台的信任。
在feed流中,用户无法搜索自己想要看的品类的推荐,也没有根据用户的搜索行为来推荐与用户兴趣相关的产品,只能靠刷新来获取不同商品介绍,这及大的降低了feed引流的作用。
提供搜索栏可以使用户自由度更高,当在feed里搜索到自己想买商品的种草视频/评价时,用户会更加愿意前往详细页面选取商品下单。
优惠券在优惠详情页里没有标出哪张优惠券被使用,导致用户对于优惠券的使用方式不清晰,如有叠加在一起的也不知道那张被用了,哪张还未使用,也无法选择那张优惠券应该用,哪张不想用,因此lazada应该在结账区域设置优惠券明细列表,让用户在下单前做到心里有数,下单更有底气。
Lazada涉及到线下超市线上购的Redmall,但是这一板块的使用体验较差,在redmall里经常选购完东西时无法返回Lazada主页面,需要重启app才可以重回主页面,因此lazada应该继续提升用户使用感受。
由于东南亚地区的文化差异十分显著,因此在营销宣传方面应该格外注重当地习俗以及不同国家的规章制度。
本文由 @汪仔汪汪 原创发布于人人都是产品经理。未经许可,禁止转载
题图来自 Unsplash,基于CC0协议
版权声明:我们致力于保护作者版权,注重分享,被刊用文章【youtube代理服务的网站(Lazada在东南亚跨境电商中如何保持自身竞争力)】因无法核实真实出处,未能及时与作者取得联系,或有版权异议的,请联系管理员,我们会立即处理! 部分文章是来自自研大数据AI进行生成,内容摘自(百度百科,百度知道,头条百科,中国民法典,刑法,牛津词典,新华词典,汉语词典,国家院校,科普平台)等数据,内容仅供学习参考,不准确地方联系删除处理!;
工作时间:8:00-18:00
客服电话
电子邮件
beimuxi@protonmail.com
扫码二维码
获取最新动态
