分享职场干货,能力提升!
为职场精英打造个人知识体系,升职加薪!
人力资源规划方法的案例分享
目录
1、组织管理有效性与人力资源规划
2、人力资源规划的案例分享
3、案例一:地产行业人力资源规划案例分享
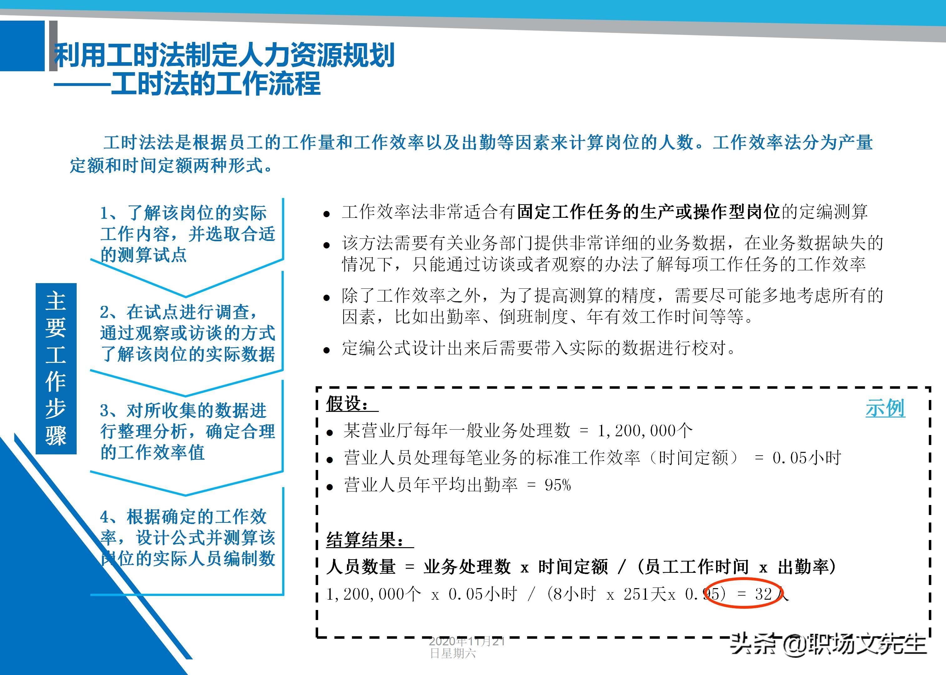
4、案例二:美世案例介绍(注重工作效率分析)
5、案例三:美世案例介绍(注重工作流程分析)
有效的组织管理是业务战略的落地保障,也是人力资源管理体系的基础。
如何拿到分享的源文件:请您关注、转发,然后私信本头条号“文米”2个字,按照操作流程,专人负责发送源文件给您。
版权声明:我们致力于保护作者版权,注重分享,被刊用文章【人力资源管理案例分析(美世案例介绍)】因无法核实真实出处,未能及时与作者取得联系,或有版权异议的,请联系管理员,我们会立即处理! 部分文章是来自自研大数据AI进行生成,内容摘自(百度百科,百度知道,头条百科,中国民法典,刑法,牛津词典,新华词典,汉语词典,国家院校,科普平台)等数据,内容仅供学习参考,不准确地方联系删除处理!;
工作时间:8:00-18:00
客服电话
电子邮件
beimuxi@protonmail.com
扫码二维码
获取最新动态
