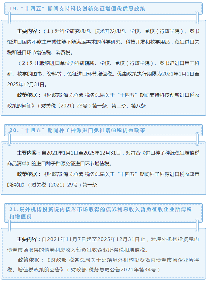
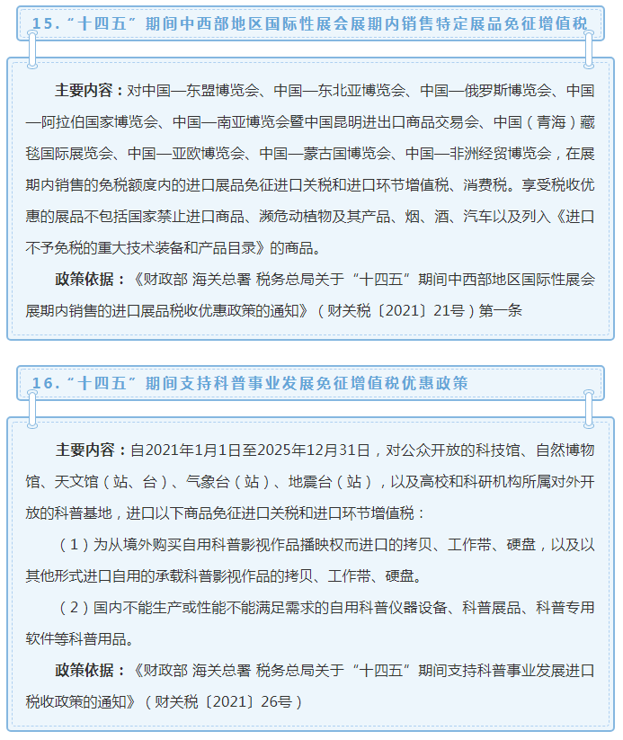
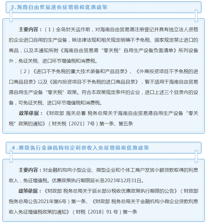
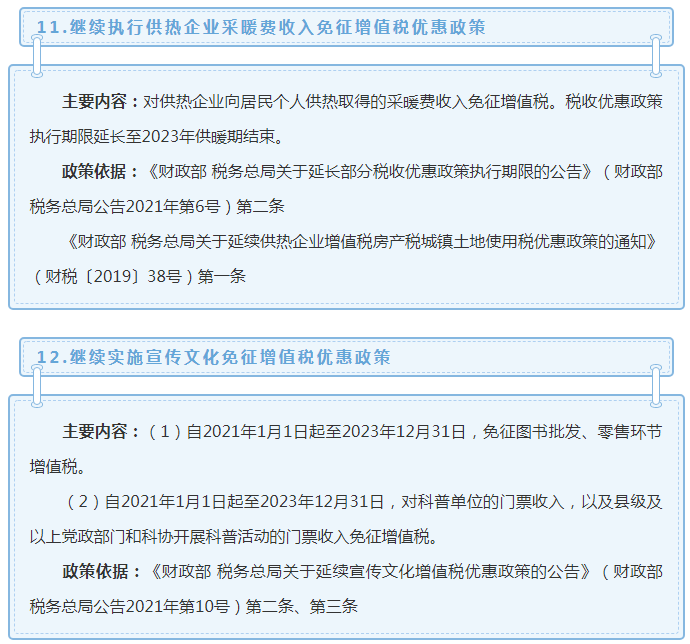
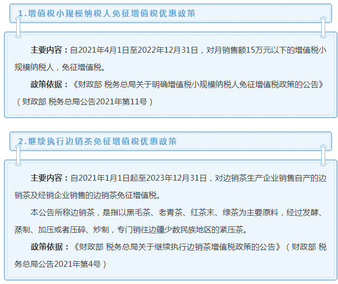
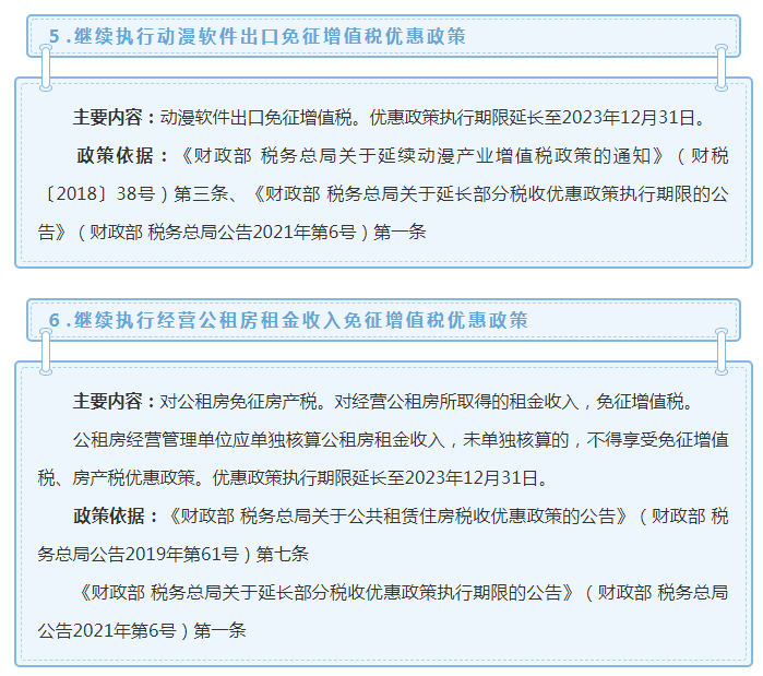
2022年已经过去大半个月了,对于企业来讲,哪些税收优惠政策还将继续执行呢?企业涉及到的主要税种就是增值税了,作为财务人员,对于税收优惠政策的内容要及时了解,这样才不会再报税的过程中出现错误。今天就跟各位财务人员罗列了一些2022年增值税方面还继续执行的税收优惠政策。不清楚的可以往下看看。
上述一共是21项增值税的优惠政策,希望在日常的财税工作中,大家可以参考到。上述的内容可不是很完整的,大家才报税时要注意核查。
版权声明:我们致力于保护作者版权,注重分享,被刊用文章【会计 税务(2022年度增值税方税收优惠政策很多)】因无法核实真实出处,未能及时与作者取得联系,或有版权异议的,请联系管理员,我们会立即处理! 部分文章是来自自研大数据AI进行生成,内容摘自(百度百科,百度知道,头条百科,中国民法典,刑法,牛津词典,新华词典,汉语词典,国家院校,科普平台)等数据,内容仅供学习参考,不准确地方联系删除处理!;
工作时间:8:00-18:00
客服电话
电子邮件
beimuxi@protonmail.com
扫码二维码
获取最新动态
