关于法律专业的就业前景,一直都是众说纷纭。一方面,在美担任律师,一个小时几百甚至上千美元的咨询收入和几十万美元的年薪收入,让非法律专业的人羡慕不已。
另一方面,大量的法学专业毕业生却把法学认为是最难就业的十大专业之一,进而纷纷转行。 法律专业,成为另外一座围城 ,城外的人想进去,城里的人想出来。那真实情况究竟如何呢?
LL.M,又称 M.L,源自拉丁语的 Legum Magister ,现在普遍称为Master of Laws,即法律硕士。与国内法学硕士 ( 或法律硕士 ) 三年教育不同,美国的法律硕士通常为一年的全日制法律进阶课程,且现已在世界范围内被认可。
而读完 LL.M 后的相关岗位就业,仍然需要通过职业资格考试 ,如中国的 “国家统一法律职业资格考试”、美国各州的 BAR “美国州级律师资格”。
法律在各个国家都是一个不可或缺的行业。大至金额高昂的跨国交易 ,小到日常生活的点点滴滴,都与法律有密切的联系。法律职业也存在于各种领域之中,就业范围涵盖律师事务所、企业法务部门、法律顾问、政府部门、公检法机关、仲裁机关、国际法庭等。
不同法律分支学科的毕业生,在择业时偏好可能会有所不同。
修习理论法学如宪法、法制史等学科的毕业生,可能会选择进入研究所或在学校任教 ;
修习民法、刑法类的毕业生,可能会成内资所相关领域的律师、法官、法律顾问或进入政府部门 ;
而修习国际商法、国际私法等国际法学的毕业生,则可能成为外资所的律师或为外企法务人员等。
虽然法学思维的培养是大体相同的,但术业有专攻,不同的法律分支学科学习的内容差别仍然很大。根据个人兴趣和未来的就业取向来选择自己想学的细分专业很有必要。
国内就业VS美国就业
随着国内法律体制的不断发展和完善、政策的升级以及制度的改革,法律在社会生活中发挥着越来越重要的作用。同时,我国社会的各个领域都发生着急剧而深刻的变化,其中之一就是人们更习惯于运用法律手段、寻求律师帮助来解决纠纷。
法院的案件数量随之大幅增长,案件类型因社会生活多样性的增加而愈加丰富,法律服务的市场需求也就越来越大。
以律师行业为例,据国家统计局 2016 年数据显示 : 我国律师事务所数量在26 000 所以上,律师工作人员超过 32 万人。而现如今,律师的角色已不再拘泥于诉讼代理人,功能也不再仅限于法庭对抗。在当前形势下,单一的价值取向已不能够满足市场的需求,调解制度正逐渐成为纠纷解决机制的一个重点。
根据 2017 年最高人民法院、司法部出台的《关于开展律师调解试点工作的意见》, 可由律师、依法成立的律师调解工作室或者律师调解中心作为中立第三方主持调解、协助纠纷各方当事人通过自愿协商达成协议解决争议。
这一项创新举措给律师创造了更广的工作范围、赋予了更多的法律服务职能。在这种法律服务行业不断改革的背景下,对于法律服务工作者的需求量和服务质量都有更高的要求。
此外,中国加入 WTO 以来,国人的生活圈,工作领域渐渐扩大,涉外领域的活动越来越频繁,大量外资也在不断渗入中国市场,这其中牵涉的法律问题已不再是一国法律制度所能完全解决,对于法律服务工作内容的要求也扩大到涉外领域,比如知识产权、涉外经济、国际进出口贸易等等。
由此,涉外律师应运而生。根据司法部数据,2016 年我国律师办理涉外仲裁案件 3 545 件,业务收入 8 774 万元,比上年增长 14.13%。全国共有 26家律师事务所在境外 14 个国家和和地区,设立了 39 家分支机构 ; 有来自 22个国家和地区的 245 家律师事务所在华设立了 323 家代表机构,分布在全11 个省。
[一带一路」 战略的提出,更是对我国与其他国家在各方面进行交流和互动的推进。可以说,涉外法律服务的市场需求量十分可观。涉外律师在工作内容结构和薪酬待遇方面,也与传统国内业务律师有较大区别。
而现实中,能够提供涉外法律服务的人才却十分短缺。因为涉外法律服务需要有语言、国内外法律知识、工作经验等综合能力的支撑 ,这对于法律工作者来说是巨大的挑战。
目前我国30万律师中,真正能够熟练从事国际法律服务业务的约 3000 人,仅占整个律师队伍的 1%。在美国,律师这个职业就代表着更高的社会地位和更高的收入。据斯坦福大学法学院统计,2015 届毕业生的薪资状况如下表所示。
总体来说,在各个规模的律所中收入普遍较高,基本都在 10 万美元/年以上,最高可至17 万美元/年。法院书记员职位普遍约在 6 万美元/年。商业领域的收入范围跨度较大,涉及法律和非法律方面,年薪在 6 万 ~ 22.5 万美元不等。在公益机构和学术机构的工作年薪则在 4 万 ~ 10 万美元不等。
如果打算在美国成为律师,大部分的州都要求毕业生来自美国律师协会(American Bar Association ,简称 ABA ) 认可的法学院,并通过各州律师资格考试 ( State Bar Examination )。对于有意向留美甚至移民的申请者 ,请务必在选校时考虑好所学的项目、细分的学科以及想考哪个州的 BAR。
对于回国的毕业生,如果有在美国律所或法院等机构从事法律工作的经历,可以选择外资所、内资所的涉外岗位、外企法律顾问等岗位。较之国内传统法律工作者,回国毕业生对不同法系、国际条约的了解以及在美的实际工作经验,会成为他们在国内寻找涉外法律服务工作机会的强势助力。
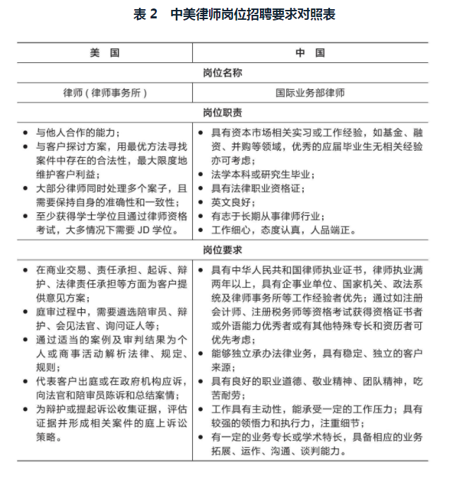
下表是中美两国对于律师的招聘要求。从表中可以了解到,在美国和中国成为律师都要求具备相关的法学学位、通过职业考试、沟通表达能力强以及其他法律服务者应有的基本素质。
【就业评分】
在国内,与金融或者 IT 技术等大热专业相比,法律专业毕业生起薪没有那么高。而且刚入行成为实习律师或律师助理时,工作内容琐碎繁重,工作压力较大。如果是进入政府系统或公检法系统中,则薪资水平由国家规定,不会频繁出现较大浮动。
而相应地,工作也较为稳定,较之于律师而言不会有太大压力。律师行业中,收入水平与业务能力基本上成正比,所以是一个需要积累、沉证和锻炼的工作岗位。
另一方面,律师其实自古有之,可以说是一项古老悠久的行业。法律工作者在当今法治社会下仍然具有很强的不可取代性,也有较高的门槛,比如执业需要通过专业考试获得执照、律师身份与其他代理人身份的调查权限不同、法律建议的出具需要非常专业的背景知识等等。
所以,社会生活中各个领域的法律服务工作的人才缺口一直存在,法律工作的内容在不断拓展和更新,法律工作者的社会地位也日益受到重视。
【专业分支介绍]】
LL.M 项目的具体法律分支众多,虽都与法律相关,但不同领域之间研究的内容差别很大。有些学校不给出具体分支,如耶鲁法学院,只开设一个LLM 项目,学位证和成绩单上也不会写明分支。
LL.M 项目内的选课自由度很高,学生可根据自己的兴趣选择具体的学习方向。仍以芝加哥大学法学院为例,大体上,法学院会开设的分支有行政法、宪法、刑法和刑事程序、商法及劳动法、法庭及审判程序、家庭法、物权法、侵权法及保险法、知识产权法、国际和比较法、法制史等。
【硬背景说明]
LL. M 专业对于学生的背景条件限制较大,是难得的要求「专业对口|的专业。美国的很多学校都要求 LL.M 申请者的本科第一学位为法学学士学位。
如果美国人申请 LL.M,由于美国本科阶段没有专门的法学教育,就只能先获得美国 ABA 认可的法学院的JD学位 ; 对于国际生 ,只要你是 LL.B ( 法学学士 ) 或同等法学学位或JD,就可以申请 LL.M。这也是为什么去读 LL.M 的学生反馈周围的同学基本都是国际生的原因。
因为是文科类项目,LL.M 对于语言要求较高。以芝加哥大学法学院为例,申请者不允许提出免除语言水平测试的要求, 对非英语母语申请者而言,通常为托福或雅思成绩。芝加哥大学法学院要求托福总分 104 分以上或雅思 7 分以上 ( 听说读写四项均要求 7 分以上 )。
且学校特别注明 : 以上最低分要求没有变通空间,如果分数不达标,将直接拒绝申请不再进行后续审核。当然,不是所有学校都是这么高的要求,但为了能够适应学习中大量的阅读和写作要求,语言水平是第一道需要跨越的门槛。
【所需软实力背景】
申请 LLM 的学生,大多有志于日后从事法律行业的工作。以律师为例 ,需要有强大的信息整合能力、综合分析能力、提出建议和主张的能力、沟通谈判能力、解决问题能力等。
更重要的是,法律工作的内容实践性很强,成为一名优秀、甚至著名的律师需要有大量案例处理经验的积累。因此,有较强的学习能力、并能将所学知识转化运用于实际之中解决问题,是最关键的。
综上,中国申请者递交给学校的申请材料中,除了漂亮的在校成绩和语言成绩之外,法律相关的实习或其他实践经历的深度和广度也会在很大程度上吸引招生官的眼球。
由于学科设置、人生目标、生活学习背景等不同,大多数中国申请者都是在本科法学学习毕业之后直接申请 LLM 项目,而并非像美国人一样可能直接申请 JD 或拥有多年工作经验再申请 LLM。
因此中国学生在赴美开始学业之后,能够明确感受到这些同学的思维方式和学习目标的不同。而这一部分对于中国学生也是最具挑战性的。
版权声明:我们致力于保护作者版权,注重分享,被刊用文章【法律分哪些专业(热门专业解读)】因无法核实真实出处,未能及时与作者取得联系,或有版权异议的,请联系管理员,我们会立即处理! 部分文章是来自自研大数据AI进行生成,内容摘自(百度百科,百度知道,头条百科,中国民法典,刑法,牛津词典,新华词典,汉语词典,国家院校,科普平台)等数据,内容仅供学习参考,不准确地方联系删除处理!;
工作时间:8:00-18:00
客服电话
电子邮件
beimuxi@protonmail.com
扫码二维码
获取最新动态
