一眨眼,假期就结束了
这里有一大波新的
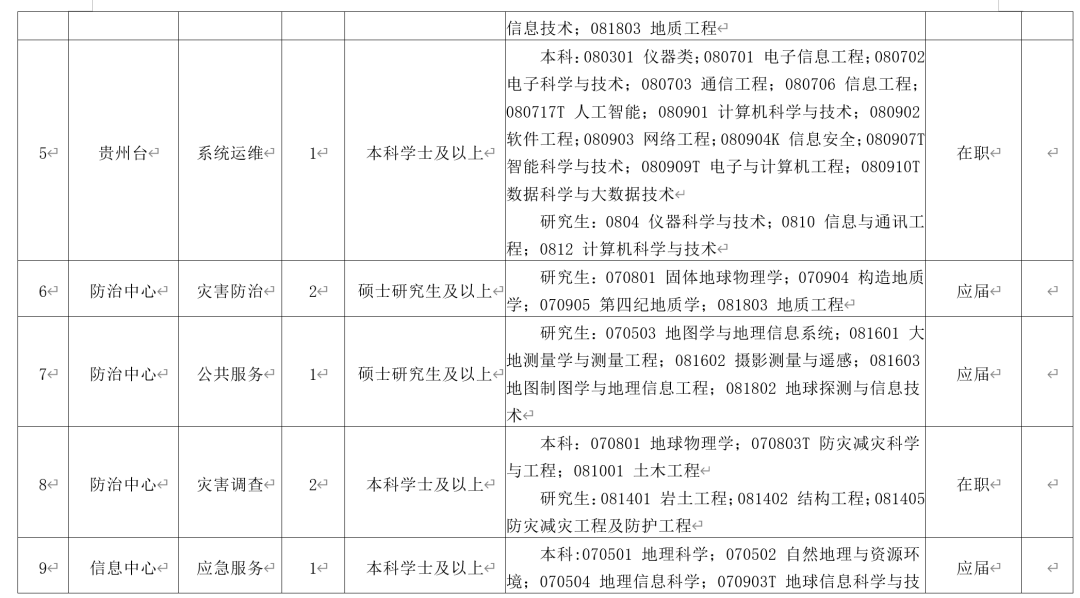
贵州招聘信息
快看看有没有适合你的
招聘对象:志愿投身防震减灾事业的普通高等学校毕业生。
招聘计划:招聘岗位、人数、条件详见附件《贵州省地震局2022年度事业单位公开招聘岗位及要求一览表》
报名时间:
2022年4月6日上午9:00至2022年4月13日下午17:00。逾期不再受理。
报名方式
本次招聘考试采取网上报名方式,请应聘人员登录贵州公开招聘报名服务平台(http://bm.gzsdata.com/site/V7vIfy)进行报名。应聘人员本人近期免冠正面彩色证件照片要求为jpg格式、大于30KB且小于300KB,因照片模糊、头部显示过小等原因造成无法审核通过的,责任自负。
博士研究生和具有岗位相关高级职称的人员可免笔试,以面试成绩作为综合成绩,不占用通过笔试进入面试考生的比例和名额。
笔试时间:2022年4月23日9:00-12:00(地点及须知以笔试准考证为准)
扫描识别二维码查看
官网招聘原文简章
为持续深入实施“人才兴县”战略,不断优化开阳县人才队伍结构,助力开阳县“闯新路、开新局、抢新机、出新绩”,根据县内各行各业人才需求,今年,开阳县拟通过“第十届贵州人才博览会”平台,招聘引进急需紧缺人才651名。
此次主要有贵州安达科技能源股份有限公司、开阳县自然资源局、南龙乡等28个企事业单位参与急需紧缺人才招聘,涉及新能源、磷化工、茶学、城乡规划、金融、教育、医疗等共31个专业大类。其中:贵州安达科技、贵州胜威凯洋等12家企业共需引进硕士研究生30名、本科生506名、大专以上职业院校毕业生79名、中专生1名;教育、卫生、自然资源等部门及南龙乡等16个事业单位共需引进硕士研究生及本科以上副高级职称专业技术人员35名。
下一步,开阳县委人才办、开阳县人社局将全力协助各用人单位做好后续人才引进的相关宣传、服务和管理工作,确保急需紧缺人才“引得进、快落地”。
信息来源:
https://www.guiyang.gov.cn/zwgk/zwgkxwdt/zwgkxwdtqxdt/202203/t20220330_73182131.html
从清镇市人力资源和社会保障局获悉,该市2022年62家单位将面向全国计划引进高层次及急需紧缺人才168名,其中事业单位计划引进63名,清镇市境内企业计划引进105名。
据了解,此次人才引进主要对象为全日制硕士研究生或副高级职称及以上人才,乡(镇)岗位人才引进可放宽至世界一流大学或世界一流学科建设的高校本科毕业生(简称“双一流”)。
重点围绕医疗卫生、教育、互联网、市政、城乡规划、高新技术及制药等产业人才需求征集。经前期收集,综合考虑各单位历年引进情况、卫生系统抗疫及以后发展需要等因素,通过单位申报、初审及市委市政府审批同意,2022年计划引进人才需求的事业单位有清镇市第一人民医院、清镇市互联网舆情研究中心、清镇市疾病预防控制中心、清镇市妇幼保健院等43家单位,计划引进事业单位人才共63人,其中医疗卫生方面和乡(镇、街道)引进人数较多分别为13人。此外,联塑科技发展(贵阳)有限公司计划引进博士1名、贵州天使医疗器材有限公司、贵州科伦药业有限公司等19家企业计划引进105名。此次人才引进专业方向种类较多,涵盖了卫生、大数据、金融、规划、计算机、财政、工程等领域相关专业。
下一步,清镇市将面向省内外发布高层次人才需求信息,将引进单位、岗位、专业等基本信息录入贵阳市人力资源网,按计划引进各类高层次人才。
信息来源:
http://rsj.guiyang.gov.cn/rzxzx/gzdt/qxdt/202204/t20220401_73211435.html
贵阳市花溪品华学校是经花溪区人民政府、贵阳市教育局批准的全日制十二年一贯制(小学至高中)寄宿学校,成立于1993年。
一、2022年高中教师招聘计划
语文20名,数学20名,英语12名,政治10名,历史10名,地理10名,物理10名,化学10名,生物10名,日语6名,通用技术2名,信息技术2名,招生老师50名(薪资另议)。
二、上岗时间
2022年8月中下旬,个别学科可能提前上岗。
三、招聘对象
在职教师、应届毕业生或往届生。
四、应聘条件
1.遵纪守法,心理素质良好,身体健康,热爱教育事业,愿意终身从事教师职业。认可衡水教育模式,服从教育教学管理安排,积极参与教育教学改革,吃苦耐劳,追求上进。
2.本科或本科以上学历,专业对口或相关联,持有毕业证书、教师资格证书、普通话等级证书。
五、酬薪与福利
1.基本工资、岗位工资、课时工资、月度奖金、年度奖金。根据教龄、工作量、教学能力和业绩的不同而定,年薪5万至12万(不含社保)。
2.按相关规定为教师缴纳社保。
3.免费提供食宿。
4.日常实行半月假制,寒暑假休假期间有基本工资。
5.享受学校各种培训机会。
6.按法律和政策享受评定职称权利。
7.工作能力较强、成绩突出者,有评先评优机会和加薪、晋升空间。
六、应聘事项
(一)应聘流程
1.提交个人应聘材料,应聘材料包含:(1)带有个人近照的电子版简历(word或pdf版);(2)扫描版(电子版)或照片版的毕业证书、教师资格证书、普通话等级证书,做成一个压缩包,压缩包文件名命名为“学段+学科+姓名”的格式,如“高中语文张三”。压缩包发到指定的邮箱里。如若未按照上述标准投递简历,将视为无效简历。
2.通知面试。学校收到简历后,对简历进行筛选,被选上的,发出面试通知。
3.来校面试、笔试、试讲。如因疫情影响或路途遥远不便来回奔波的,可录制一段10—20分钟的教学视频,同应聘材料一起发到邮箱里。
现场招聘会,应聘者可以当场提交个人应聘资料(满足招聘条件者),当场面试。
4.一旦被录用,签订劳动合同。
(二)联系方式
电话:15185056009(徐老师)
邮箱:2223935771@qq.com
地址:贵阳市花溪区孟关乡传化公路港品华学校高中部
本招聘信息有效期:2022年4月至7月。
观山湖区远大小学位于贵阳市观山湖区远大生态风景小区三期,背倚观山湖公园,毗邻小湾河生态湿地,是由观山湖区政府和观山湖区教育局着力造的一所公办小学。
因学校教学及发展需要,现面向社会招聘教师若干名。
一、招 聘 岗 位
1.数学教师数名
2.语文教师数名
3.英语教师数名
4.美术教师数名
5.音乐教师数名
6.体育教师数名
7.信息技术教师数名
二、应 聘 要 求
1.身体健康,能吃苦耐劳,无违法乱纪记录、无不良嗜好,品行端正;
2.政治素养高,贯彻执行党的教育方针,自觉遵守国家政策、法律法规、有良好的社会公德;
3.热爱教育事业,师德高尚,有强烈的事业心、责任感和奉献精神;
4.工作积极主动,能顾全大局,团结协作,服从安排,勇挑重担;
5.具有相应学科本科及以上学历,业务能力优秀者可放宽到全日制专科学历;
6.具有相应学科小学及以上层次教师资格证;
7.普通话水平二级乙等及以上,其中语文学科要求二级甲等及以上;
8.具备丰富教学和班级管理经验者优先考虑。
三、招 聘 方 式
1.凡有意者,请将个人简历【要有联系方式】、身份证、毕业证书、学位证书、教师资格证书、普通话证原件及复印件带至面试现场,进行现场审核。
2.通过试教方式进行面试,试教课题请老师自行准备小学阶段本学科教学内容,时长10分钟左右。
四、面 试 所 需 材 料
1.身份证原件及复印件
2.毕业证、学位证原件及复印件
3.教师资格证原件及复印件
4.普通话证书原件及复印件
以上证件:审原件,收复印件
五、面 试 时 间
面试时间:
2022年4月6~8日9:00开始
六、面 试 地 点
观山湖区远大小学(观山湖区阳关大道远大美域三期大门右侧)
七、工 资 待 遇
享受同区临聘教师的工资待遇
八、联 系 方 式
咨询电话 陈老师15117356692
吴老师187 9809 2152
中国建设银行贵州省分行招聘150人
报名截止4月6日24时
招聘条件
本次招聘在符合《中国建设银行境内分支机构2022年度春季校园招聘公告》中“招聘基本条件”的基础上,还应满足以下要求:
(一)境内院校毕业生须具有普通高等院校大学本科(含)及以上学历、学位,且在2021年1月至2022年7月之间毕业,报到时取得国家认可的就业报到证、毕业证和学位证。
(二)境外院校归国留学生须在2021年1月至2022年7月之间毕业,并在报到时取得国家教育部出具的学历(学位)认证。
招聘程序
包括报名、初选、笔试、面试、体检和录用等环节
报名
本次招聘分为官网报名和移动端报名两种方式
报名截止时间为2022年4月6日24点(北京时间)
招聘简章查看:
https://job2.ccb.com/cn/job/announcement.html?annoId=20220310093628660772&planType=XY
贵州银行招聘211人
报名截止4月20日
贵州银行属贵州省省管大一型国有企业,成立于2012年10月11日,注册地、总部设在贵州省省会贵阳市。
一、招聘机构及工作地点
(一)贵州银行总行。
工作地点:贵州省贵阳市观山湖区永昌路9号。
(二)贵州银行贵阳管理部,遵义、安顺、六盘水、铜仁、毕节、黔南、黔东南、黔西南分行。
工作地点:贵州省全辖。
二、招聘岗位及人数
(一)总行金融科技专家1人。
(二)总行税务管理专家1人。
(三)总行资产管理专业人才2人。
(四)总行投资风险管理人才1人。
(五)总行金融市场专业人才1人。
(六)总行系统集成工程师3人。
(七)总行证券投资基金托管专业人才2人。
(八)贵阳管理部数据统计人员2人。
(九)铜仁分行党务工作人员2人。
(十)黔东南分行授信评审(风险管理)岗3人。
(十一)支行客户经理岗42人,其中体育特长生方向5人。
(十二)城区支行综合柜员岗59人,其中体育特长生方向5人;县域支行综合柜员岗92人。
招聘简章查看:
https://www.bgzchina.com/News/Item-27-82107.html
遵义市教育事业单位
2022年面向全国招聘185人教师
(4月12-16日报名)
结合遵义市教育事业发展实际需求,面向全国公开招聘教师。为确保招聘工作顺利进行,特制定遵义市教育事业单位2022年面向全国公开招聘教师简章(以下简称《简章》)。
一、招聘职位及职数
本次招聘为编制内招聘,招聘的人员按事业单位人员聘用制管理。计划公开招聘教师(含中职、幼儿园)185名(专业技术人员),具体招聘单位、学科及人数等详见《遵义市教育事业单位2022年公开招聘教师职位需求表》(附件1)。
二、招聘方式
1.本次招聘工作采取网上招聘形式完成。
2.网上报名时间:2022年4月12日-4月16日
3.网上报名地点:各招聘单位职位需求表公布的邮箱。
资格初审时间:2022年4月17日-4月21日
各招聘单位在本县(市、区)教育、人社等部门组织下成立招聘工作领导小组,根据招聘条件及岗位要求,对报考人员的基本信息、所提供的材料、应聘资格等进行审查,审查不合格的不予报名。对审查不合格的,应由招聘工作领导小组说明理由。
三、网上面试
网上面试时间:2022年4月22日-4月26日
根据《贵州省事业单位公开招聘操作办法(试行)》(黔人社厅发〔2013〕10号)的相关规定,本次公开招聘采取网上面试的方式进行,由招聘工作领导小组直接通过网上面试(面试内容各县招聘工作领导小组自行确定),在面试成绩70分及以上人员中,从高到低确定职位拟签约人选。
招聘简章查看:
http://jyj.zunyi.gov.cn/tzgg/202204/t20220402_73231402.html
招聘对象及人数
根据工作需要,公开招聘148名,其中专业技术人员146名,管理人员2名,具体招聘岗位及要求见《2022年贵州医科大学附属医院公开招聘事业编制工作人员岗位及要求一览表》(附件一)。
网上报名:
报名统一在网上进行,不设现场报名点。应聘人员进入“贵州医科大学附属医院2022年公开招聘工作人员管理系统(http://bm.gzsdata.com/site/V7vIfy)” 使用本人手机号进行注册(该手机号是应聘人员报名、网上缴费、打印准考证、查询成绩等事项的重要依据,请妥善保管,仔细阅读报名须知,按照要求填写表格(填写信息必须真实准确,否则后果自负),提交成功之后进行资格初审。
报名时间:2022年4月10日09:00至4月13日18:00(报名通道将于2022年4月13日18:00准时关闭)。
笔试时间、地点:各岗位考试具体时间、地点见准考证。
招聘简章查看:
https://www.guizhou.gov.cn/zwgk/rsxx/sydwgkzp/202203/t20220331_73201141.html
贵阳人文科技学院(原贵州民族大学人文科技学院)创建于2001年5月,于2021年5月经教育部批准,由贵州民族大学人文科技学院转设为独立设置的普通本科高等学校,并更名为贵阳人文科技学院。
招聘岗位及人数
根据工作需要,此次公开招聘教职员工117名,其中,专职教师85名、辅导员13名、管理人员19名。具体岗位及要求见《贵阳人文科技学院2022年岗位招聘计划表》(见附件);具有博士学位或高级职称(含退休教师,年龄不超过62岁)不受招聘岗位和人数限制。
报名:应聘人员可在2022年4月11日14:00至5月5日17:00期间登录贵阳人文科技学院官网:http://www.gzmdrw.cn/的网上报名入口(http://rwzp.gzmdrw.cn/rwkjsys/)提交报名申请。对于具有博士学位或高级职称(含退休教师)的应聘人员可选择网上报名,也可以选择到校现场报名。
笔试、计算机应用测试
1.笔试。
笔试时间:2022年5月14日上午9:00—11:00。
笔试地点:详见准考证。
2.计算机应用测试。
笔试时间:2022年5月14日下午14:00—16:00。
笔试地点:详见准考证。
福利待遇
由贵阳人文科技学院按规定发放工资、津贴及其它福利待遇;具有博士学位者,其薪酬福利待遇面议。
联系方式
地址:贵州省贵阳市花溪区大学城贵阳人文科技学院人事处
联系电话:0851-88308972
联系人:何老师、郭老师
扫描识别二维码查看
官网招聘原文简章
贵州开放大学(贵州职业技术学院)
2022年4月招聘派遣制工作人员
(11人,4月1-8日报名)
贵州开放大学(贵州职业技术学院)因工作需要,全权委托贵州森悦宏谦劳务有限公司面向社会公开招聘派遣制工作人员11名,具体内容如下:
人员(岗位)需求:根据工作需要,招聘派遣制工作人员11名。
招聘要求:
具体岗位和要求详见《贵州开放大学(贵州职业技术学院)2022年4月公开招聘派遣制工作人员岗位及要求一览表》(附件1)。
用工方式:劳务派遣制
薪酬福利及条件:
(一)薪酬:具体见附件1。
(二)五险一金:按相关规定办理缴纳社保、医保、住房公积金。
(三)工作时间:标准工时制。
工作单位(部门):根据报考岗位安排。
报名方式:本次招聘接受网上报名和现场报名。
1.网上报名:报名人员将第七(二)条全部报名资料压缩打包,主题注明为:姓名+开放大学+岗位名称(如:张三+开放大学+网络中心工作人员)发送至此邮箱:syhq16888@163.com进行报名;
2.现场报名:报名人员本人或书面委托他人携带全部纸质版及电子版报名资料前往贵州省贵阳市观山湖区北大资源梦想城7A01栋16楼-1611室(贵州森悦宏谦劳务有限公司)进行报名;
3.报名时间:2022 年 4 月 1 日起至 2022 年 4 月 8 日止,根据报名情况可随时终止或适当延长,不再另行通知;
-84119897 17385115807。贵黔国际总医院是以国资投入为主的混合所有制医院,以原第三军医大学110余人的专家团队为技术支撑,执行公立医院收费价格,省市城乡医保全开通。
招聘岗位:
招聘岗位包括呼吸内科、心血管内科、胸心外科、腹部外科等40余个临床科室和医技科室岗位。具体招聘岗位及要求如下:
一、医师
【招聘科室】呼吸内科、心血管内科、消化内科、神经内科、肾内科、内分泌代谢科、肿瘤科、神经外科、胸心外科(含专科ICU)、腹部外科、泌尿外科、骨科、妇产科、耳鼻咽喉头颈外科、乳腺甲状腺科、手术麻醉中心、介入科、儿科、新生儿科、发育行为儿科、眼科、中医科、血液科、急救部、重症医学科、康复科、皮肤科、疼痛科、放射科、超声医学中心、核医学中心、检验科、病理科、输血科、健康管理中心
【招聘岗位】主任医师、副主任医师、主治医师、住院医师
主任医师 10人
副主任医师 20人
主治医师 50人
住院医师 100人
二、技师
【招聘科室】呼吸内科、神经内科、肾内科、肿瘤科、泌尿外科、骨科、妇产科(产前诊断中心)、耳鼻咽喉头颈外科、介入科、儿科、发育行为儿科、眼科、血液科、放射科、核医学中心、检验科、病理科、精准医学中心、输血科、健康管理中心
【招聘岗位】副主任技师、主管技师、技师(士)
副主任技师 5人
主管技师 8人
技师(士) 20人
三、药师
【招聘科室】药学部
【招聘岗位】主管药师、药师
【岗位要求】主管药师 6人
【岗位要求】药师 8人
四、护士
【招聘科室】呼吸内科、心血管内科、消化内科、神经内科、肾内科、内分泌代谢科、肿瘤科、神经外科、胸心外科、腹部外科、泌尿外科、骨科、妇产科、耳鼻咽喉头颈外科、乳腺甲状腺科、手术麻醉中心、介入科、儿科、新生儿科、眼科、血液科、急救部、重症医学科、皮肤科、疼痛科、健康管理中心
【招聘岗位】副主任护师、主管护师、护师(士)
【岗位要求】
副主任护师 2 人
主管护师 12人
护师(士) 240人
五、工程师 5人
【招聘科室】医学工程科、信息科
【招聘岗位】助理工程师及以上
六、职员 12人
【招聘科室】营养科、预防保健科、医院感染控制科、质量控制科、病案室、医保中心
【招聘岗位】职员
七、助理 5人
【招聘科室】院办公室、医教部、护理部、事业发展部、人力资源部、财务部、后勤部
【招聘岗位】助理员
【薪酬待遇】
1.学科带头人:主任医师考核后年薪60万起,副主任医师考核后年薪50万起。同时,可提供配套科研经费。
2.医疗卫生专业人才:按高于同级别医院薪酬待遇水平起薪。其中,临床医学硕士年薪20万元起;临床医学博士年薪30万元起;海归博士:年薪40万元起。
【福利待遇】
1.签订正式劳动合同、购买五险一金;
2.提供公寓住房;
3.其他医院关怀类福利(免费早中餐、免费停车、过节费等)。
【人才引进安家费】
(一)医师系列:
1.职称:正高级50万元、副高级40万元;中级20万元;初级5万元(有规培证)。
2.学历:硕士:10万元;博士:30万元;海归博士:40万元。
(二)技师/药师系列:正高级40万元、副高级30万元。
(三)护理系列:总护士长30万元、护士长10万元。
注:安家费以学历或职称对应最高标准执行。
【培训安排】
1.与英国伯明翰大学医院签约成为姊妹医院、创建研究生联合培养机制、建立伯明翰大学医院海外(中国贵阳)培训机构,优秀员工可带薪出国进修学习。
2.知名专家临床带教,外出业务培训、学术交流等。
地址:贵州省贵阳市乌当区东风大道一号(乐湾国际城)
招聘简章查看:
http://www.gigh.cn/index.php?m=content&c=index&a=show&catid=816&id=1680
一、行政文员:1名
岗位描述:处理项目行政相关工作。 岗位要求:本科及以上学历(条件优秀者可放宽至大专学历),专业不限,23-28周岁、性别不限,有相关工作经验或者符合公司其他条件要求的优先考虑,服从公司工作安排。
薪资待遇:薪资面谈;周末单休、国家法定节假日正休;购买社保公积金,待遇丰厚!
二、物业管理员:3名
岗位描述:负责园区安全巡防、人员进出管控以及领导安排的其他工作。
岗位要求:
1.无犯罪记录、无不良嗜好、为人友善亲和力强;
2.身体健康、无疾病、能吃苦耐劳;
3.性别男,身高170cm以上,退役军人优先;
薪资待遇:薪资面谈;周末单休、国家法定节假日正休;购买社保公积金,待遇丰厚!
三、工程技工:若干名
岗位描述:负责项目各管理阶段的设施设备运行、维保、水电工程、家居维修特约服务等。
岗位要求:
1.45岁以下,相貌端正,1年以上相关工作经验,普通话流利,有良好的服务意识;
2.任职优选条件:持中级或高级技工上岗证或资格证,如高压(进网、作业)证/电梯(维修、安全管理员)证/制冷设备维修证/电动器具维修证/自动消防系统维保人员上岗证等优先。 薪资待遇:薪资面谈、待遇丰厚! 工作地点:贵州省龙里县(不接受工作地点请勿扰!)
简历投递要求及方式:
简历命名:应聘岗位+姓名+电话;
附件内容:仅包含简历文档或PDF(不能使用压缩包);
投递邮箱:1442588312@qq.com
(注:本招聘简章招满即止,请直接将简历发送至邮箱即可,若条件符合,会在4月15日前回复。)
这些招聘有适合你的吗
有的话,记得报名时间
顺便转给身边正在找工作Ta哦
“青春百年路·永远跟党走——贵州共青团百年百人百事”线上线下主题教育活动征集
▼
编辑:勾 林
责编:张淼绪
审核:毛 莉
来源:贵阳通、贵州教育发布
版权声明:我们致力于保护作者版权,注重分享,被刊用文章【贵阳会计实习生招聘(快转)】因无法核实真实出处,未能及时与作者取得联系,或有版权异议的,请联系管理员,我们会立即处理! 部分文章是来自自研大数据AI进行生成,内容摘自(百度百科,百度知道,头条百科,中国民法典,刑法,牛津词典,新华词典,汉语词典,国家院校,科普平台)等数据,内容仅供学习参考,不准确地方联系删除处理!;
工作时间:8:00-18:00
客服电话
电子邮件
beimuxi@protonmail.com
扫码二维码
获取最新动态
