作为一名会计,做账报税是最基本的工作内容,但是很多刚入职的新手会计还不知道应该如何处理这些涉税业务,怕出错还总是马马虎虎。
今天我给大家整理了一份会计工作中常见的18个税种会计分录汇总,一起来看看吧!(文末可抱走)
1、个人所得税
2、消费税
3、增值税
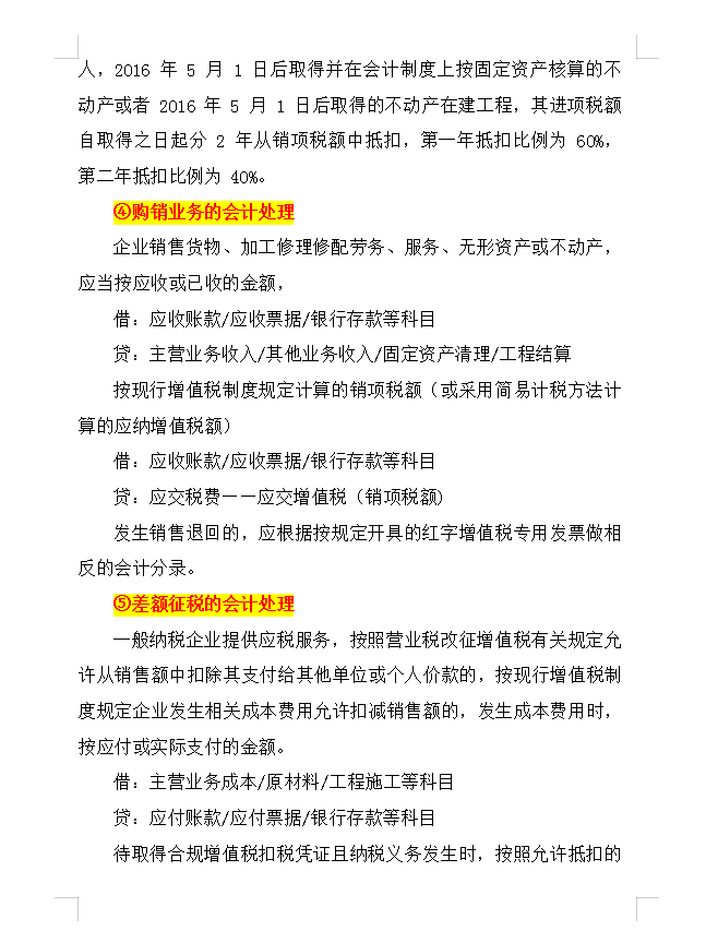
1)一般纳税人增值税账务处理
2)小规模纳税人增值税账务处理
4、环保税
计算应交时借:税金及附加贷:应交税费-应交环境保护税上交时借:应交税费-应交环境保护税贷:银行存款
5、资源税
计算应交时借:税金及附加贷:应缴税费——应交资源税上交时借:应缴税费——应交资源税贷:银行存款等企业如收到返还应交资源税时借:银行存款等贷:税金及附加
......
篇幅有限,会计常用的18税种会计分录大全先分享到这里,总共22页,有完整的可以分享给大家,希望各位小伙伴们能够多多学习!
要相信,所有的不美好都是为了迎接美好,所有的困难都会为努力让道。
版权声明:我们致力于保护作者版权,注重分享,被刊用文章【资源税会计分录(财务人都知道的18税种会计分录大全)】因无法核实真实出处,未能及时与作者取得联系,或有版权异议的,请联系管理员,我们会立即处理! 部分文章是来自自研大数据AI进行生成,内容摘自(百度百科,百度知道,头条百科,中国民法典,刑法,牛津词典,新华词典,汉语词典,国家院校,科普平台)等数据,内容仅供学习参考,不准确地方联系删除处理!;
工作时间:8:00-18:00
客服电话
电子邮件
beimuxi@protonmail.com
扫码二维码
获取最新动态
