解读前,先通过下图从整体上来看一下公司法司法解释(五)的条文内容
学习最新法律知识,生活工作更容易!欢迎关注头条号(微信公众号同号):走近民法典
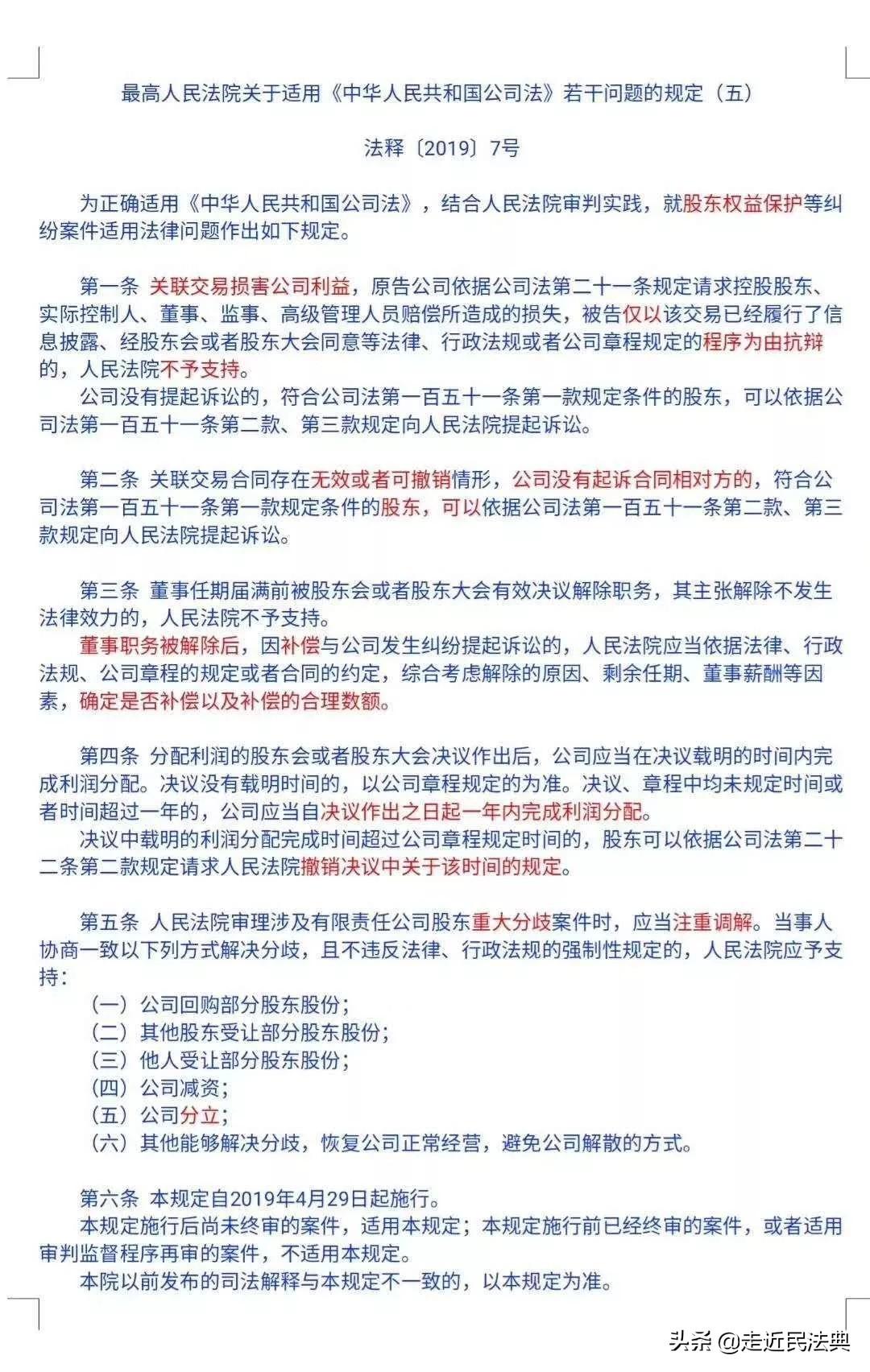
第一条 关联交易损害公司利益,原告公司依据公司法第二十一条规定请求控股股东、实际控制人、董事、监事、高级管理人员赔偿所造成的损失,被告仅以该交易已经履行了信息披露、经股东会或者股东大会同意等法律、行政法规或者公司章程规定的程序为由抗辩的,人民法院不予支持。
公司没有提起诉讼的,符合公司法第一百五十一条第一款规定条件的股东,可以依据公司法第一百五十一条第二款、第三款规定向人民法院提起诉讼。
注:本次司法解释制定中,对关联交易的规制分了两个层次。第一个层次是规定了关联交易的内部赔偿责任(本解释第一条);第二个层次是否认关联交易相关合同的效力(本解释第二条)。
内部赔偿机制方面,公司法第二十一条作了原则性规定,民法总则第八十四条在此基础上,将适用范围扩展到全部营利法人。实践中,行为人往往会以已履行了合法程序进行抗辩,最主要的是经过了公司股东会或董事会决议批准,且行为人按照规定回避表决等。尽管交易已经履行了相应的程序,但若结果上存在不公平,损害公司利益的,公司仍可主张控股股东等关联人承担赔偿责任。此外,本条第二款规定公司不起诉时,符合条件的股东可以提起诉讼。
第二条 关联交易合同存在无效或者可撤销情形,公司没有起诉合同相对方的,符合公司法第一百五十一条第一款规定条件的股东,可以依据公司法第一百五十一条第二款、第三款规定向人民法院提起诉讼。
注:本条系对关联交易规制的第二个层次,即否认相关合同的效力。本条实际扩展了股东代表诉讼的适用范围,将之扩大到关联交易合同的确认无效和撤销纠纷中。目前法律体系下,公司作为合同一方,若合同存在无效或者显失公平等可撤销情形,可直接请求确认合同无效或撤销该合同。但关联交易合同是关联人通过关联关系促成的,即使合同存在无效或者可撤销的情形,公司本身也很难主动起诉。故需要给予股东救济的权利。公司不撤销该交易时,符合条件的股东可提起股东代表诉讼。
第三条 董事任期届满前被股东会或者股东大会有效决议解除职务,其主张解除不发生法律效力的,人民法院不予支持。
董事职务被解除后,因补偿与公司发生纠纷提起诉讼的,人民法院应当依据法律、行政法规、公司章程的规定或者合同的约定,综合考虑解除的原因、剩余任期、董事薪酬等因素,确定是否补偿以及补偿的合理数额。
注:公司法仅规定董事任期由公司章程规定,每届任期不得超过三年,任期届满连选可以连任,对董事与公司的关系并无明确的规定。但公司法理论研究与司法实践中已经基本统一认识,认为公司与董事之间实为委托关系,依股东会的选任决议和董事同意任职而成立合同法上的委托合同。既然为委托合同,则合同双方均有任意解除权,即公司可以随时解除董事职务,无论任期是否届满,董事也可以随时辞职。从本质上说,离职补偿是董事与公司的一种自我交易,其核心要件应是公平,故本条强调了合理补偿。另需注意的是,我国公司中还存在职工董事。因职工董事不由股东决议任免,因此不存在股东会或股东大会决议解除职务的情形。
第四条 分配利润的股东会或者股东大会决议作出后,公司应当在决议载明的时间内完成利润分配。决议没有载明时间的,以公司章程规定的为准。决议、章程中均未规定时间或者时间超过一年的,公司应当自决议作出之日起一年内完成利润分配。
决议中载明的利润分配完成时间超过公司章程规定时间的,股东可以依据公司法第二十二条第二款规定请求人民法院撤销决议中关于该时间的规定。
注:本条规定了公司分配利润的时限。中小股东由于持股比例的限制,处于弱势地位。本条从中小股东利益出发,从利润分配请求权方面着力保护公司股东权利。公司法司法解释四对股东利润分配请求权已赋予了相应的司法救济,本解释又进一步提出了公司完成利润分配的时限要求,明确公司至迟应当自作出分配决议之日起一年内完成利润分配,使股东利润分配请求权落到实处。
第五条 人民法院审理涉及有限责任公司股东重大分歧案件时,应当注重调解。当事人协商一致以下列方式解决分歧,且不违反法律、行政法规的强制性规定的,人民法院应予支持:
(一)公司回购部分股东股份;
(二)其他股东受让部分股东股份;
(三)他人受让部分股东股份;
(四)公司减资;
(五)公司分立;
(六)其他能够解决分歧,恢复公司正常经营,避免公司解散的方式。
注:本条规定了有限责任公司股东分歧解决机制。股东产生重大分歧致公司僵局时,一般尽可能争取以股东离散方式来避免公司解散。有限责任公司基于其人合性特征,股权转让受到诸多限制,股东退出较为困难。故在诉讼中指引股东协商,以调解方式解决股东退出问题,有着积极意义。无论股权在股东之间转让、公司回购股份、股份转让给公司外第三人还是减资、公司分立等,都有各自的条件和程序性要求,调解时应注意指导当事人遵守法律、法规和监管规定。例如,公司回购股东股份的,应当在六个月内注销该股份;公司分立的,应当公告债权人清偿债务等。
第六条 本规定自2019年4月29日起施行。
本规定施行后尚未终审的案件,适用本规定;本规定施行前已经终审的案件,或者适用审判监督程序再审的案件,不适用本规定。
本院以前发布的司法解释与本规定不一致的,以本规定为准。
除了最新的司法解释外,关于公司法律方面的规定,其实还有一部分内容需要学习:民法总则第三章(法人章)中的前两节(一般规定节、营利法人节)。
第一节 一般规定
第五十七条(法人概念) 法人是具有民事权利能力和民事行为能力,依法独立享有民事权利和承担民事义务的组织。
第五十八条(法人成立) 法人应当依法成立。
法人应当有自己的名称、组织机构、住所、财产或者经费。法人成立的具体条件和程序,依照法律、行政法规的规定。
设立法人,法律、行政法规规定须经有关机关批准的,依照其规定。
第五十九条(法人民事权利能力和民事行为能力) 法人的民事权利能力和民事行为能力,从法人成立时产生,到法人终止时消灭。
第六十条(法人民事责任能力) 法人以其全部财产独立承担民事责任。
第六十一条(法定代表人) 依照法律或者法人章程的规定,代表法人从事民事活动的负责人,为法人的法定代表人。
法定代表人以法人名义从事的民事活动,其法律后果由法人承受。
法人章程或者法人权力机构对法定代表人代表权的限制,不得对抗善意相对人。
第六十二条(法定代表人职务行为责任承担) 法定代表人因执行职务造成他人损害的,由法人承担民事责任。
法人承担民事责任后,依照法律或者法人章程的规定,可以向有过错的法定代表人追偿。
第六十三条(法人住所) 法人以其主要办事机构所在地为住所。依法需要办理法人登记的,应当将主要办事机构所在地登记为住所。
第六十四条(法人事项变更登记) 法人存续期间登记事项发生变化的,应当依法向登记机关申请变更登记。
第六十五条(登记不一致的法律后果) 法人的实际情况与登记的事项不一致的,不得对抗善意相对人。
第六十六条(登记信息的公示) 登记机关应当依法及时公示法人登记的有关信息。
第六十七条(法人的合并与分立) 法人合并的,其权利和义务由合并后的法人享有和承担。
法人分立的,其权利和义务由分立后的法人享有连带债权,承担连带债务,但是债权人和债务人另有约定的除外。
第六十八条(法人终止) 有下列原因之一并依法完成清算、注销登记的,法人终止:
(一)法人解散;
(二)法人被宣告破产;
(三)法律规定的其他原因。
法人终止,法律、行政法规规定须经有关机关批准的,依照其规定。
第六十九条(法人解散) 有下列情形之一的,法人解散:
(一)法人章程规定的存续期间届满或者法人章程规定的其他解散事由出现;
(二)法人的权力机构决议解散;
(三)因法人合并或者分立需要解散;
(四)法人依法被吊销营业执照、登记证书,被责令关闭或者被撤销;
(五)法律规定的其他情形。
第七十条(法人清算) 法人解散的,除合并或者分立的情形外,清算义务人应当及时组成清算组进行清算。
法人的董事、理事等执行机构或者决策机构的成员为清算义务人。法律、行政法规另有规定的,依照其规定。
清算义务人未及时履行清算义务,造成损害的,应当承担民事责任;主管机关或者利害关系人可以申请人民法院指定有关人员组成清算组进行清算。
第七十一条(清算时的法律适用) 法人的清算程序和清算组职权,依照有关法律的规定;没有规定的,参照适用公司法的有关规定。
第七十二条(清算期间的法人) 清算期间法人存续,但是不得从事与清算无关的活动。
法人清算后的剩余财产,根据法人章程的规定或者法人权力机构的决议处理。法律另有规定的,依照其规定。
清算结束并完成法人注销登记时,法人终止;依法不需要办理法人登记的,清算结束时,法人终止。
第七十三条(破产清算) 法人被宣告破产的,依法进行破产清算并完成法人注销登记时,法人终止。
第七十四条(法人分支机构) 法人可以依法设立分支机构。法律、行政法规规定分支机构应当登记的,依照其规定。
分支机构以自己的名义从事民事活动,产生的民事责任由法人承担;也可以先以该分支机构管理的财产承担,不足以承担的,由法人承担。
第七十五条(设立中法人) 设立人为设立法人从事的民事活动,其法律后果由法人承受;法人未成立的,其法律后果由设立人承受,设立人为二人以上的,享有连带债权,承担连带债务。
设立人为设立法人以自己的名义从事民事活动产生的民事责任,第三人有权选择请求法人或者设立人承担。
第二节 营利法人
第七十六条(营利法人概念) 以取得利润并分配给股东等出资人为目的成立的法人,为营利法人。
营利法人包括有限责任公司、股份有限公司和其他企业法人等。
第七十七条(营利法人登记成立) 营利法人经依法登记成立。
第七十八条(营利法人营业执照) 依法设立的营利法人,由登记机关发给营利法人营业执照。营业执照签发日期为营利法人的成立日期。
第七十九条(营利法人章程) 设立营利法人应当依法制定法人章程。
第八十条(营利法人权力机构) 营利法人应当设权力机构。
权力机构行使修改法人章程,选举或者更换执行机构、监督机构成员,以及法人章程规定的其他职权。
第八十一条(营利法人执行机构) 营利法人应当设执行机构。
执行机构行使召集权力机构会议,决定法人的经营计划和投资方案,决定法人内部管理机构的设置,以及法人章程规定的其他职权。
执行机构为董事会或者执行董事的,董事长、执行董事或者经理按照法人章程的规定担任法定代表人;未设董事会或者执行董事的,法人章程规定的主要负责人为其执行机构和法定代表人。
第八十二条(营利法人监督机构) 营利法人设监事会或者监事等监督机构的,监督机构依法行使检查法人财务,监督执行机构成员、高级管理人员执行法人职务的行为,以及法人章程规定的其他职权。
第八十三条(出资人权利不得滥用及法人人格否认) 营利法人的出资人不得滥用出资人权利损害法人或者其他出资人的利益。滥用出资人权利给法人或者其他出资人造成损失的,应当依法承担民事责任。
营利法人的出资人不得滥用法人独立地位和出资人有限责任损害法人的债权人利益。滥用法人独立地位和出资人有限责任,逃避债务,严重损害法人的债权人利益的,应当对法人债务承担连带责任。
第八十四条(不得进行关联交易) 营利法人的控股出资人、实际控制人、董事、监事、高级管理人员不得利用其关联关系损害法人的利益。利用关联关系给法人造成损失的,应当承担赔偿责任。
第八十五条(营利法人决议瑕疵) 营利法人的权力机构、执行机构作出决议的会议召集程序、表决方式违反法律、行政法规、法人章程,或者决议内容违反法人章程的,营利法人的出资人可以请求人民法院撤销该决议,但是营利法人依据该决议与善意相对人形成的民事法律关系不受影响。
第八十六条(营利法人社会责任) 营利法人从事经营活动,应当遵守商业道德,维护交易安全,接受政府和社会的监督,承担社会责任。
走进民法典,走进一段新征程
版权声明:我们致力于保护作者版权,注重分享,被刊用文章【公司法司法解释(能简不繁)】因无法核实真实出处,未能及时与作者取得联系,或有版权异议的,请联系管理员,我们会立即处理! 部分文章是来自自研大数据AI进行生成,内容摘自(百度百科,百度知道,头条百科,中国民法典,刑法,牛津词典,新华词典,汉语词典,国家院校,科普平台)等数据,内容仅供学习参考,不准确地方联系删除处理!;
工作时间:8:00-18:00
客服电话
电子邮件
beimuxi@protonmail.com
扫码二维码
获取最新动态
