很多人网上立案后,审核却没有通过,其中有非常多的原因,我们汇总了以下几个比较常见的问题进行说明,助力大家提升网上立案成功率!
关于如何进行网上立案及操作方法可以看这篇文章!
2022最新网上立案操作方法!律师和当事人请收好
选择法院一定要正确,当事人需要遵守民事诉讼法关于级别管辖和地域管辖的规定,将材料提交到有管辖权的法院。
执行立案选择法院时,可以选择一审时判决你的案件的法院,向被执行人财产所在地法院申请执行的,就要提交该辖区有可供执行财产的证明材料。申请执行商事仲裁裁决的,由被执行人住所地或者被执行的财产所在地的中级人民法院管辖。
大家上传的文书、执行申请书等是有格式要求的,建议大家看这篇文章:弄清楚这几个问题,你的法律文书写作水平就可以出师了,了解相关法律文书的写作要点,到中国法院网下载一些文书模板,当事人信息应当准确完整,当事人身份信息录入内容需要与起诉状一致,诉讼请求应当清晰明确、表达规范,事实理由应当详实具体、长短适中,并在落款处签名或盖章。
执行申请书模板
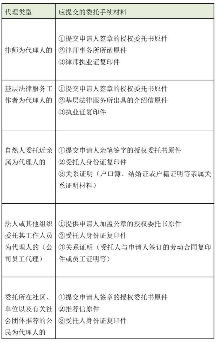
法律规定,有权利提交立案申请的,应为当事人本人或者受委托的诉讼代理人。如果需要他人代为提交网上立案申请的,必须得到当事人本人的授权。所以在上传材料时,需上传相关代理人手续文件,根据不同的代理类型,需提交的具体文件参考如下:
代理类型及其应提交的资料
当事人通过网上立案提交的材料将直接转入案件电子卷宗,如果上传材料不清晰、不完整、顺序混乱,将影响正常的工作进展。网上立案提交的材料可以是图片或者PDF文件格式。材料较少时可通过拍照上传,但务必保持图片清晰,背景不杂乱;如果材料较多,强烈建议先扫描成 PDF文件后上传(常用的手机扫描软件:全能扫描王),证据材料需准备证据清单,材料都需清晰连贯,与线下立案的要求是一致的。
在执行立案时,上传的执行依据务必按顺序依次竖屏扫描,执行依据为法院二审判决书、裁定书的,需同时提交一审、二审的文书复印件。一审、二审文书建议分开扫描上传,方便后期办案检索……
总之,批量案件的网上立案环节其实没有太多难度,只需要大家认真仔细,根据网上立案步骤一步步填写上传完成即可。
在律鲸平台,相关的表格文书都由平台整理分发,律师们真的不用太费心,律师可以在网立和办案的过程中学得金融类案件的办理技巧和经验,这些学习和成长是潜移默化的,律鲸平台值得拥有!每期的案源公告不要错过!助力律师成长增收,我们是认真的!
最后祝大家都可以顺利立案!还有什么想要了解的知识和要点,也可以留言告诉我们,律鲸平台会持续为大家输出有用的经验,也欢迎大家投稿哟~
版权声明:我们致力于保护作者版权,注重分享,被刊用文章【如何从网上诉讼立案(2022最新网上立案注意事项及提高立案成功率的方法)】因无法核实真实出处,未能及时与作者取得联系,或有版权异议的,请联系管理员,我们会立即处理! 部分文章是来自自研大数据AI进行生成,内容摘自(百度百科,百度知道,头条百科,中国民法典,刑法,牛津词典,新华词典,汉语词典,国家院校,科普平台)等数据,内容仅供学习参考,不准确地方联系删除处理!;
工作时间:8:00-18:00
客服电话
电子邮件
beimuxi@protonmail.com
扫码二维码
获取最新动态
