你换电子证书了吗?
今年年初的时候中注协官宣:CPA非执业会员纸质证书将成为历史!
本来按照中注协霸霸的统一部署,纸质证书的有效期可以延长到2025年末,之后将全部使用电子证书。
但是高顿CPA在查询各地注协官网时发现,部分注协已经明确规定,必须在2021年年底前完成换证——也就是从2022年开始,这些省市将全部使用电子证书。
还有的省市虽然保留纸质证书的有效性至2025年,但是对于换证的截止日期则限定在2021年12月31日。
这些省市的小伙伴一定要密切关注这些信息。
关于中注协关于证书换发的要求:
高顿CPA简单的概括一下:
① 2021年只能领取电子证书,不再发放纸质证书
② 2021年之前登记的非执业会员必须在2025年末之前完成换证,否则纸质证书失效
③ 各地注协必须在中注协给出要求的基础上,给出自己具体的安排
④ 需要把年检和此次证书换发结合起来。
随着进入第四季度,各地注协在换证上的推进如何呢?高顿CPA根据各地注协的信息,列出了一份表格。
不过将近一半的注协还没有公布非常明确的信息,目前表格仍存在一部分缺失的地方,欢迎大家积极补充。
1、换证的时间是什么时候?
基本和中注协的要求一致,从2021年1月1日到2025年的12月31日。
但是也有的注协霸霸比较严格,比如河南、河北、重庆和陕西注协提出要在2021年底完成对应的目标,并且可能会把相应的事宜和年检挂钩。
这部分地区的小伙伴一定要格外注意。
2、纸质证书何时失效?
目前统一的时间是2025年12月31日之后。注协霸霸们也默认了这一时间点。
3、换证的对象是谁?
主要是2021年之前登记的非执业注册会计师。
不过山东注协涵盖的范围小了一点,主要是2020年9月30日之前批准且目前由省注协登记管理的中国注册会计师协会非执业会员。
4、电子证件对于照片规格有要求吗?
有非常明确的要求,而且各地在时间和规格上要求不同。
①第一类是以2010年为分水岭。
2010年及之后年度考试通过的会员,可以直接选择在电子证上使用考试系统已存照片。
但是在此之前通过的非执业会员,待行业系统中照片对比、远程核验功能上线后,再予以换发,具体时间另行通知。
主要包括:天津、江苏、江西、河南和陕西
②第二类:以2009年为分水岭。
2009年之前通过CPA考试的会员需要加入对应的QQ群,然后进行核验。2009年之后则可以直接上传照片。
主要包括:贵州和吉林。
③ 第三类:照片为近一年内1寸免冠白底证件照片,照片为jpg格式,照片像素:178像素×220像素。
主要包括:广东广州、山东和宁夏。
5、CPA电子新证书究竟长什么样呢?
提到CPA非执业证书,之前大家的印象一定是蓝本本~
不过从纸质证书变成电子证书后,CPA非执业证书变薄了~为了满足大家的好奇心,注协霸霸还特地提供了样张,供大家参考
关于CPA证书电子化,其实注协霸霸酝酿已久。
早在2019年12月,中注协就发布了《 关于注册会计师全国统一考试专业阶段合格证实行电子证书的通告》。
自2019年考试成绩发布之日起,全面实行专业阶段考试合格证电子化管理。且自2020年1月1日起,财政部考办将不再受理专业阶段考试合格证补办申请。
高顿CPA简单说明下注协霸霸的意思:原则上纸质证书可以继续使用,但是丢了就不再补办,自公告之日起 ,以后证书都实施电子化管理。
也就是说,持有CPA纸质证书,你就相当于获得了一个绝版的珍藏,走在路上,也都是最靓的仔~
而今年注协霸霸的通知相当于进一步给CPA纸质证书宣判了死刑——不补办、不印发,到了2025年末还会自动失效。
所以无论你是什么时候取得了CPA证书,到了2025年,你都需要一本额外的电子证书。
其实不光是CPA证书,其他会计证书都在实施电子化的过程。
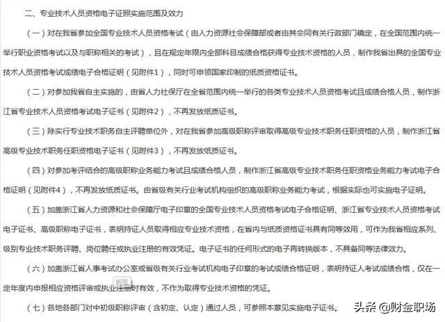
早在2017年11月,浙江省人力资源和社会保障厅印发《关于加快推进专业技术人员资格信息化工作的意见》,率先提出:高级职称实行电子证书,不再发放纸质证书。
划重点:不再补办纸质证书,自行打印电子证书,和CPA证书电子化管理有异曲同工之妙,而且较之CPA整整早了两年。
就在2021年2月2日,北京市发布了一则《北京市人力资源和社会保障局 关于启用北京市电子职称证书的通知》,开始实施证书电子化改革:
① 自2021年起,北京市对于2020年获得职称证书的人员将启用电子证书,不再发放纸质证书
② 对于2019年及以前获得的证书,将结合历史数据陆续发布电子版证书。
截至目前,至少有9个省市陆续实施职称证书电子化,包括:内蒙古、上海、浙江、江西、广东、广西、山东、新疆和北京。
内蒙古
2019年起,内蒙古全面推行职称“电子证书”,将职称“电子证书”发放范围扩展到高、中、初级职称,评审通过人员可登录内蒙古人才信息库查询、打印个人职称“电子证书”,进一步提高职称信息化管理水平。
上海
2019年7月,上海市人社局发布《关于本市启用专业技术资格电子证书的通知》,电子证书加盖“上海市人力资源和社会保障局专业技术资格证书专用章”电子印章,与纸质证书具有同等法律效力,表明持证人员具备担任相应专业技术职务的任职资格,可作为本市专业技术职务评聘、继续教育、执业注册的有效凭证。
浙江
浙江会计之家公布了2020年初级、中级会计电子证书的领取通知,考生可通过登录“浙江政务服务网”自主下载打印专业技术人员资格考试电子合格证明,该证明在省内与纸质证书具有同等效用。
江西
2019年起,江西对通过全省统一考试取得专业技术资格的人员发放电子证书。发放电子证书后,纳入电子证照库管理,不再发放纸质证书。专业技术资格电子证书嵌有二维码、电子印章等多重数字化防伪。
广东
自2019年1月起,启用广东省职称电子证书,纳入广东省电子证照系统的统一管理。广东省人社厅将建立完善的广东省电子职称证书库,对历年核发的信息准确完备的纸质版证书,逐步生成电子证书。
广西
2019年12月30日,广西开启职称电子证书的管理新模式,获证人可通过“广西人社”APP下载打印证书。同时,广西还将对历年核发的职称证书通过在线审验、数据归集等方式完善职称电子证书库,逐步实现电子证书全覆盖。
山东
2018年12月,山东省人社厅发布了《关于印发山东省职称证书管理办法的通知》,以服务管理模式创新为核心,以信息化为基础,逐步实行职称电子制度。
新疆
2020年7月,新疆人社厅发布《新疆维吾尔自治区专业技术人员职称电子证书管理办法(试行)》,自2020年起,对取得职称的专业技术人员,发放职称电子证书;对2019年以前取得职称的,采取纸质证书与职称电子证书并行管理的方式。
不过对于全面实施电子证书,不少小伙伴表示,缺少了纸质证书的成就感。
辛辛苦苦考出了证书,却没有办法直接用手触摸到,确实会突然生出一种空荡荡的感觉。所以全面采用电子证书有什么优势么?
首先不用担心会计证丢失了。
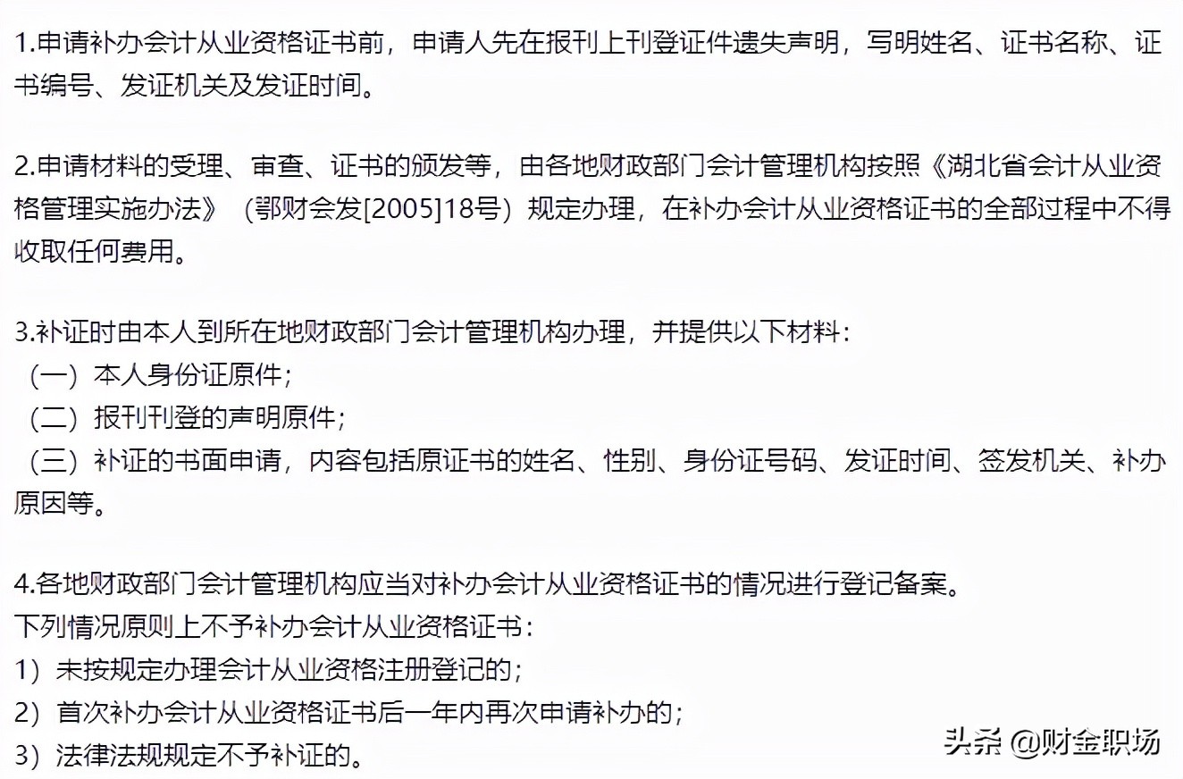
有小伙伴讲述自己补办会计证的经历:
第一,要先发遗失声明,还要写明姓名、证书名称、证书编号、发证机关和发证时间等,听上去就是非常繁琐的过程。
这还只是开始,好不容易发完补办的申请后,接下来又进入漫长的材料受理、审查和证书颁发的过程。
而且要是运气不好,一年内丢失了两次,那很遗憾,首次补办后一年内再次申请补办很有可能会被拒绝~
而电子证书永远不用担心信息的丢失,只要需要随时打印即可。
其次,电子证书还帮大家省去了评审申报的时间。
职称是需要申报的,这个过程就是评审申报,他的流程又是怎样的呢?
以高级会计师评审流程为例:
前前后后一共需要经历至少15个流程。高顿CPA认为最繁琐的莫过于报送材料至财政部门审核受理,中间跑来跑去就够呛,前期还要对材料进行排版、打印。
但是这些环节在电子证书上省略,免去了大量跑腿的环节。
另外,对于很多爱美的小姐姐们而言,电子证书还有一个特别的功能,可以换上自己喜欢的照片(小编插一嘴啊~不可以ps、美颜,也不能太过生活化的照片)。
但不管怎样,总算可以把上传照片的大权掌握在自己手中,想想还有点小高兴呢~
你是喜欢电子证书还是纸质证书呢?欢迎大家积极留言,我们评论区见。
现在,2022年CPA备考已经开始,你准备好了吗?
▎本文由高顿CPA整理发布,如需转载或引用,请注明出处!
版权声明:我们致力于保护作者版权,注重分享,被刊用文章【浙江会计继续教育考试(CPA新证书)】因无法核实真实出处,未能及时与作者取得联系,或有版权异议的,请联系管理员,我们会立即处理! 部分文章是来自自研大数据AI进行生成,内容摘自(百度百科,百度知道,头条百科,中国民法典,刑法,牛津词典,新华词典,汉语词典,国家院校,科普平台)等数据,内容仅供学习参考,不准确地方联系删除处理!;
工作时间:8:00-18:00
客服电话
电子邮件
beimuxi@protonmail.com
扫码二维码
获取最新动态
