村委会是基层群众性自治组织,是村民自我管理、自我教育、自我服务的基层群众性自治组织。
村委会的职责是服务群众,可当下工作主要是出具证明,这样形容一点不为过,在村委会办公室,每天来办事的群众以盖章的居多。他们不管外出办什么事都喜欢到村委会盖个章,拿着自己想要的证明再去办事才安心。
村委会公章成了“万能章”。
在村委会出具证明上我有我的看法,我觉得这是个别办事单位办事不敢担责的结果,在办事过程中,证明越多,办事的“正确率”越高。万一出问题了,也可以找到办“错”的根源。
服务机构索要的烦扰群众的“奇葩”证明、循环证明、重复证明,让群众不得不要村委出具证明前不久,一村民来出具证明。村民的母亲80多岁,要办高龄补助,因年老病重在床,无法亲自去办,由该村民去代办。可相关部门不予办理,据村民本人称,办事的单位要村里出一个证明,证明村民是他母亲的儿子,是母子关系。村民拿着公安户口册,上面清楚地写着他母亲是他“母亲”,可没法,村干部只能在证明上写作“母子”关系的证明给他。
堆放的重复证明材料
有时,群众办一件事也很累,需要几个部门才能办完的事,每一个部门都要一次相同的证明,昨天到村出具一个证明,今天又到村委出具相同证明给另一单位,明天还是出具相同的证明再给下一个单位。在单位办事上没有共享信息资源,各自各阵,让群众来回跑路。
有些证明重复出具,在群众办理农村低保、救助金或季节性缺粮等申请时,每一次都必须要申请书、身份证、家庭户口册、存册等复印件,今天申请一袋粮食要这些证明,明天申请几百元救助金也要这些证明,哪怕是同一户也得要,每年村里为些困难户复印用的纸都不少。
2.在网络发达的今天,群众外出办事依“葫芦画瓢”,看到别人的证明,也强行要求村委会出具
我记忆深刻的一件事,在今年疫情期间,有位村民到村委会要求出具“健康证明”,外出务工得用。当时是支书当班,支书解释说,村委会没权利出具“健康证明”。可村民不依,并拿出手机上另一个地方出具“健康证明”照片,并说,其他地方都能出,你们为什么不能出。支书没法,只得向上级请示,最后为了满足村民的请求,打了个“折中”办法,给他出具了一个未发现感染的“健康证明”。
不给我出具证明我不走
在村委会出具证明上,很多群众认为,村委会是咱们群众的组织,为咱们群众服务,就要为咱们群众出具证明。至于所出具的证明合不合法,有没有证明效率,咱们群众可不管。我们需要怎么出,村委会就得怎么出。
3.没有明文规定,村委会哪些证明可出,哪些证明不可出,在村民的无理纠缠下,都得出具
有人说,村委会公章很“管用”,成天都在盖章,因为群众有需要就得必须盖章,是没办法的事,今天群众来盖章,你不盖,群众明天又来了,你再不盖,他天天来,直到你盖了才罢休。
盖什么盖章,村干部很讲原则,但有时坚持原因也会失败。明明知道群众来出具的证明不合规,但群众说是某单位要,不给群众出具,他办不成事,没法,只有按群众转达“某单位”所需证明来出具,免得被纠缠,这也是无奈之举。
4月27日,由民政部 国家发展改革委 公安部 司法部 人力资源社会保障部 国家卫生健康委《关于改进和规范基层群众性自治组织出具证明工作的指导意见》,践行以人民为中心的发展思想,改进和规范基层群众性自治组织出具证明工作,为居民群众提供高效、便捷、规范的服务,打通联系服务居民群众“最后一公里”,有效增强居民群众的获得感和幸福感。
这是个好消息,虽然要用3年左右时间,逐步建立起基层群众性自治组织出具证明工作的规范化制度体系和长效机制。至少让村干部看到了解决不再乱出证明的希望。
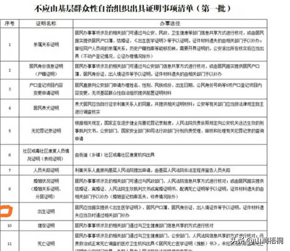
在此,希望我们村干部和群众早知道,第一批20种不应由村委会出具证明,免得大家为出具证明起矛盾,搞不快,影响干群关系。
20种不由村委会出具的证明附后,供大家学习了解
20种不应出的证明1
20种不应出具的证明2
版权声明:我们致力于保护作者版权,注重分享,被刊用文章【农村办低保证明怎么写(六部门联合发文)】因无法核实真实出处,未能及时与作者取得联系,或有版权异议的,请联系管理员,我们会立即处理! 部分文章是来自自研大数据AI进行生成,内容摘自(百度百科,百度知道,头条百科,中国民法典,刑法,牛津词典,新华词典,汉语词典,国家院校,科普平台)等数据,内容仅供学习参考,不准确地方联系删除处理!;
工作时间:8:00-18:00
客服电话
电子邮件
beimuxi@protonmail.com
扫码二维码
获取最新动态
