作为职场优秀人士,怎么能没有一两本像样的证书呢?高顿CPA小编在这里给大家整理了一批财会金融人士必备的证书,大家可以利用业余时间考证,提升自己的职场竞争力。比较靠谱的财会金融类证书有下列这些,听说第一本大家都在考!
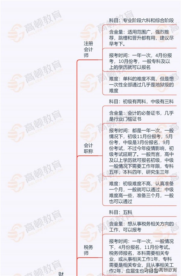
如上图所示,财会金融类证书由注册会计师、会计职称、税务师、基金从业证、证券从业证、特许金融分析师、其他相关证书。
这么多证书,不可能每一本都要考,我们可取其中一两本含金量高的证书备考,财会金融人士考哪本最划算呢?高顿CPA小编从含金量最高、且报考门槛最低、考试难度较低的角度分析,当属于注册会计师证书。而且目前注册会计师证书持证仅仅108449人,不仅市场空缺大、而且各城市的福利政策也非常好。
含金量高
财会圈里传“拿下CPA走遍天下!”,说的就是注册会计师持证人。CPA为中国唯一官方认可的注册会计师资质,唯一拥有签字权的执业资质。也是行业内备受认可的证书,就业方向非常广阔。
注册会计师包含的科目内容非常丰富且多元化,通常我们考注会要通过《会计》、《审计》、《财务成本管理》、《经济法》、《税法》、《公司战略与风险管理》这六个科目的考试,并进行职业能力综合测试,这对考生来说,完全可以将注会这六科知识融会贯通,也为以后从事各方向工作做了坚实的铺垫。
注册会计师未来主要发展方向有:会计师事务所(包括四大、八大等)、金融机构、500强等跨国公司、国有大中型企业、政府机关等。
大家还可以进入四大会计师事务所从事审计等相关岗位工作。就拿四大来说,四大有完善稳定的晋升制度,只要能在事务所待下去基本就能实现“一年一小升,三年一大升”。即便是从四大离职,拥有了这样的工作经历,不愁找不到与之匹配的高性价比工作。
门槛低
注会报名条件只需要满足高等专科以上学校毕业学历,或者具有会计或者相关专业中级以上技术职称就能报考,而且考试为中文机考。与中级会计职称相比,少了工作经验的要求,与CFA相比,少了英文考试的难度。
政策福利好
截至2020年3月31日,中注协非执业会员有164152人,注册会计师(执业会员)108449人,个人会员272601人,单位会员(会计师事务所及其分所)9478家。从执业会员人数来看,不足11万人,这对注册会计师人才来说,有非常好的就业优势,当然政策福利也非常好。
比较靠谱的财会金融类证书,第一本注册会计师大家都在考,2019年已经有170+万人加入,2020年人数更多,你准备好了吗?现在不考更待何时?
版权声明:我们致力于保护作者版权,注重分享,被刊用文章【会计网校哪个比较好(超火)】因无法核实真实出处,未能及时与作者取得联系,或有版权异议的,请联系管理员,我们会立即处理! 部分文章是来自自研大数据AI进行生成,内容摘自(百度百科,百度知道,头条百科,中国民法典,刑法,牛津词典,新华词典,汉语词典,国家院校,科普平台)等数据,内容仅供学习参考,不准确地方联系删除处理!;
工作时间:8:00-18:00
客服电话
电子邮件
beimuxi@protonmail.com
扫码二维码
获取最新动态
