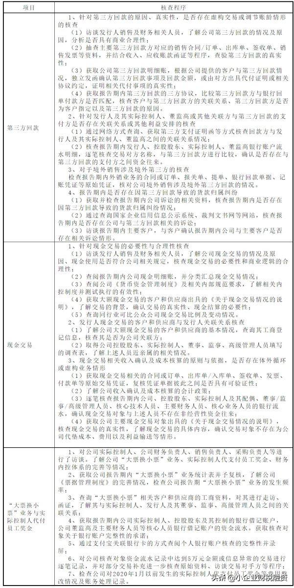
为构建多层次资本市场,北交所充分发挥对全国股转系统的示范引领作用,其定位于主要服务创新型中小企业,培育经济发展新动能;作为成长阶段的小微企业,其经营不稳定,业绩波动较大,内控制度在设计和运行方面有效性较差,而公开发行股票并在北交所上市的条件要求公司治理合法合规,内部控制规范运行有效。所以内部控制方面合法合规对北交所上市至关重要,此篇文章从常见的第三方回款、现金交易、代发奖金、“大票换小票”的角度进行分析总结。针对第三方付款,在北交所上市中,第三方回款不构成上市障碍,但也是重点关注之一,需要说明第三方回款主要涉及的业务类型,发生的原因、必要性及商业合理性,是否存在关联关系或其他利益安排,是否存在虚构交易或调节账龄情形,降低第三方回款比例的措施及期后实施情况。针对现金交易,主要关注采用现金交易比例、原因,是否符合行业惯例、自身经营模式和特点,以及现金交易的必要性与合理性、相关资金来源与去向,与相关收入确认及成本核算的原则与依据,是否存在业绩虚构情形,是否涉及体外资金循环。针对实控人代公司向员工发放奖金,需要权衡金额大小和比例高低,金额过大会被质疑是否存在代公司承担成本费用调节业绩或利益输送的情形,以及代付奖金的权益性投入是否均完整计入相关成本费用,是否存在通过员工进行商业贿赂的情形。针对“大票换小票”情况,实务中有两种情形,第一种买方采用银行承兑汇票支付货款时,由于票面金额大于货款金额,卖方支付小额的银行承兑汇票返还给买方,第二种公司将收到的大额银行承兑汇票质押给银行,银行基于公司所提供的票据给予公司额度授信,公司在此授信额度下开具“小票”。以上两种情形均需要分析产生的原因,是否符合行业惯例,重点关注是否具有真实交易背景,报告期是否因此受到中国人民银行或当地金融监管机构的行政处罚,其次是会计处理是否恰当,对发行人报告期财务情况的影响情况、报告期整改情况,其中大金额,高比例使用票据结算,是否存在流动性风险。
《北京证券交易所向不特定合格投资者公开发行股票并上市业务规则适用指引第1号》1-21第三方回款相关内容与《首发业务若干问题解答(2020年6月修订》中问题43大致相同,所以此处仅列示首发问答。首发企业收到的销售回款通常是来自签订经济合同的往来客户,实务中,发行人可能存在部分销售回款由第三方代客户支付的情形,该情形是否影响销售确认的真实性,发行人、保荐机构及申报会计师需要重点关注哪些方面?答:第三方回款通常是指发行人收到的销售回款的支付方(如银行汇款的汇款方、银行承兑汇票或商业承兑汇票的出票方式或背书转让方)与签订经济合同的往来客户不一致的情况。企业在正常经营活动中存在的第三方回款,通常情况下应考虑是否符合以下条件:(1)与自身经营模式相关,符合行业经营特点,具有必要性和合理性,例如①客户为个体工商户或自然人,其通过家庭约定由直系亲属代为支付货款,经中介机构核查无异常的;②客户为自然人控制的企业,该企业的法定代表人、实际控制人代为支付货款,经中介机构核查无异常的;③客户所属集团通过集团财务公司或指定相关公司代客户统一对外付款,经中介机构核查无异常的;④政府采购项目指定财政部门或专门部门统一付款,经中介机构核查无异常的;⑤通过应收账款保理、供应链物流等合规方式或渠道完成付款,经中介机构核查无异常的;⑥境外客户指定付款,经中介机构核查无异常的;(2)第三方回款的付款方不是发行人的关联方;(3)第三方回款与相关销售收入勾稽一致,具有可验证性,不影响销售循环内部控制有效性的认定,申报会计师已对第三方回款及销售确认相关内部控制有效性发表明确核查意见;(4)能够合理区分不同类别的第三方回款,相关金额及比例处于合理可控范围。如发行人报告期存在第三方回款,保荐机构及申报会计师通常应重点核查以下方面:(1)第三方回款的真实性,是否存在虚构交易或调节账龄情形;(2)第三方回款形成收入占营业收入的比例;(3)第三方回款的原因、必要性及商业合理性;(4)发行人及其实际控制人、董监高或其他关联方与第三方回款的支付方是否存在关联关系或其他利益安排;(5)境外销售涉及境外第三方的,其代付行为的商业合理性或合法合规性;(6)报告期内是否存在因第三方回款导致的货款归属纠纷;(7)如签订合同时己明确约定由其他第三方代购买方付款,该交易安排是否具有合理原因;(8)资金流、实物流与合同约定及商业实质是否一致。同时,保荐机构及申报会计师还应详细说明对实际付款人和合同签订方不一致情形的核查情况,包括但不限于:抽样选取不一致业务的明细样本和银行对账单回款记录,追查至相关业务合同、业务执行记录及资金流水凭证,获取相关客户代付款确认依据,以核实和确认委托付款的真实性、代付金额的准确性及付款方和委托方之间的关系,说明合同签约方和付款方存在不一致情形的合理原因及第三方回款统计明细记录的完整性,并对第三方回款所对应营业收入的真实性发表明确意见。通过上述措施能够证实第三方回款不影响销售真实性的,不构成影响发行条件事项。发行人应在招股说明书营业收入部分充分披露第三方回款相关情况及中介机构的核查意见。
(一)第三方回款案例:凯雪冷链,北京证券交易所上市委员会2022年第5次审议会议于2022年2月25日上午召开。郑州凯雪冷链股份有限公司符合发行条件、上市条件和信息披露要求。1、关于凯雪冷链第一轮问询的回复中,要求说明微信、支付宝及第三方回款的原因及真实性,各类情形是否具有必要性和合理性,是否存在虚构交易或调节账龄情形,并结合具体情形补充披露降低第三方回款比例的措施及期后实施情况。(1)微信及支付宝、第三方回款的类型、金额及占营业收入比例报告期内,公司微信、支付宝及第三方回款的类型、金额及占营业收入比例的情况如下:
注:截至2021年6月末,公司微信收款账号已注销。综上,2018年度、2019年度、2020年度和2021年1-6月,公司微信及支付宝、第三方回款金额合计分别为2,249.82万元、5,368.47万元、2,580.59万元和409.91万元,占营业收入的比例分别为4.02%、10.04%、4.64%和1.66%,占比较小且总体呈下降趋势,其中第三方回款金额分别为1,126.26万元、3,968.71万元、1,431.16万元和327.36万元,占营业收入的比例分别为2.01%、7.42%、2.57%和1.33%,剔除客户集团内其他公司代付款的情形后,第三方回款金额占营业收入的比例为1.53%、1.76%、2.57%和1.33%,第三方回款金额及占比较小,且第三方回款的支付方多为客户法人、实际控制人、员工以及集团内其他公司等。(2)微信、支付宝及第三方回款的原因、必要性及商业合理性报告期内,客户通过微信、支付宝及第三方账户回款的类型及主要原因如下:微信及支付宝回款:因移动支付便捷性,部分零散客户通过企业微信及支付宝账户付款。客户个人及第三方回款:公司商用展示柜等业务下游客户数量较多,且规模相对较小,多为小型客户及个体工商户,基于汇款方便等考虑,部分客户存在通过其法定代表人或其下属员工代为支付货款的情形。业务员代收款:公司部分外销客户分布于海地、尼日利亚、巴基斯坦、柬埔寨等经济不发达的地区,且该类客户多为个人等小型客户,汇款手续繁琐、时间长、手续费高等原因,直接向业务员支付货款,符合商业惯例和实际情况。另有部分内销客户位于县乡地区,由于银行营业网点较少、银行营业时间限制等原因,存在少量客户将货款交给业务员代收后交给公司的情形。客户集团内公司代付款:报告期内,由于客户所属公司集团内部资金管理等原因,存在客户通过其所属集团其他公司代付款的情况。综上,公司报告期内存在的微信、支付宝及第三方回款符合必要性和合理性,符合行业经营特点,不存在虚构交易或调节账龄情形。(3)降低第三方回款比例的措施及期后实施情况公司根据《中华人民共和国会计法》《支付结算办法》《银行账户管理办法》和《现金管理暂行条例》等法律法规及实际业务情况完善相关内控制度,严格要求减少第三方回款,并明确现金收支业务管理规则。公司召开相关专题会议,优化调整相关环节的业务流程,减少第三方回款。公司已经关闭了企业微信收款账号,同时要求业务员与客户进行沟通,不得通过第三方代付货款。公司与第三方回款相关财务内控不规范情形已整改,相关内控措施已建立并得到有效执行。2、说明长期存在通过公司业务员回款的是否具备业务实质,发行人及其实际控制人、董事、监事、高级管理人员或其他关联方与第三方回款的支付方是否存在关联关系或其他利益安排,是否存在通过发行人实际控制人及其他关联方、财务人员等相关人员个人账户收款的情形。报告期内,公司通过业务员回款主要系客户为满足收付款便利、提高跨境结算效率。公司第三方回款的资金流、实物流与合同约定及商业实质一致,相关收入真实,具备业务实质。公司及实际控制人、董事、监事、高级管理人员或其他关联方与第三方回款的支付方不存在关联关系或其他利益安排。报告期内,除通过业务员回款外,公司不存在通过实际控制人及其他关联方、财务人员等相关人员个人账户收款的情形。3、说明报告期内是否存在因第三方回款导致的款项纠纷,是否存在签订合同时已明确约定由其他第三方代客户付款的情形,是否具有合理原因。报告期内,公司不存在因第三方回款导致的款项纠纷,不存在签订合同时已明确约定由其他第三方代客户付款的情形。(二)现金交易关于凯雪冷链第一轮问询的回复,要求对照《北京证券交易所向不特定合格投资者公开发行股票并上市业务规则适用指引第 1 号》 1-19 现金交易的说明要求补充披露现金交易相关情况,包括不限于现金交易的必要性与合理性、现金交易客户的基本情况、相关收入确认及成本核算的原则与依据、是否具有可验证性,内部控制设计以及执行情况。回复:(1)现金交易的必要性与合理性回复:报告期内,公司现金销售金额及占营业收入比例的情况如下:单位:万元
报告期内,公司存在现金收款原因主要系:①由于公司商用展示柜的销售区域较分散、单位价值较低,公司对采购数量和金额较少的客户采用“现款现货”或“送货上门、货到款清”的收款方式;②部分客车空调和冷藏车制冷机组存在少量零星售后维修及配件收入,由业务人员直接向客户收取现金。报告期内,公司现金采购金额及占采购总额比例的情况如下:单位:万元
2018年公司支付采购款75.50万元,主要系当年收到商丘市公共交通有限公司、济宁城际公交集团有限公司的零币货款后,由于零币数量较多,银行因业务繁忙、人员不足等原因无法办理全部零币存入业务,公司经与供应商协商,使用部分零币支付了河南蓝海金属制品有限公司、河南杰之凯商贸有限公司等供应商货款。公司现金收款和付款占当期销售金额和采购金额较小,部分大额交易为特殊情况下发生的个别交易,不存在与公司的关联方发生大额现金交易的情况,公司现金交易具有真实性、合理性和必要性。报告期内,公司同行业可比公众公司未披露现金交易相关数据,因此无法对比公司现金交易比例及其变动情况与同行业可比公众公司是否存在重大差异。(2)现金交易相关收入确认及成本核算的原则与依据,是否存在体外循环或虚构业务情形报告期内,现金交易并没有对收入确认及成本核算的原则与依据产生影响。现金交易仅为结算方式上的一种选择,对于现金交易,公司仍然按照客户取得相关商品的控制权时进行相应的收入确认及成本核算。报告期内,公司现金交易具备真实性,不存在体外循环或虚构业务情形。(3)现金交易是否具有可验证性,与现金交易相关的内部控制制度的完备性、合理性与执行有效性公司针对现金交易制订了《资金管理制度》,严格遵守国务院发布的《现金管理暂行条例》及其实施细则,规范现金结算业务,相关规定如下:A现金收入必须由出纳人员清点现金后开出收据并加盖财务专用章或由会计人员开具正式发票,交复核会计人员复核无误后及时编制收款凭证。B现金收入要当日入账,当日库存现金结余超过2万元人民币时,当日应存入银行,禁止坐支。交存现金必须使用车辆,由财务部两人以上同往,本单位车辆管理部门应保证财务交存现金使用车辆,交存现金额度较大时,应由保卫人员同往。C现金付款业务必须有经过复核会计人员复核的原始凭证,有经办人签字和符合审批权限的负责人审核批准,并填制付款凭证后,出纳才能付款,出纳在款项支付时应仔细核对付款所附的原始单据的所有信息,并签字表明已确认付款,现金付款所附的原始凭证必须是合法凭证,付款内容真实、数字准确,不得涂改。未经复核会计人员复核,或违法、违规、不真实、不正确、不完整的原始凭证,出纳人员必须拒绝付款,否则由出纳人员承担全部经济损失。报告期内,公司现金交易收付款单据、审批单据、现金日记账等相关单据齐备,现金交易的内部控制制度与公司的业务模式匹配并执行有效,现金交易具有可验证性。现金交易流水的发生与相关业务发生是否真实一致,是否存在异常分布报告期内,公司现金交易流水的发生与相关业务发生真实一致,不存在异常。报告期内,公司实际控制人及董事、监事、高级管理人员等关联方与相关客户或供应商不存在资金往来。(4)发行人为减少现金交易所采取的改进措施及进展情况公司多次召开相关专题会议,优化调整相关环节的业务流程,从业务和财务层面对现金收款、现金支出实行严格管控,减少现金使用范围及现金使用规模,并根据《中华人民共和国会计法》《支付结算办法》《银行账户管理办法》和《现金管理暂行条例》等法律法规及实际业务情况完善相关内控制度,并明确现金收支业务管理规则。在公司有效管理下,现金交易金额已大幅减少,且发生的现金交易均是由于客户特性所致,符合实际业务情况。(三)实控人代发奖金案例:派特尔,北交所上市委2022年第24场审议会议派特尔(836871)符合发行条件、上市条件和信息披露要求,成功过会。关于派特尔第一轮问询的回复,要求补充说明实际控制人代公司向员工发放奖金的原因,是否存在代公司承担成本费用或利益输送,是否存在通过员工进行商业贿赂的情形,说明实际控制人代付奖金的权益性投入是否均完整计入相关成本费用。回复:实际控制人代公司向员工发放奖金原因:陈宇 2018年、2019年及2020年 向公司提供财务资助,用于额外奖励公司董事、监事、高级管理人员和部分突出贡献的员工。2018年度、2019年度、2020年度实际控制人代公司向员工发放奖金分别为43.00万元、30.34万元、1.50万元,合计74.84万元。上述实际控制人代公司向员工发放奖金已由公司于2021年11月15日向税务部门补申报个人所得税5.68万元,相关税款已于2021年11月15日缴纳。公司已经将实际控制人代付奖金的权益性投入及相应的个人所得税按照权责发生制原则分别确认为员工薪酬费用,计入2018年度、2019年度、2020年度成本费用的金额分别为46.65万元、32.33万元、1.55万元,占公司2018年度、2019年度、2020年度净利润分别为3.28%、1.79%、0.06%。公司不存在实际控制人代公司承担成本费用或利益输送的情形,实际控制人代付奖金的权益性投入均完整计入相关成本费用。上述发放奖金的主要对象为公司的董事、监事及高级管理人员,收到上述奖金后用于其个人支出。同时公司董事、监事及高级管理人员成员已作出承诺,不存在商业贿赂的情形。因此公司及实际控制人不存在通过员工进行商业贿赂的情形。(四)大票换小票关于派特尔第一轮问询,要求补充披露报告期内发行人“大票换小票”的具体情况,包括原因、当事方、金额、贴现率、会计处理,并说明对发行人报告期财务情况的影响、整改情况。回复:(1)发生大票换小票的原因报告期内,公司与客户、供应商存在少量“大票换小票”的票据找零事项,即在买方采用银行承兑汇票支付货款时,由于票面金额大于货款金额,卖方支付小额的银行承兑汇票返还给买方,公司发生的上述票据找零行为均建立在真实交易背景情况下。具体情况如下:客户采用银行承兑汇票支付货款时,其票面金额大于应支付公司货款时,公司将票面金额较小的银行承兑票据找零返还给客户;或公司采用票据支付供应商货款时,支付的票据票面金额大于应付供应商货款时,供应商将票面金额较小的银行承兑汇票返还给公司,上述票据找零交易行为不涉及贴现,因此不产生贴息。(2)报告期内,公司存在大票换小票总体情况如下:单位:万元
报告期内,公司收到的找零票据和支付的找零票据在报告期内所占比例均较小,对公司影响有限。(3)相关会计处理1)公司与供应商大票换小票事项的会计处理如下:按支付给供应商的承兑汇票区分“6+9”银行、非“6+9”银行的账务处理具体如下:①支付给供应商的承兑汇票为“6+9”银行,背书转让时终止确认,具体账务处理如下:借:应付账款应收票据(收到供应商找零的小票)贷:应收票据(支付给供应商的大票)银行存款(差额)-如有②支付给供应商的承兑汇票为非“6+9”银行,背书转让时不满足终止确认条件,确认其他流动负债,具体账务处理如下:借:应付账款应收票据(收到供应商找零的小票)贷:其他流动负债(支付给供应商的大票)银行存款(差额)-如有2)公司与客户大票换小票事项的会计处理如下:按找零给客户的承兑汇票区分“6+9”银行、非“6+9”银行的账务处理具体如下:①找零给客户的承兑汇票为“6+9”银行,背书转让时终止确认,具体账务处理如下:借:应收票据(客户支付的大票)贷:应收账款应收票据(找零给客户的小票)银行存款(差额)-如有②找零给客户的承兑汇票为非“6+9”银行,背书转让时不满足终止确认条件,确认其他流动负债,具体账务处理如下:借:应收票据(客户支付的大票)贷:应收账款其他流动负债(找零给客户的小票)银行存款(差额)-如有(4)对公司报告期财务情况的影响、整改情况2020年4月之前公司与客户、供应商交易金额与往来票据金额存在差异,导致在与客户、供应商结算中存在票据找零的情况。 报告期内,公司上述向客户找零和收到供应商找零票据合计分别为380.46万元、162.68万元、0万元,占同期营业收入的比例分别为2.94%、1.15%、0.00%,占比较小 。公司收到的找零票据均用于支付原材料或设备采购款项,且换入票据均为真实、合法、有效的票据,不存在伪造、变造等情形。截至本招股说明书签署日,上述票据均已到期且终止确认。报告期内,公司不存在因违反国家金融法律法规规章和政策规定而被列为行政执法检查对象的情形,未受到中国人民银行珠海市中心支行或当地金融监管机构的行政处罚。(5)整改规范情况公司已就上述情形进行整改,自2020年4月30日至本招股说明书签署日,公司不存在新增无真实交易背景的票据开具和背书等票据使用不规范的行为。
版权声明:我们致力于保护作者版权,注重分享,被刊用文章【中小企业内部控制案例(拟上市企业内部控制常见问题及处理方式)】因无法核实真实出处,未能及时与作者取得联系,或有版权异议的,请联系管理员,我们会立即处理! 部分文章是来自自研大数据AI进行生成,内容摘自(百度百科,百度知道,头条百科,中国民法典,刑法,牛津词典,新华词典,汉语词典,国家院校,科普平台)等数据,内容仅供学习参考,不准确地方联系删除处理!;
工作时间:8:00-18:00
客服电话
电子邮件
beimuxi@protonmail.com
扫码二维码
获取最新动态
