一个企业的财务不能缺少管理,而财务内部控制又是财务管理中最重要的环节之一。
众所周知,不管是在哪个公司,财务一直都是重中之重。说得简单一点,财务日常工作中的做账、报税都不能出错;再往大了一点说,财务管理要确保企业财务资金的安全、保证财务数据的准确性,防止未知的财务风险的发生。(文末可抱走)
内部控制比内部管理更胜一筹。作为财务部里的老会计,我虽然没有100%背会内部控制制度,但也是事事遵循,不敢有一点错误。
企业财务内部管理控制的几个最主要方面就包括:现金存款的管理、应收账款的内部管理、存货的管理、固定资产的管理、采购及应付账款的管理等等。
今天我就跟大家分享一套财务内部控制办法,各位可以学习借鉴一下,希望能帮到大家~
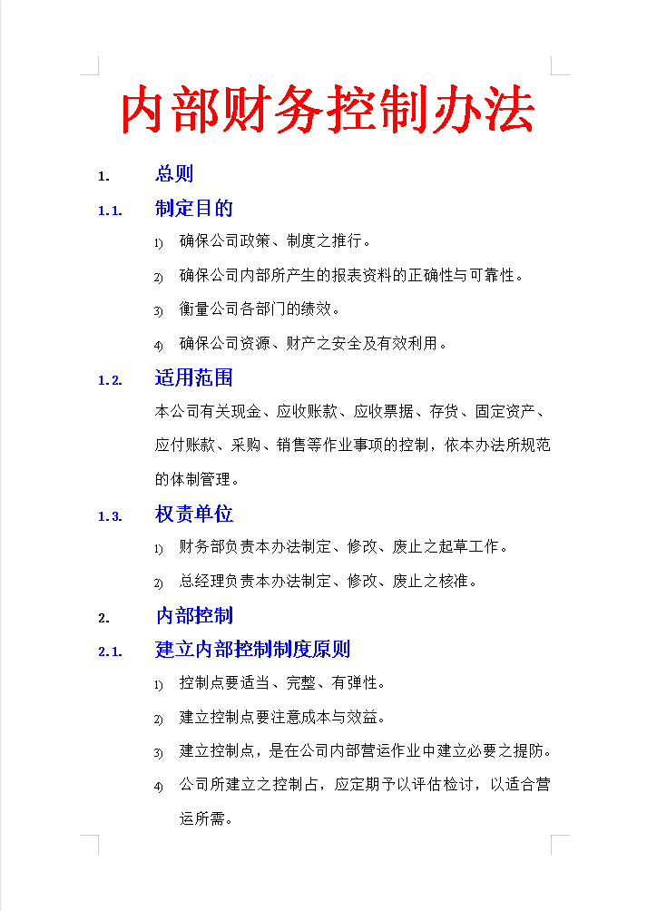
制定的目的、适用范围、权责单位
建立内部控制制度的原则
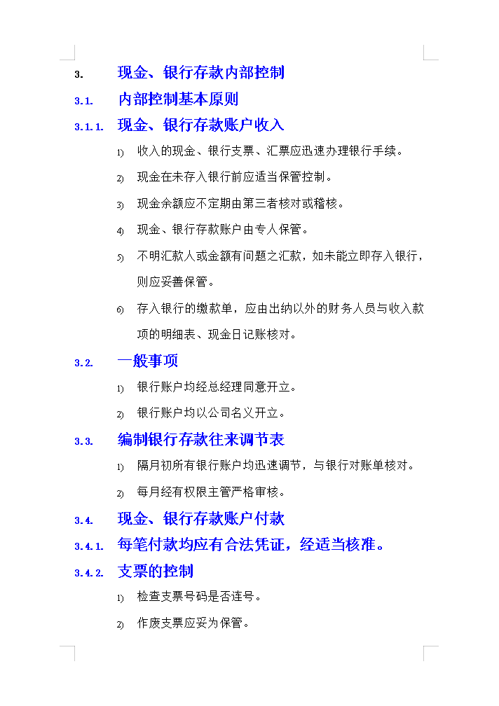
包括手续的办理、财务金额的核对
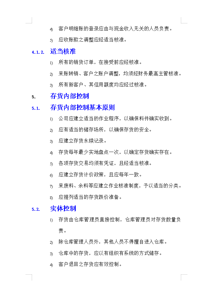
存货内部控制的基本原则、实体控制的方法、会计控制的要求
什么是会计控制?
1)建立完善的存货会计制度,正确记存货、计算成本及评估存货价值。2)废料、过期存货及不能使用的存货应作最妥善处理并应经授权主管核准。3)储存在外协厂的存货,应定期经保管公司主管之确认。4)存货总账及明细应依存货种类及储放地点设置。5)存货应有专人定期检查:
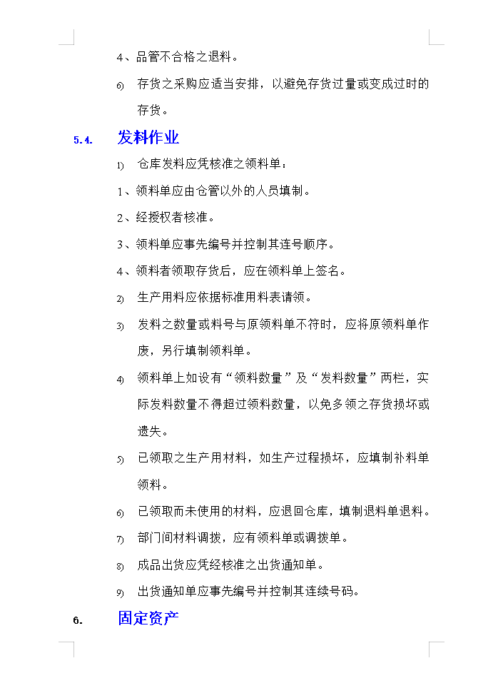
发料作业
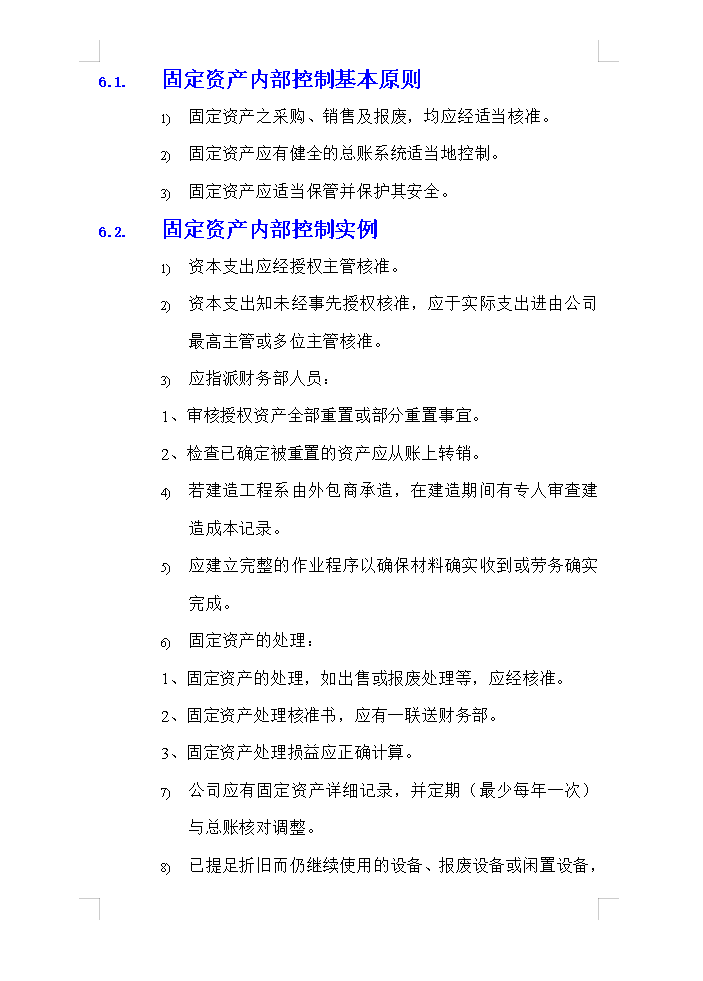
固定资产内部控制的基本原则、
1)应建立书面作业程序,界定授权何人或何部门负责公司各项采购及其采购权限。
2)采购部门应独立作业,采购职能应与会计、出货及验收作业分离。
......
篇幅有限,财务内部控制办法就到这里了,有完整的,希望能帮到各位。
版权声明:我们致力于保护作者版权,注重分享,被刊用文章【会计内部控制的原则(发现一35岁女会计)】因无法核实真实出处,未能及时与作者取得联系,或有版权异议的,请联系管理员,我们会立即处理! 部分文章是来自自研大数据AI进行生成,内容摘自(百度百科,百度知道,头条百科,中国民法典,刑法,牛津词典,新华词典,汉语词典,国家院校,科普平台)等数据,内容仅供学习参考,不准确地方联系删除处理!;
工作时间:8:00-18:00
客服电话
电子邮件
beimuxi@protonmail.com
扫码二维码
获取最新动态
