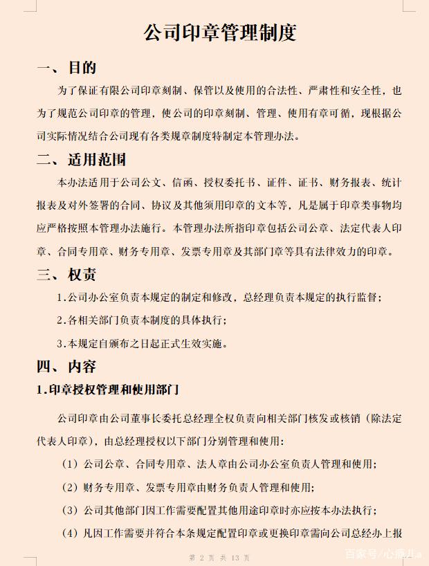
其实对于公司印章,什么时候需要刻制?好多人都不知道。
一般情况下,新公司成立时,我们都需要刻制全套印章,分别是:公章、合同章、发票章、财务章、法人章。
它们都有相应的法律效力。如果保管不善,被别有用心的人利用,企业可能会造成巨大损失。
所以在这里就不得不提印章管理制度,今天带着大家一块看看印章管理制度。需要的收藏备用了~
公章
财务章
合同章
发票章
法人章
关于印章的内容,就先到这了。
会计的学习需要我们不断的学习新知识,沉淀旧技能,熟练技能,才能不断的进步提升自己,更多会计新知识,可以关注我,每天学习不迷路!
坚持是什么?坚持是通往成功的必经之路。
版权声明:我们致力于保护作者版权,注重分享,被刊用文章【公章管理制度(公司印章的作用)】因无法核实真实出处,未能及时与作者取得联系,或有版权异议的,请联系管理员,我们会立即处理! 部分文章是来自自研大数据AI进行生成,内容摘自(百度百科,百度知道,头条百科,中国民法典,刑法,牛津词典,新华词典,汉语词典,国家院校,科普平台)等数据,内容仅供学习参考,不准确地方联系删除处理!;
工作时间:8:00-18:00
客服电话
电子邮件
beimuxi@protonmail.com
扫码二维码
获取最新动态
