秒懂增值税的会计处理,思维导图记忆,财务会计收藏备用!
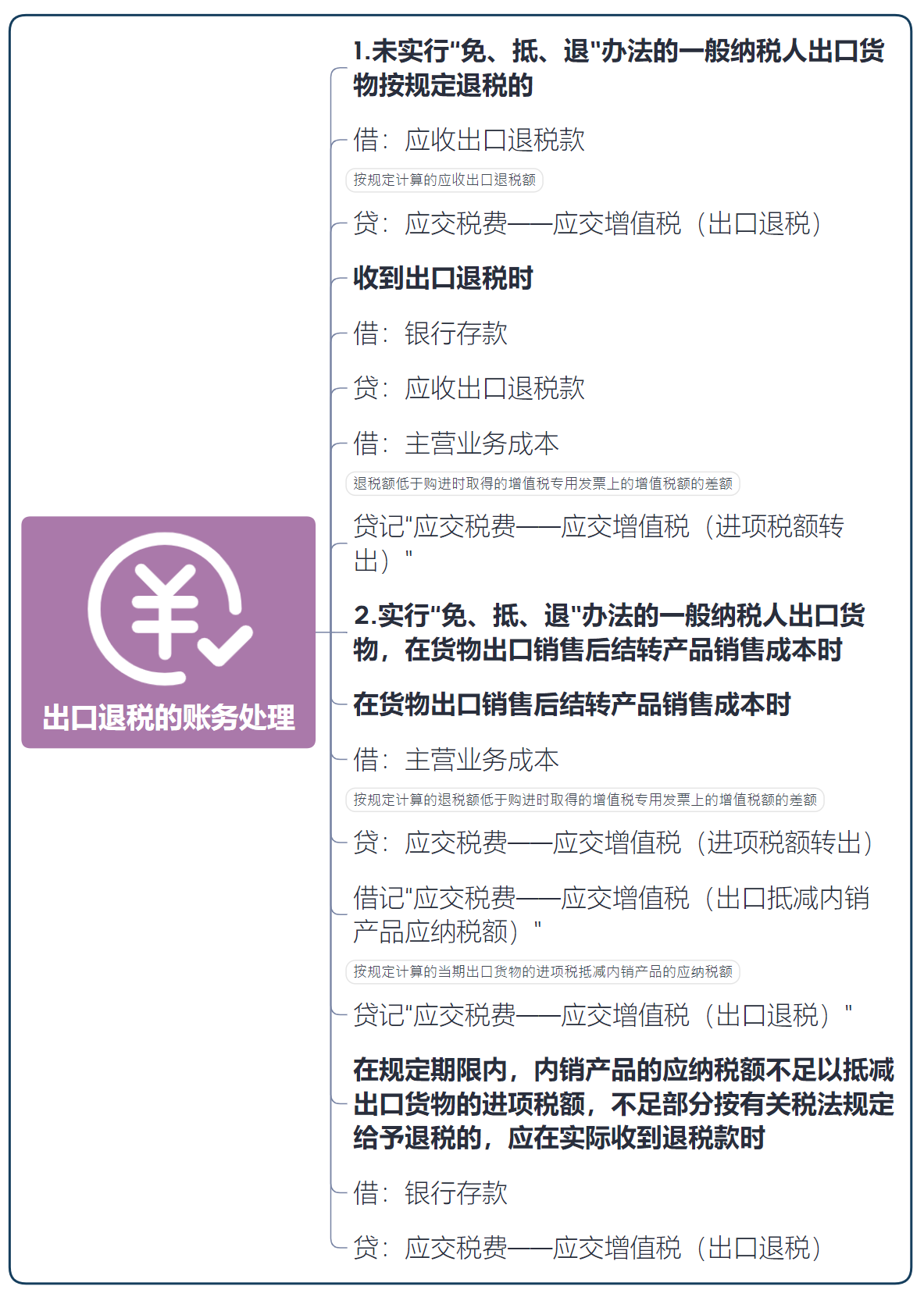
说到增值税的会计处理,小规模纳税人涉及的增值税会计处理是比较简单的。一般纳税人涉及到的增值税处理比较麻烦,比如留抵退税、加计递减、视同销售以及出口退税等等这些账务处理,对于新手会计而言可能不是很熟悉,今天在网上看到有关增值税的会计处理思维导图,涉及的会计科目明细及账务处理都是很全面的,今天也在这里跟大家分享一下吧!
思维导图来源:思维导图学税法
上述有关一般纳税人和小规模纳税人增值税的账务处理就先到这里了!新手会计对于增值税的处理不明白的,上述的内容收藏备用吧。
版权声明:我们致力于保护作者版权,注重分享,被刊用文章【增值税缴纳会计分录(秒懂增值税的会计处理)】因无法核实真实出处,未能及时与作者取得联系,或有版权异议的,请联系管理员,我们会立即处理! 部分文章是来自自研大数据AI进行生成,内容摘自(百度百科,百度知道,头条百科,中国民法典,刑法,牛津词典,新华词典,汉语词典,国家院校,科普平台)等数据,内容仅供学习参考,不准确地方联系删除处理!;
工作时间:8:00-18:00
客服电话
电子邮件
beimuxi@protonmail.com
扫码二维码
获取最新动态
