22年一建报名时间敲定了,将在9月份进行,距离11月份考试,备考时间也仅剩下短暂的87天。
案例不过全都白做,别把时间都用在背教材上了,如何提升实务案例题的分值,才是拿下一建的关键。
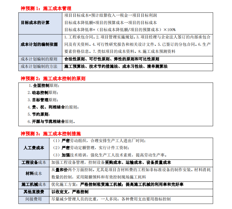
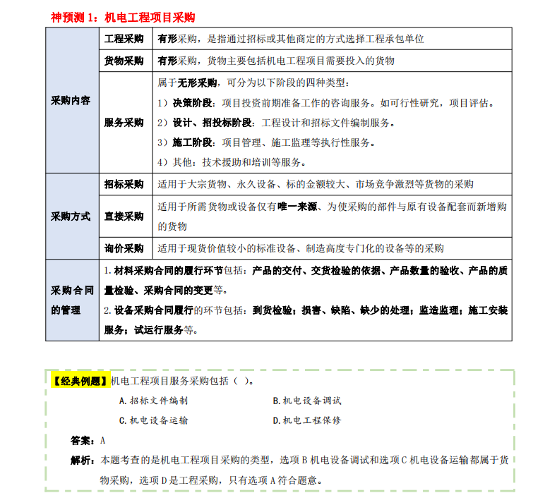
当之无愧的机电之王!一建机电把唐琼的73页考点吃透,案例躺着过,新教材变动+核心考点总结+真题模拟,狠抓重难点,21天带你轻松拿下。
重点案例知识点拆解,划分21个考点板块,73页考点+真题,一天吃透一个考点,21天全盘拿下,知识点描述言简意赅,精准拿捏案例答题得分点,掌握即考过。
在仅有的87天复习时间里,实务案例是提分的关键,73页考点总结+真题,边记边练,效率翻倍。
版权声明:我们致力于保护作者版权,注重分享,被刊用文章【建筑施工组织设计案例(当之无愧的机电之王)】因无法核实真实出处,未能及时与作者取得联系,或有版权异议的,请联系管理员,我们会立即处理! 部分文章是来自自研大数据AI进行生成,内容摘自(百度百科,百度知道,头条百科,中国民法典,刑法,牛津词典,新华词典,汉语词典,国家院校,科普平台)等数据,内容仅供学习参考,不准确地方联系删除处理!;
工作时间:8:00-18:00
客服电话
电子邮件
beimuxi@protonmail.com
扫码二维码
获取最新动态
