距离初级会计报名越来越近了,刚开始备考抓不住要点,还不知道怎么开始,无从下手?
⏰2021年12月预计报名
⏰2021年12月底1月初预计新教材发售
⏰2022年5月初级会计考试
⏰2022年6月初级会计成绩查询
0基础现在开始备考,由于新版教材还没下来,现在是看笔记,比教材好用很多,里面都是常考知识点,不用自己汇总,是汇总好了的知识点,很简洁可代替教材,节省时间学习要点,90左右的考点覆盖,不用辛苦翻书,晚上休息前看几页,加强记忆有印象!
-
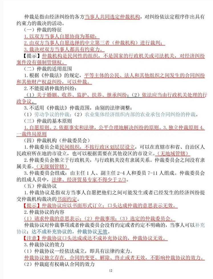
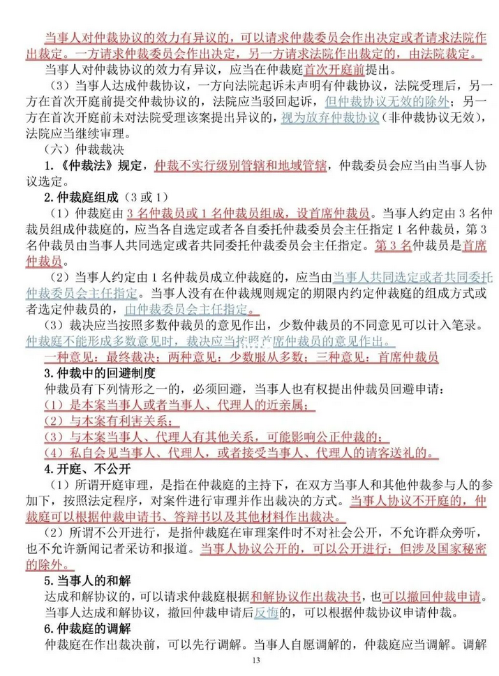
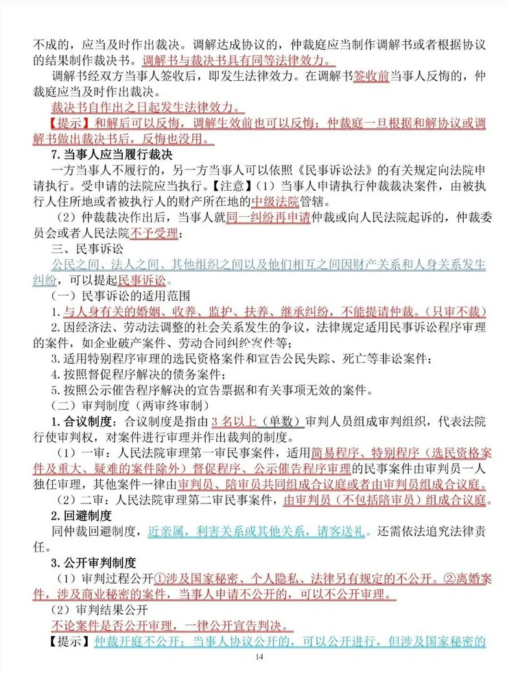
红色部分:超重点记忆内容
蓝色部分:次重点记忆内容
黑色部分:暂时记忆内容色
1️⃣历年常考知识点
2️⃣按照章节划分汇总
3️⃣表格对比归纳
4️⃣经典例题讲解
直接背重点不比啃几百页教材香吗
.
✅2022初级会计备考计划安排【考证趁早!考证趁早!考证趁早!】
⏰12月报名前:
1.先过基础教材内容,搞清章节内容及框。
2.了解考试形式、题型、通过标准。
⏰12月—次年3月:
1.进行基础阶段的学习,一轮复习最关键,必须打好基础,学习方法就是:坚持听网课搭配教材,记好笔记,听完课坚持做章节练习题,把高频错题记下来。
2.一轮复习后,把重点点摘出来再次复习。
.
⏰3月-4月中旬:
1.重点刷题,大量做练习,并把错题集搞懂!
2.再过一遍教材,对不熟悉的知识查漏补缺。
3.集中背诵经济法、实务等考点内容。
⏰4月中旬—5月中旬:
1.做押题、模拟题、巩固之前做的错题。
2.高强度背诵记忆,比如经济法法条汇总、实务分录汇总等。
.
零基础或基础薄弱的考生,刚开始备考初级会计,没有头绪的如何学的,可以直接把这份学霸重点笔记打出来背哦。
2022初级会计!直接背笔记!
三色学霸笔记,红色重点,蓝色次重点,黑色暂时记忆点,实用!
版权声明:我们致力于保护作者版权,注重分享,被刊用文章【会计自学(初级会计直接背笔记)】因无法核实真实出处,未能及时与作者取得联系,或有版权异议的,请联系管理员,我们会立即处理! 部分文章是来自自研大数据AI进行生成,内容摘自(百度百科,百度知道,头条百科,中国民法典,刑法,牛津词典,新华词典,汉语词典,国家院校,科普平台)等数据,内容仅供学习参考,不准确地方联系删除处理!;
工作时间:8:00-18:00
客服电话
电子邮件
beimuxi@protonmail.com
扫码二维码
获取最新动态
