2022年初级会计考试报名简章预计会在国庆假期来之前进行公布,一些没有会计基础报名初级会计资格职称证书的,提前复习是有必要的。特别是对于初级会计实务这个科目,没有充足的复习时间,考试通过率自然不会太高了。
2022年初级会计考点全汇总【39页思维导图+顺口溜】,希望可以为初级会计备考提供些帮助。
第二章资产相关的知识点
存货
固定资产
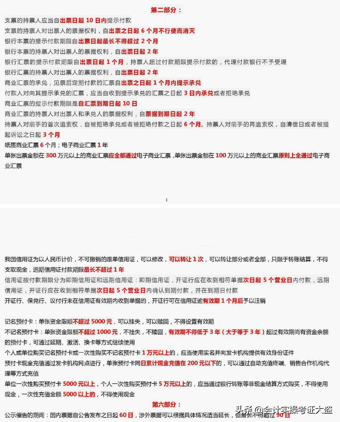
商业汇票
银行本票
无形资产
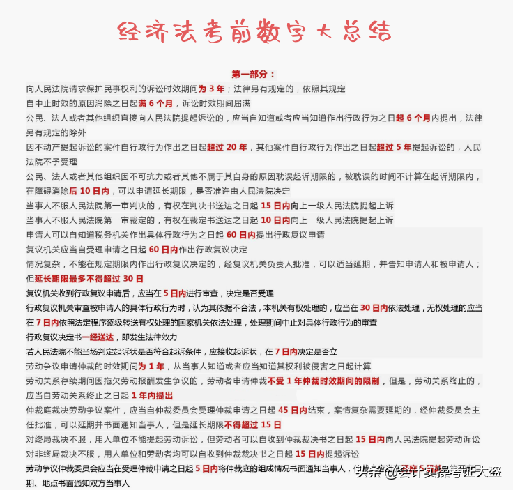
第三章负债相关的知识点
应交税费
……
看到这里,2022年初级会计考点全汇总39页思维导图+顺口溜的内容就到这里了。上述有关初级会计备考内容,可以分享哦,希望可以帮助大家复习初级会计考试知识点。
版权声明:我们致力于保护作者版权,注重分享,被刊用文章【会计顺口溜(2022年初级会计考点全汇总)】因无法核实真实出处,未能及时与作者取得联系,或有版权异议的,请联系管理员,我们会立即处理! 部分文章是来自自研大数据AI进行生成,内容摘自(百度百科,百度知道,头条百科,中国民法典,刑法,牛津词典,新华词典,汉语词典,国家院校,科普平台)等数据,内容仅供学习参考,不准确地方联系删除处理!;
工作时间:8:00-18:00
客服电话
电子邮件
beimuxi@protonmail.com
扫码二维码
获取最新动态
