都说会报税的会计比较吃香,但其实会做内账的会计,往往更受领导的器重,现在公司做内部账是很普遍的事情,对于内账与外账,我们财务人员可以不会做,但是一定要懂。
对于企业的内账而言,公司发生的每一笔业务、每一张原始凭证都要入账,只要公司发生的实际业务就要入账,那么我们该如何正确的区分内外账呢?
今天就给大家整理了一份内外账的区别以及公司内部账管理系统,感兴趣的朋友一起来看看吧。
公司运营情况表
成本费用明细表
公司挂靠运营情况
……好了,由于文章篇幅有限,在这里就不和大家全部展示出来了,希望对大家有帮助!
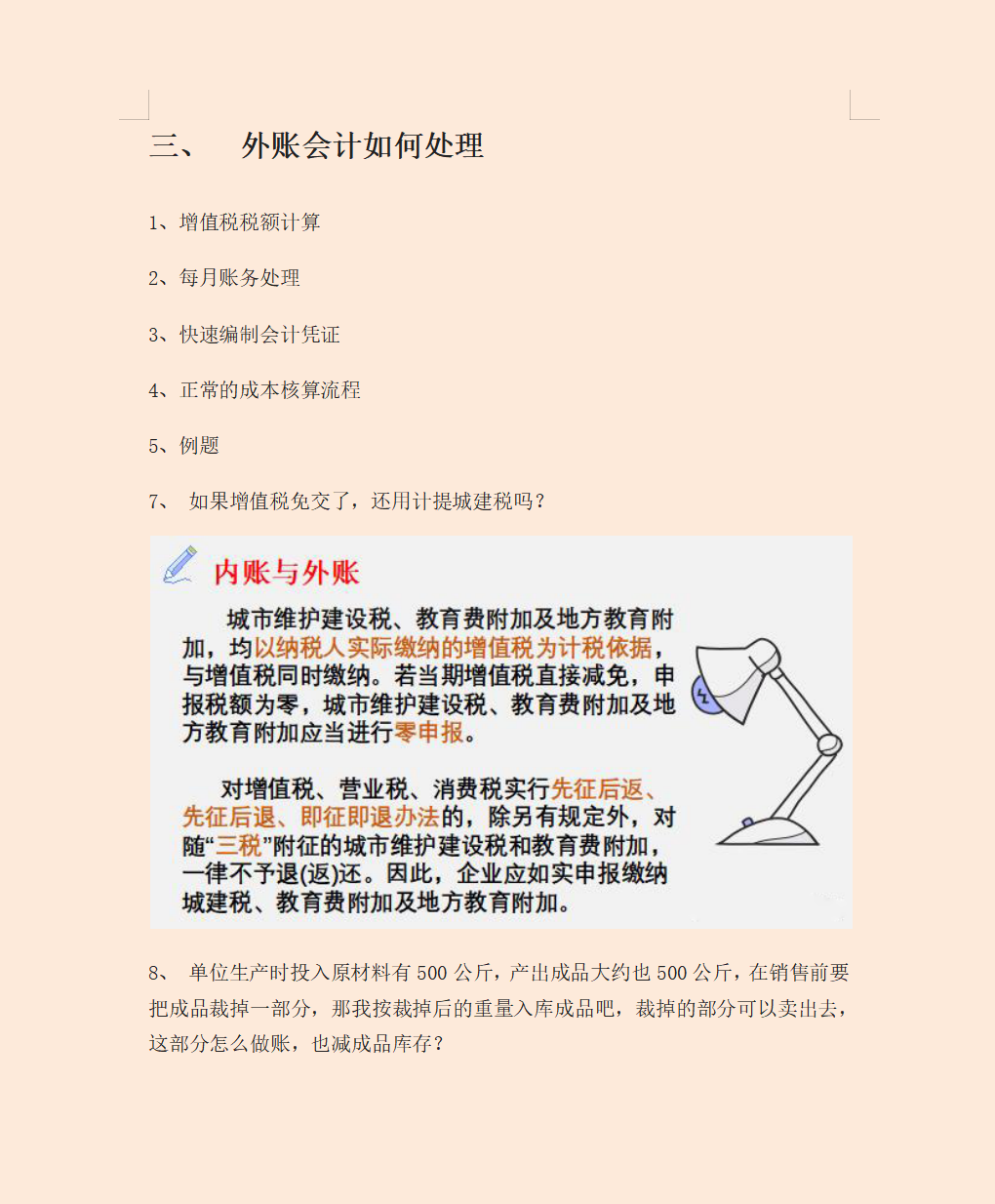
版权声明:我们致力于保护作者版权,注重分享,被刊用文章【内账会计的很危险吗(会计可以不做但不能不懂的内部账处理)】因无法核实真实出处,未能及时与作者取得联系,或有版权异议的,请联系管理员,我们会立即处理! 部分文章是来自自研大数据AI进行生成,内容摘自(百度百科,百度知道,头条百科,中国民法典,刑法,牛津词典,新华词典,汉语词典,国家院校,科普平台)等数据,内容仅供学习参考,不准确地方联系删除处理!;
工作时间:8:00-18:00
客服电话
电子邮件
beimuxi@protonmail.com
扫码二维码
获取最新动态
