关于签订《法律服务委托合同》的公告
竹海水韵第一届业主委员会 今天
各位业主:
业委会接到浙江省余杭区人民法院传票,公告业主后,进行了认真的讨论(关于竹海水韵第一届业主委员会收到浙江省余杭区人民法院传票一事的公告)决定聘请杭州六和律师事务所律师应诉,律师费用从小区经营性收入中开支,共计2万元,特此公告。(后附法律服务委托合同等文本,待杭州六合律师事务所盖章后正式生效)
附:1、法律服务委托合同全文
2、民事授权委托书
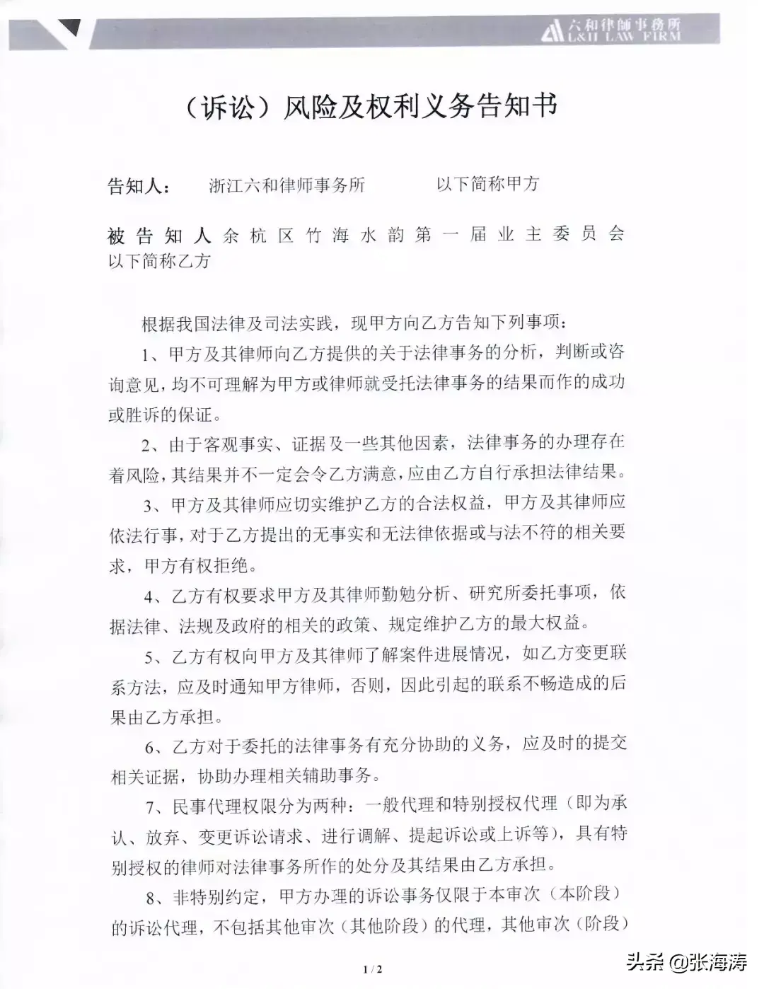
3、诉讼及权利义务告知书
4、律师办案质量监督卡
公开公正透明,是沟通的最好良方
张海涛认为:
安居则乐业,关于社区的思考和实践是多方面的,实践经验,制度建设必不可少,就身边的宜昌长江瑞景小区,民悦家园小区,问题至今仍待解决,看似复杂其实简单的问题,无不考验职能部门及基层的智慧和决心。高效、廉洁的来服务于民、取信于民,造福于民。
基层治理是社会治理体系中最基础的环节,与老百姓的日常生活息息相关。尝尽人生百味,方知人间冷暖。从街头巷尾到百姓人家,从衣食住行到治安物业,生活中那些看似鸡毛蒜皮的事情,却是人民群众最为关心的事。
正所谓群众利益无小事,基层治理水平高低,直接关系人民群众的物质和精神生活,直接影响人民群众的获得感。基层治理究竟存在哪些问题?如何解决这些问题提升人民群众获得感呢?
民生“小事”必须“大办”
民生是最大的政治,小区物业管理与每一位小区居民息息相关。要明确业主委员会的法律地位和组织性质,将其纳入基层社会治理体系,建立居委会、业委会、物业企业三方联动工作机制。对居民们比较关心的公共用房、公共收益等问题,要加强监督管理,建立公开信息平台。
区区小事关民生、利在长远,要以敬民之心,革烦苛之弊,施公平之策、守法规之底线,实事求是,溯本清源,小事管好、服务到位,也是功德一件。
(免责申明,文章内容系转载的,转载内容为原作者观点或资料整理而成,版权归原作者所有,内容为原作者观点,并不代表赞同其观点和对其真实性负责)。
你有什么物业闹心事及更多物业资讯与业委会资料及维权交流,关注后私信微信联系
邮箱:2191919@qq.com
版权声明:我们致力于保护作者版权,注重分享,被刊用文章【杭州六合律师事务所(业委会故事)】因无法核实真实出处,未能及时与作者取得联系,或有版权异议的,请联系管理员,我们会立即处理! 部分文章是来自自研大数据AI进行生成,内容摘自(百度百科,百度知道,头条百科,中国民法典,刑法,牛津词典,新华词典,汉语词典,国家院校,科普平台)等数据,内容仅供学习参考,不准确地方联系删除处理!;
工作时间:8:00-18:00
客服电话
电子邮件
beimuxi@protonmail.com
扫码二维码
获取最新动态
