生活中也会有先预存款后挑选商品的时候,所选择的商品的价格有可能高于预存款,也有可能低于预存款,这就引出了一个名词“多退少补”。如果一个企业所得税缴纳得多了,后期收到退款,会计该如何做账,若是个人所得税或者是个税手续费,或是国家对企业发放的稳定岗位补贴,这些又要如何做账。接下来的内容就让我们一起来看看吧!
企业所得税退款
个人所得税退款
免征部分中小微企业三项社会保险单位缴费
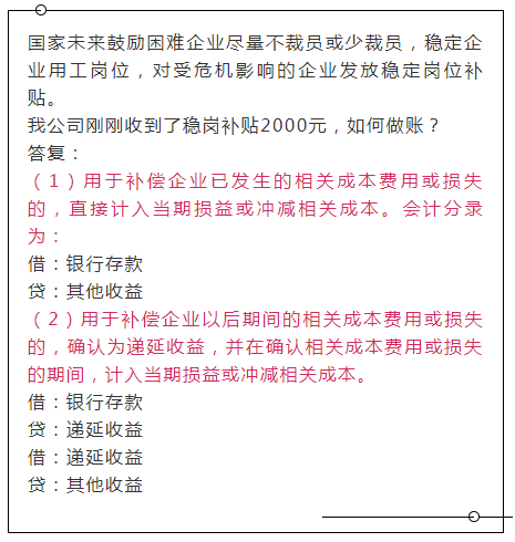
对企业发放的稳定岗位补贴
个税手续费
增值税增量留抵税额退税
增值税即征即退
【文末有惊喜!!!】
由于篇幅问题,今日的内容就到这里,希望小编的内容能给你带来帮助!
版权声明:我们致力于保护作者版权,注重分享,被刊用文章【增值税即征即退会计处理(多退少补)】因无法核实真实出处,未能及时与作者取得联系,或有版权异议的,请联系管理员,我们会立即处理! 部分文章是来自自研大数据AI进行生成,内容摘自(百度百科,百度知道,头条百科,中国民法典,刑法,牛津词典,新华词典,汉语词典,国家院校,科普平台)等数据,内容仅供学习参考,不准确地方联系删除处理!;
工作时间:8:00-18:00
客服电话
电子邮件
beimuxi@protonmail.com
扫码二维码
获取最新动态
