最近一段时期,继商誉减值引发业绩“爆雷”潮之后,以康得新和康美药业为代表的恶性财务造假给投资者造成惨重损失,引起舆论一片哗然。我国上市公司的财务造假为何屡禁不止,愈演愈烈?如何有效遏制上市公司的财务造假势头?对此,黄世忠教授撰写了“上市公司财务造假的八因八策”一文,从经济周期下行、治理机制失效、成本收益失衡、准则导向偏差、委托制度僵化、审计范围受限、规模扩张过快、查弊防弊不力等八个方面,分析了我国上市公司财务造假屡禁不止、愈演愈烈的深层次原因,并从标本兼治的角度,提出修改量刑标准、加大经济处罚、完善公司治理、平衡准则导向、改革委托制度、扩大审计权限、淡化规模标准、强化舞弊识别等八项对策建议。本文为作者主持的全国文化名家暨“四个一批”人才科研课题“财务舞弊识别与防范研究”的阶段性成果,批准文号:中宣干字[2018]86号。
上市公司财务造假的八因八策
厦门国家会计学院 院长 黄世忠国内外财务舞弊史告诉我们,只要经济利益诱惑足够大,监管等制度安排又有机可乘,就会有上市公司不惜以身试法,力图通过财务造假博取不当得利。从英国的蓝海泡沫事件,到安然财务丑闻,再到银广厦舞弊,直至最近的康得新和康美药业恶性造假,都雄辩地说明造假与反造假的博弈周而复始,生生不息。上市公司财务造假见怪不怪,怪的是我国上市公司的财务造假不仅屡禁不止,而且愈演愈烈,怪的是我国上市公司的造假规模不断刷新纪录,造假手段之恶劣不断改变我们对邪恶的认知。康得新和康美药业的财务造假案,使臭名昭著的安然和世界通信相形见绌。康得新近乎疯狂的财务造假,令安然通过错综复杂的交易设计显得多余,康美药业恬不知耻的“会计差错”更正,让世界通信利用没有技术含量的手法作假(黄世忠等,2003)找到了一丝慰藉。
康得新账上122亿元银行存款被北京银行告知余额属实但可用资金为零,这实际上是告诉投资者:“存款不是存款,存款还是存款”,这与“我们不是我们,我们还是我们”一样令人费解,康得新与北京银行签订的银行存款合同,与某著名演员“合同不是合同,合同还是合同”如出一辙。更为恶劣的是,康得新在2015至2018年期间,通过子虚乌有的业务,凭空虚增了119.21亿元利润总额,占其对外披露利润总额的165.55 %,如表1所示。
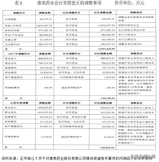
如果说康得新的财务造假堪称简单粗暴,那么康美药业的财务造假可谓恬不知耻。2019年4月30日,康美药业发布了所谓的“前期会计差错更正”,如表2所示。货币资金由原来的341.51亿元,调减为42.07亿元,“差错”金额高达299.44亿元!这项近300亿元银行存款的“会计差错”,如果不是空前绝后,就一定是史无前例。与此项“会计差错”一并更正的是5个资产负债表项目和6项利润表项目,仅2017年就调减了88.98亿元的营业收入,占当年营业收入总额的50.62%,调减税后利润19.51亿元,占当年税后利润总额的90.99%。
针对这项金额如此之大,涉及项目如此复杂,业绩影响如此严重,跨越如此之多年度的“会计差错”,康美药业的董事长居然大言不愧地声明:这不是财务造假,只是财务差错。如果这种蓄意的“差错”不是舞弊,世界上还有舞弊可言吗?以会计差错这种低劣的遮羞布掩盖财务造假的托辞,连没有会计背景的投资者都不相信,唯独本应扮演资本市场“守门人”的正中珠江会计师事务所竟然相信了,且在监管部门和公众一片质疑声中未对康美药业的“会计差错”说法提出异议。正中珠江不仅没有撤回过去出具的不当审计报告,指出康美药业的财务报告因造假而不可信,反而在众目睽睽之下附和康美药业的说法。正中珠江在康美药业财务造假丑闻曝光后,应对失当,令人汗颜,折射出的是其缺乏对专业的敬畏,暴露出的是其独立性的缺失。正中珠江颇有名气,其专业水平不至于如此低劣,比较合理的解释是外部压力所致,甚至不排除相关银行通同康美药业舞弊的可能性。屈服于外界压力而丧失独立性和专业精神,固然是正中珠江的耻辱,但何尝不是会计职业界的悲哀。
以“两康”为代表的一系列财务造假案,已然成为资本市场的一大公害,涉及众多知名上市公司,牵连不少大型会计师事务所,严重侵犯了中小股东的正当权益,再次把上市公司的会计信息质量和会计师事务所的执业质量推向风口浪尖,迫使我们苦苦反思财务造假的深层次原因,寻找遏制财务造假的对策。
我国上市公司的财务造假不仅屡禁不止,而且呈愈演愈烈的趋势,背后的深层次原因值得深究,既要从外部寻找原因,也要从内部探究缘由。笔者认为,造成我国上市公司财务造假愈演愈烈的原因可以归纳为以下八个方面,这八个方面既有制度安排不合理的成分,也有会计审计不完善的诱因,它们之间相互作用,产生叠加影响。
1. 经济周期下行,财务造假水落石出
近年来,由于产能过剩、库存积压、杠杆高企、成本攀升,我国告别了高速增长的经济周期,开始步入了新的经济周期。新经济周期具有增速放缓,下行压力加大等特点。作为市场化程度最高的经济主体,上市公司首先感受到经济下行传导出的巨大压力。从财务造假的角度看,这种压力主要表现在三个方面。一是掩盖财务造假的难度加大,诚如巴菲特所言,只有退潮时才能看清谁在裸泳。按照复式簿记的原理,财务造假在经济上行周期易于掩盖,在经济下行周期则容易暴露,犹如苏轼在《后赤壁赋》所形容的,“江流有声,断崖千尺,山高月小,水落石出”。图1展示了2007至2016年被中国证监会处罚的财务造假上市公司数,从中可以看出,财务造假案件数随着经济周期的下行而增加。必须说明的是,由于从实施舞弊到被发现舞弊通常有3至5年的滞后期,因此,图1暂时未将2017和2018年的数据考虑在内,随着经济下行压力加大,不排除2017至2019年期间财务造假案件有大幅增加的可能。
二是保壳和再融资压力增大,财务造假的动机更加强烈。经济越低迷,经营业绩越差强人意,但上市门槛和再融资条件却一成不变。尽管经常被诟病,但证券监管部门还是墨守成规,极少在经济下行周期降低上市门槛和再融资标准,结果导致一些对经济周期比较敏感的上市公司不得不诉诸于财务造假,以勉强维持上市资格,或争取到再融资资格。
三是转型升级压力剧增,迫使一些上市公司走上财务造假不归路。近年来,信息技术加速迭代,商业模式创新日新月异,产品生命周期不断缩短。外部环境的巨变,竞争格局的颠覆,使传统行业的上市公司面临着巨大的转型升级压力,一些转型升级受阻或失败的上市公司铤而走险,借助财务造假,期望熬过阵痛期。2007至2018年6月87家上市公司财务舞弊样本的行业分布表明,制造业和农林牧渔业高达62家,占舞弊样本的71.26%(黄世忠等,2019),这两个行业既是转型升级最艰难的行业,也是财务造假频发的重灾区。此外,一些上市公司为了转型升级,不惜代价收购兼并,形成巨额商誉,加上通过对赌协议做出业绩承诺,或通过股权质押融资,最终诱发了业绩“爆雷”潮和财务造假潮。
2. 治理机制失效,财务造假畅通无阻
高质量的会计信息有赖于健全的公司治理机制保驾护航。国内外的大量研究表明,财务造假与不健全的公司治理机制如影随形,相伴而生,凡是发生财务造假的上市公司,其治理机制一定存在重大缺陷。上市公司财务造假屡禁不止且愈演愈烈,说明我国公司治理机制仍存在着诸多不容忽视的缺陷。笔者认为,权力结构、权力分配、权力制衡、利益协调是公司治理的基本要义,只要这四个方面的治理机制失效,财务造假必定大行其道,畅通无阻。
在权力结构和权力分配方面,确保会计信息质量[1]的权力主体和责任主体是上市公司的董事会和管理层,监事会对会计信息质量享有监督权力并承担监督不力的责任。这种对会计信息质量的权力划分和责任归属貌似合理,其实不然,因为权力结构有显性与隐性之分,在我国上市公司中,普遍存在着隐性权力大于显性权力的现象。证监会披露的大量行政处罚和禁入公告显示,实际控制人通过操控董事会、管理层和监事会,往往是上市公司财务造假的主要策划者、受益人和责任人,“真正有犯罪动机的只有企业实际控制人”(胡文强,2019)。实际控制人对会计信息质量握有实质性的权力,但却不承当相应的责任,董事会和管理层尽管只拥有形式上的权力,其成员通常也不是财务造假的主要受益者,却要承担造假的主体责任。这种权力与责任不匹配、回报与风险不对称的制度安排,无疑是滋生财务造假的温床。
在权力制衡和利益协调方面,董事会扮演着确保管理层提供真实可靠会计信息的制衡角色,监事会则扮演着对董事会和管理层进行制衡的角色,但这种制衡关系具有形式重于实质的浓厚色彩,柔性成分多于刚性成分。董事会一般通过其下属的审计委员会对管理层提供的财务报告进行质量监督,但审计委员会由于规模较少(通常3-5人),且非执行董事居多,加上会计专业性极高,监督往往流于形式。从理论上讲,审计委员会在评价管理层提供的会计信息是否真实、可靠和完整时,可以利用外部审计和内部审计的工作,以弥补其资源和能力不足,但如果过度依赖外部审计和内部审计的工作,审计委员会就会逐渐失去其独立存在的价值。此外,财务造假打破了上市公司利益格局的均衡,使实际控制人为了自己的私利而侵害中小股东和债权人的合法权益。董事会、监事会和管理层如何有效防止实际控制人利用财务造假或其他方式攫取私利而侵犯中小股东和债权人的利益,是公司治理实践中的一个棘手问题,因为不少上市公司的董事会、监事会和管理层,在很多情况下是听命于实际控制人的,真正独立于实际控制人的寥寥无几。上市公司财务造假频发,在很大程度上说明我国从西方借鉴来的公司治理制度形似而神不至,本应有助于防止实际控制人攫取上市公司和其他攸关方利益的检查和制衡机制(其中包括独立董事制度)并没有取得预期的效果。
3. 成本收益失衡,财务造假前赴后继
图2列示了2006至2018年的行政处罚决定和市场禁入增长情况。
从上图可以看出,上市公司、证券公司、投资机构、会计师事务等证券市场主体及其从业人员在过去12年内受到中国证监会行政处罚或被市场禁入呈快速上升态势,过去三年尤其明显。这一方面说明了中国证监会加大了监管力度,另一方面也说明了信息披露违法、市场操纵、内幕交易和中介机构违法违规行为屡禁不止、愈演愈烈。在监管力度不断加大的情况下,是什么原因驱使上市公司奋不顾身、前赴后继地从事财务造假?笔者认为,财务造假的成本收益不成比例,造假的预期收益远大于预期成本,已然成为上市公司财务造假的永动机。
我国证券市场投机炒作氛围浓厚,市盈率高企,虚增利润的财富乘数效应巨大,财务造假一本万利。上市公司的财务造假,其预期收益可用下列公式表示:EBFF = FNI×PER- Tax,其中EBFF表示财务造假预期收益(Expected Benefit of Financial Fraud),FNI表示虚构的税后利润(Fictitious Net Income),PER表示市盈率(Price Earnings Ratio),Tax表示因虚构净收益而增加的税收支出,包括流转税和所得税。假设一家市盈率为30倍的KK公司,通过虚构5亿元的销售业务虚增了5000万元的税后利润,并因此增加了9750万元的税收支出(包括8500万元无法抵扣的增值税和1250万元的所得税),其财务造假的预期收益可高达14.025亿元,5000万元虚假利润给上市公司带来的财富乘数效应高达28.05倍。
上市公司的财务造假,其预期成本的计算公式为:ECFF= P1×P2,其中ECFF表示财务造假的预期成本(Expected Cost of Financial Fraud), P1表示财务造假被发现后可能遭受的顶格处罚(Penalty),P2表示财务造假被发现的概率(Probability)。假设KK公司预期财务造假被发现的概率为1,并被顶格处罚,则其财务造假的预期成本只有60万元,因为按照《证券法》的规定,对上市公司财务造假最大的处罚金额就是60万元。康得新虚增199亿元的利润,竟然只被处以60万元的罚款,这种不痛不痒的处罚,焉有不助长造假气焰之理。
我国对财务造假的处罚规定失当,不仅体现在对上市公司的经济处罚力度太小,还体现在以下三个方面:一是刑事责任追究不力,以罚代刑的现象十分突出;二是处罚主体错位,将上市公司而不是实际控制人作为处罚主体,造成本来就因财务造假遭受重大损失的中小股东受到二次伤害;三是主次颠倒,对会计师事务所的经济处罚重于上市公司,如表3所示。从表3可以看出,中国证监会在这16起行政处罚决定中,除了没收会计师事务所1705万元的业务收入外,还处以4685万元的罚款,是对这16家上市公司罚款960万元的4.88倍。这些会计师事务所被处罚,主要是因为审计执业存在疏漏之处,并非与上市公司串通舞弊,退一步说,即使是串通舞弊,充其量也只是从犯,而不是主犯,对从犯的处罚重于主犯,这样的法律逻辑真是匪夷所思,荒唐透顶!
4. 准则导向偏差,财务造假有机可乘
历史经验表明,在金融危机和财务丑闻爆发后进行的重大改革,往往矫枉过正,会计准则的改革也不例外。2001至2003年期间发生的安然和世界通信等财务造假案,不仅改变会计审计的发展进程,而且导致会计准则的导向发生嬗变,美国财务会计准则委员会(FASB)热衷的规则导向,逐步被国际会计准则理事会(IASB)所推崇的原则导向所取代。从2007年期,我国的会计准则开始与国际财务报告准则(IFRS)实现动态的实质性趋同,上市公司采用的“企业会计准则”变得越来越原则导向,围绕“企业会计准则”发布的解释公告和应用指南越来越少,会计处理的依据和审计工作的指引日益模糊。
与规则导向不同,原则导向需要会计人员和注册会计师更多地发挥专业判断,客观上为上市公司的财务造假提供了可乘之机,也弱化了注册会计师处理与上市公司会计分歧的博弈能力。此外,公允价值会计的大量运用,金融资产前瞻性减值模式的日益推广,新收入准则的颁布实施,商誉的会计处理由定期摊销改为减值测试,都使得会计变得越来越像估计,上市公司在会计处理上随心所欲的估计判断时有发生,留下的审计轨迹越来越少,对注册会计师的专业素质和执业质量提出严峻挑战。简言之,准则制定日益原则导向化,会计处理日益估计化,加大了审计难度,为上市公司创造了更多的造假机会,助长了财务造假的嚣张气焰。舞弊三角论告诉我们,当动机、机会和辩解理由同时存在,财务造假一定会肆无忌惮。
5. 委托制度僵化,独立审计名不符实
独立性是注册会计师的灵魂,是确保审计质量的基石。国内外众多审计失败案例表明,很多财务造假之所以没有被曝光和揭露,并非注册会计师缺乏专业胜任能力,而是独立性缺失使然。绿大地和勤上光电等审计失败案例,都可以从独立性方面找到病根。独立性离不开职业道德的熏陶和职业素养的滋润,更离不开审计委托制度科学合理的顶层设计。安然丑闻和银广夏事件之后,国内外都在苦苦探索有助于提升独立性的审计委托制度,可惜无功而返,现行的审计委托制度虽然被广为诟病,但却依然故我,僵而不死,迄今还看不到丝毫的改革曙光。
在我国上市公司目前的审计委托制度下,独立董事虽可发表赞同或反对意见,但审计委托的决定权属于股东大会。审计委托方案通常由董事会或管理层提出,股东大会一般都会表决通过,鲜有另提委托方案的情形。可见,股东大会在审计委托方面的决定权流于形式,聘任会计师事务所的真正权力掌握在受实际控制人操控的董事会或管理层手上。必须说明的是,即使审计委托方案由董事会提出,但在选聘过程中,管理层一般都会深度介入,影响甚至左右着审计委托方案的形成和提出。管理层直接负责财务报告的编制和提供,没有获得管理层的首肯,会计师事务所难以顺利获聘,即使获聘,审计过程中必定会遇到管理层的巨大阻力甚至刁难。可见,在我国目前的公司治理环境下,上市公司的审计委托,实行的是实际控制人领导下的管理层负责制。
这种奇特的审计委托制度,造成管理层同时扮演着审计委托者和被审计对象的双重角色,由被审计者委托审计者的角色冲突,使会计师事务处于十分尴尬的境地,在生存重压下甚至可能滋生“拿人钱财,替人消灾”的心态。长此以往,独立审计将名不符实,防范财务造假的最后一道防线将彻底崩溃,荡然无存。
6. 审计范围受限,内外勾结逍遥法外
国内外的研究表明,操纵收入是上市公司财务造假的惯用手法。最近披露的康得新、康美药业和獐子岛等造假案,无一例外都涉及收入操纵。我们的研究显示,在2007至2018年6月的87个财务造假案例中,有57个案例涉及收入造假,占比高达66%(黄世忠等,2019)。收入造假可进一步区分为会计造假和交易造假两类。表4列示了上述87个财务造假案中上市公司采用的收入操纵具体手法。从表中可以算出,在103个收入操纵手法中,交易造假型的收入操纵手法占比高达75%,说明上市公司财务造假也在“转型升级”,由过去简单粗暴的会计造假,转向更具隐蔽性的交易造假。此外,从康得新和康美药业等造假案可以看出,交易造假型的收入操纵已经形成造假链条的闭环,上市公司与供应商、客户、银行等外部主体相互勾结,里应外合,物流、资金流和凭证流环环相扣,交互印证,以逃避监管部门的稽查和注册会计师的审计。
相关法律法规并没有赋予注册会计师“外调权”,对上市公司的审计范围经常受到限制。监管部门之所以能够发现一些大案要案,并不是其审计水平高于注册会计师,关键在于他们拥有了注册会计师所没有的“外调权”,具有几乎不受限制的审计范围延伸权。就交易造假型的收入操纵而言,上市公司往往与其客户、供应商、隐性关联方和银行通同舞弊,由于注册会计师缺乏“外调权”,没有办法将审计范围延伸到这些协助造假的外部主体,往往导致审计失败。审计范围受限,使内外勾结的交易造型性舞弊案得以逍遥法外,助长了里应外合的财务造假。
7. 规模扩张过快,审计机构外强中干
做大做强是会计师事务所孜孜以求的目标。做大做强不仅可以扩大社会影响,提升品牌知名度,吸引更多优秀人才加盟,而且可以获取规模效应,细化内部专业分工,承接更多优质审计客户。与企业一样,做大做强既可依靠内涵发展,亦可借助外延并购,前一种方式稳扎稳打,风险虽小,但见效缓慢,后一种方式狂飙突进,风险虽大,但立竿见影。
过去十多年来,我国会计师事务所非常热衷于收购兼并这种外延式发展方式,规模扩张十分迅猛,事务所名号频繁更换。从表面上看,会计师事务所的并购似乎是自发的市场行为,但实质上是迎合监管偏好所致。行政主管部门在制定大型国有企业、金融机构和上市公司的审计委托制度时,往往设置很多显性或隐性规模门槛(人员人数和业务收入必须达标),明显偏好“大块头”,舍弃“小个儿”。会计师事务所为了获得各种各样的执业资格以争夺更多上市公司、国有企业和金融机构等优质客户,不可能按部就班走内涵式发展之路,收购兼并成了不二选择。会计师事务所过分注重外延式的合并,但合并后却疏于内部整合(如事务所文化整合、风险偏好整合、质量控制整合等),导致在同一品牌、同一名号下分灶吃饭,各自为政的现象十分突出。规模扩张过快,内部整合滞后,致使不少会计师事务所外强中干,大而不强,审计失败频发。笔者分析了中国证监会过去十年的行政处罚决定,发现被处罚的“大所”林立,但这些“大所”之所以被处罚,更多是被其失控的分所拖累,总所被处罚的概率明显小于分所。
8. 查弊防弊不力,审计效果事倍功半
审计期望差距是指审计服务产品(如审计报告)使用者对注册会计师职能的认知与注册会计师实际可以实现的职能间的差距(季丰,2014)。最大的审计期望差距是社会公众和监管部门认为注册会计师既有责任也有能力发现上市公司的财务造假,而审计准则虽然要求注册会计师充分关注财务造假引起的重大错报漏报,但明确说明注册会计师的审计并非为了发现财务造假。审计实务界和学术界多年来不断提醒社会公众和监管部门不要对注册会计师的审计期许过高,遗憾的是审计期望差距不仅没有缩小,而且呈扩大之势。客观地说,注册会计师在遏制上市公司财务造假方面已经做出巨大努力,也取得不俗成绩,但“限于为客户保密以及市场上一些潜在压力,注册会计师在审计工作中发现的大量舞弊和差错,外界不得而知”(季丰,2019)。笔者认为,面对审计期望差距日益扩大的局面,注册会计师一再为自己未能发现财务造假百般辩解,于事无补,并非上策。唯有正视查弊防弊手段落后、查弊防弊能力不足的问题,同时从审计程序和审计技术入手提升发现财务造假的能力和实效,才能逐步缩小审计期望差距。
或许是由于长期坚持审计不是为了发现财务造假的缘故,会计师事务所在查弊防弊方面进步缓慢,成效不足,审计效果事倍功半。主要体现以下四个方面。一是防范财务造假的追加程序有限,打勾打叉式(Check the Box)的审计程式降低了发现财务造假的几率;二是防范财务造假的资源配置不足,即使是大型会计师事务所也极少配备法务会计(Forensic Accounting)团队,注册会计师在反舞弊方面缺乏必要的专业支持;三是防范财务造假的技术手段落后,未能借助最新信息技术进步为查弊防弊工作赋能;四是防范财务造假的工作措施不力,未能充分利用国内外在财务舞弊模型研究方面取得的最新成果。
抑制上市公司财务造假,既要治标,更要治本。只有标本兼顾,双向发力,形成合力,才能从根本上铲除上市公司财务造假屡禁不止,愈演愈烈的土壤。以下提出四个治本和四个治标的对策建议,这八个对策的组合运用,可望产生叠加效应,有助于扭转上市公司会计信息质量日趋恶化的局面。
(一)治本方面的四大对策
在治本方面,当务之急是做好以下四个方面的改革。
1. 修改量刑标准,坚持严刑峻法
当道德不能约束上市公司的财务造假时,唯有严刑峻法,对造假者绳之以法,才能形成强大的震慑力。在这方面,外有萨班斯-奥克斯利法案(SOX)可供借鉴,内有酒驾入刑之良法提供启示。首先,建议借鉴SOX的做法,大幅提高财务造假者的刑期。安然事件曝光后,董事长Kenneth Lay因去世未被追究刑事责任,首席执行官Jeffery Skilling和首席财务官Andrew Fastow在2003年分别获刑24年和6年,世界通信董事长兼首席执行官Bernard Ebbers除被没收全部个人财产(超过5000万美元)外,在2005年被判处25徒刑,首席财务官Scott D. Sullivan被没收500万美元和一栋别墅,并处5年徒刑。其次,应区分上市公司财务造假的主犯和从犯,对于以实际控制人为代表的主犯,在量刑方面应当从严、从快、从重,对于从犯虽可从轻追责,但绝对不可放纵,而应当借鉴酒驾入刑的做法,凡是参与财务造假的都必须入刑,而不论财务造假是否造成严重的社会后果。再次,应严惩造假帮凶,斩断舞弊链条,对于协助上市公司财务造假的供应商、客户和金融机构等帮凶,也应当追究其法律责任。最后,对于注册会计师,除非有证据证明其与上市公司通同舞弊(在此情况下按从犯或帮凶惩处),否则应当采用禁入和罚款的方式进行处理,对于会计师事务所则应当秉承“重师轻所”的原则,切忌株连,伤及无辜。
2. 加大经济处罚,杜绝监管套利
上市公司财务造假,目的在于图利,但目前《证券法》对财务造假的60万元顶格处罚,不痛不痒,贻笑大方。为了扭转上市公司财务造假预期收益与预期成本严重失衡的局面,杜绝监管套利,建议按照下列方式进行经济处罚:
处罚金额=虚增利润×造假至被发现期间平均市盈率×实际控制人持股比例
值得说明的是,按上述方式确定的罚金,不应由上市公司支付,而应由实际控制人支付,以免造成实际控制人造假中小股东买单的局面。此外,这类罚金最好由第三方托管,主要用于赔偿财务造假给中小股东造成的经济损失。
鉴于绝大多数的财务造假不是通过审计和监管而是通过举报发现的,在加大经济处罚力度的同时,应当积极探索建立财务造假有偿举报制度,举报奖金优先从罚金中支付。
3. 完善治理机制,强化检查制衡
为了遏制上市公司的财务造假,确保会计信息真实可靠,可以从三个方面寻找完善公司治理机制的突破口。一是实行举证倒置制度,除非实际控制人有确凿证据证明其不是上市公司财务造假的主要责任人,否则就应当承担财务造假的主要法律责任和民事赔偿责任,唯有如此,才能从根本上改变实际控制人握有会计信息质量控制权却不担责的不合理权力结构安排。二是强化审计委员会防范财务造假的职能,可采取的措施包括:扩大审计委员会的规模(5-7人),为其配备专职助理人员;提升审计委员会的独立性,委员全部由独立非执行董事担任,且一半以上应具有会计审计背景;改变内部审计的管理体制,内部审计部门由审计委员会直接管辖,向审计委员会负责;完善外部审计的报告机制,注册会计师与管理层的所有审计沟通事项记录,均必须抄报审计委员会,注册会计师应就会计处理分歧、审计范围受限、财务造假行为,单独向审计委员会报告。三是建立防止实际控制人攫取上市公司利益的机制,董事会、监事会和管理层如果未能及时向监管部门报告实际控制人的侵权(如利益输送)和不法(如施加财务造假压力)行为,将被追究法律和民事责任
4. 平衡准则导向,压缩操纵空间
会计准则过度原则导向,为上市公司财务造假提供了巨大的操纵空间,但会计准则再回到规则导向也不现实,比较切实可行的做法是,在原则导向的基础上辅以更多的解释和指引。一是准则制定部门围绕容易被上市公司操纵的领域做出更多的解释,提供更多的指引:互联网等新经济新业态的收入确认;金融资产、固定资产、无形资产和商誉的减值计提;对非上市公司权益投资的公允价值计量;控制和重大影响的确定等。二是对需要大量估计和判断的会计处理强化披露力度,要求上市公司详细披露估计和判断的依据和证据,并由注册会计师和审计委员会对此发表专业意见。三是建立应急问题任务小组(EITF),由财政部门和证券监管部门牵头组织,吸纳业界和学界的专家学者参与,为注册会计师和上市公司存有分歧的重大紧急会计问题提供专家意见,弥补原则导向的不足。
(二)治标方面的四大对策
在治标方面,下列四个方面的改革刻不容缓,必须尽快启动。
1. 改革委托制度,确保审计独立
如前所述,上司公司落后僵化的审计委托制度,难以确保会计信息质量和审计工作质量。审计委托制度的改革,关键在于提高会计师事务所的独立性,目的是为了使独立审计名符其实。安然和银广夏财务丑闻后,学术界围绕审计委托制度的改革探索不断,富有创意的建议层出不穷,既有保险公司委托的提议,也有监管部门委托的建议。前者主张由上市公司向保险公司购买“财务报表险”,再由保险公司委托请会计师事务所对上市公司进行审计,以终结上市公司直接委托会计师事务所的做法(Ronen,2002),后者主张由证券监管部门或证券交易所统一向上市公司收取审计费用,再由它们直接聘请会计师事务所对上市公司进行审计(黄世忠,2003)。这两种做法对于提高注册会计师的独立性均可起到立竿见影的作用,但需要对现行审计委托制度进行伤筋动骨的再造,阻力较大,难以落地。另一种更具可操作性的渐进式改革是剥夺实际控制人和管理层的审计委托权力,改由全部由独立董事组成的审计委员负责会计师事务所的选聘和委托工作,其提出的审计委托方案提交股东大会表决时,代表实际控制人利益的大股东应放弃表决权。这种做法将审计委员会作为会计师事务所与被审计对象之间的“缓冲器”,有助于提升注册会计师的独立性,可为遏制上市公司的财务造假奠定更为扎实的制度基础。
2. 扩大审计权限,遏制交易造假
针对上市公司财务造假日益呈现内外勾结和舞弊链条闭环的趋势,立法和监管部门应尽量扩大注册会计师的审计权限,赋予其延伸审计的“外调权”。赋予注册会计师“外调权”,不仅可以更加有效地遏制交易造假型等收入操纵,也有利于抑制日益增多的金融机构协助上市公司虚构银行存款的恶劣行径。此外,财政主管部门和证券监管部门应当为注册会计师营造更好的审计环境,协调工商行政管理部门为注册会计师核查关联关系、主要客户和供应商等提供便利。赋予注册会计师“外调权”,难免会增加审计成本,甚至可能侵犯上市公司及其关系人的“隐私权”,但只要能够使投资者和债权人免受财务造假的祸害,付出再大的代价都是值得的。
3. 淡化规模标准,倡导质量优先
“唯大”不“唯质”的监管导向,助长了会计师事务所盲目扩张规模,在整合不力、管理松散的情况下极易引发审计失败。主管部门和监管部门在责成会计师事务所重视内部整合和加强质量控制的同时,应当改变监管导向,在制定上市公司审计资格、国有企业和金融机构审计委托政策时,尽可能淡化规模标准,倡导质量优先原则,以会计师事务所的执业质量记录作为主要标准,而不应继续强调人员数量和业务收入等传统标准。此外,建议注册会计师行业协会停止发布业务收入前100家会计师事务所信息,改为发布100强会计师事务所信息,综合考核执业质量、业务收入和人员数量等因素,并在评价体系中大幅提高执业质量所占的权重。注册会计师行业协会已经建立了比较健全的审计报备制度,要求会计师事务所报送审计调整表,审计调整是衡量执业质量的最重要依据之一。将审计调整与行政处罚的因素综合考虑,要评价会计师事务所的执业质量并非难事。
4. 强化舞弊识别,防止审计失败
提高注册会计师识别财务舞弊的能力,不仅有助于防止审计失败,从技术层面对上市公司的财务造假形成震慑,营造“不敢假”的氛围,也有助于缩小注册会计师与社会公众之间的审计期望差距。有条件的会计师事务所应当配备“法务会计”团队,为注册会计师提供反舞弊的专业支持。此外,大型会计师事务所还应当充分利用人工智能、区块链、云计算和大数据等信息技术进步的成果,与咨询机构、IT公司和专家学者通力合作,开发财务舞弊识别软件系统。笔者所在单位与厦门大学、天健咨询、东方富海、致同厦门和唯你网联合组建的中国财务舞弊研究中心,秉承产学研一体化的原则,经过两年多的不懈努力,开发出了以行业业务、财务税务、公司治理、内部控制和数字特征等五个维度为基础的“天健财判”舞弊识别系统,在识别上市公司和发债企业的财务报告异常、评价其财务可信度和财务健康度方面取得了重大突破,经过逐步完善,有望成为监管部门、金融机构、投行机构和会计师事务所抑制上市公司财务造假的利器。国内外类似反财务舞弊的系统和软件不在少数,会计师事务所应该以此为契机,借助信息技术的赋能,着力提升识别上市公司财务造假的能力。(完)
脚注:
[1] 《会计法》(2017年修订版)对会计信息质量的要求是真实、完整,《企业会计准则---基本准则》则把真实可靠、内容完整作为会计信息质量的要求。国际财务报告准则理事会2017年发布的最新概念框架,将相关性(Relevance)和如实表述(Faithful Representation)作为会计信息的主要质量特征。
主要参考文献:
1. 黄世忠、李树华、叶丰滢、张胜芳. 会计数字游戏:美国十大财务舞弊案例剖析[M]. 北京:中国财政经济出版社. 2003:22-63.
2. 黄世忠、叶钦华、徐珊. 上市公司财务舞弊特征分析---基于2007年至2018年6月期间的财务舞弊样本[J]. 财务与会计. 2019(10):24-28.
3. 正中珠江会计师事务所《关于对康美药业股份有限公司媒体报道有关事项的问询函》的专项说明.2019.5.29. www.kangmei.com.cn
4. 胡文强. 上司公司财务造假层出不穷: 真正有犯罪动机的只有实际控制人. 董事会杂志(微信公众号). 2019.6.15.
5. 季丰. 注册会计师不能承受之重---再议审计差距. 季丰的会计师驿站(微信公众号). 2014.2.21.
6. 季丰. 重读旧文:从“注册会计师不能承受之重”到“注册会计师无法治愈之伤”. 季丰的会计师驿站(微信公众号). 2019.7.15.
7.黄世忠. 收入操纵陷阱及其防范对策[J].中国注册会计师. 2004(1.2.3).
8. Joshua Ronen. Policy Reforms in the Aftermath of Accounting Scandals [J]. Journal of Accounting and Public Policy. 2002(21): 29-34.
「理个税」提供最新最专业个税资讯及筹划与综合管理服务。
版权声明:我们致力于保护作者版权,注重分享,被刊用文章【银广夏事件案例分析(上市公司财务造假的八因八策)】因无法核实真实出处,未能及时与作者取得联系,或有版权异议的,请联系管理员,我们会立即处理! 部分文章是来自自研大数据AI进行生成,内容摘自(百度百科,百度知道,头条百科,中国民法典,刑法,牛津词典,新华词典,汉语词典,国家院校,科普平台)等数据,内容仅供学习参考,不准确地方联系删除处理!;
工作时间:8:00-18:00
客服电话
电子邮件
beimuxi@protonmail.com
扫码二维码
获取最新动态
