首发 | 公众号「 吐逗保 」
(,,・∀・)ノ゛哈喽呀,我是逗逗酱~
这两天,有央企背景的老牌保险公司“招商仁和人寿”,继推出少儿重疾险「☞ 青云卫1号 」后;
又上线了一款很有意思的成人重疾险——「 疾走豹1号 」(产品条款“招商仁和乐动保重大疾病保险”)。
好家伙!看完产品之后,我只想说:
任何人不了解疾走豹1号,我都会很难过的好吗?
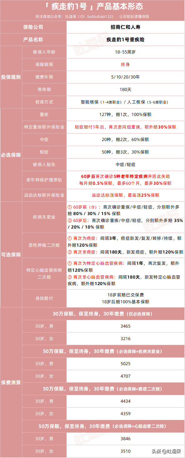
老规矩,我们直接看疾走豹1号长什么样:
(制图By吐逗保)
疾走豹1号的保障很丰富。
基础必选保障,共7个。
包括“重疾、中症、轻症、被保人豁免、特定重疾额外保险金、老年特疾护理津贴、以及运动达标额外保险金”。
不仅能满足大部分人的需求,而且非常有特色。
(1)必选保障
首先,疾走豹1号的重中轻症保障属于目前重疾险市场的平均水平,还算扎实。
· 重疾:保127种,赔1次,100%基本保额;
· 中症:保20种,最多赔2次,不分组无间隔期,每次60%基本保额;
· 轻症:保50种,最多赔3次,不分组无间隔期,每次30%基本保额。
常见高发轻中症覆盖的也全面:
(制图By吐逗保)
同时若被保人初次确诊轻症/中症,后续保费可以免交,但剩余保障依然有效。
比较有意思的是,疾走豹1号的重疾有一项创新责任“特定重疾额外保险金”,轻症导致的同类型重疾可额外赔。
· 如果先理赔了轻症,这之后的1年内,再首次确诊同组重疾,能多赔30%的保额!
举个栗子:
倒霉熊买了疾走豹1号,保额50万。
在40岁的时候,首次确诊轻度脑中风后遗症。
半年后病情恶化,轻度脑中风后遗症发展为严重脑中风后遗症。
那么倒霉熊一共可以获得:
15万(轻症保险金)+50万(重疾保险金)+15万(特定重疾额外保险金)=80万!
这个赔付力度,相当不错~
不过注意,仅针对9组相互之间有关联的轻症与重疾,分组如下:
对应的特定重疾也没有偷工减料,都是常见且高发的。
总之,很良心实用。
毕竟这些轻症会大大增加重疾赔付的概率。
通常保险公司,都会设置一定要求。
但疾走豹1号不仅没啥要求,而且赔付力度也不低,是真的贴合消费者的实际需求~
同时,疾走豹1号应对人口老龄化趋势,还自带了“老年特疾护理津贴”。
· 被保人60岁后,首次确诊5种老年特定疾病,并因此失能,需要长期护理,则每月赔付0.5%保额,最长60个月,最多累计赔30%保额。
相当于买50万保额,每月能赔2500元,最多额外赔15万。
5种老年特定疾病包括:
· 严重阿尔茨海默病
· 严重脑损伤
· 严重原发性帕金森病
· 严重运动神经元病
· 非阿尔茨海默病所致严重痴呆
这项责任,真的很实用。
毕竟这些老年疾病,都有着相同的、令人头疼的两种特性:
· 高发病率
· 高花费
而这个老年特疾护理津贴,可以提供给需要长期护理病人的家庭,更多经济上的支持。
此外,疾走豹1号的基础保障中,还有一大特色保障就是“运动达标后可增加保额”。
· 在前5个保单年度内,在任一保单年度内达到运动标准,则次年起,可额外增加5%保额,最多增加25%保额。
怪不得叫疾走豹...
这项保障责任在保险行业不算首创,但在重疾险里很少见。
之前测评过的“华贵一麦相橙定期寿险”也有类似的特色责任。
而且疾走豹1号的运动达标要求不算高。
任一保单年度内累计240日,且运动记录满足以下任一标准即可:
· 日步数达1万步;
· 或是日步数达7000步且活动卡路里达450千卡。
PS:日步数和获得卡路里以保司指定运动记录平台上的数据为准。
和一麦相橙定寿的要求差不多。
这种交互式保障,既能督促我们锻炼,又能提高保额,不要太合适!
达标了当然最好,没达标也没啥损失。
啥也不说了,尤其是刘畊宏女孩男孩们,赶紧冲~
(2)可选保障
当然,如果有的朋友想要更全面的保障,疾走豹1号也能满足我们。
它的可选保障很丰富,共4项:
· 疾病关爱金
· 恶性肿瘤二次赔
· 特定心脑血管疾病二次赔
· 身故或全残保险金
① 疾病关爱金
目前市面上大多数重疾险产品对于疾病关爱金一般都是限制在60岁前。
而疾走豹1号首创重中轻症终身额外赔:
· 60岁前:首次患重疾、中症、轻症,分别额外赔付80%、30%、15%基本保额。
· 60岁后:首次确诊重疾、中症、轻症,分别额外多赔35%、20%、10%基本保额。
不仅有60岁前额外赔付,60岁后也能额外赔。
相当于我们又额外买了一份终身重疾险,只不过60岁前后的赔付比例不同而已。
当然,如此给力的保障,附加的保费也不低。
如果你预算充足,想要高保额,可以考虑疾走豹1号附加疾病关爱金。
如果预算紧张,还是建议优先考虑60岁前家庭负担最重的阶段,不如选择「☞ 超级玛丽6号」或「☞ 达尔文6号」,整体性价比会更高。
② 癌症二次赔
疾走豹1号的癌症二次赔付保障中规中矩:
· 首次确诊重疾为癌症:间隔3年后,再次确诊癌症(新发/复发/转移/持续),再赔120%保额。
· 首次确诊重疾非癌症:间隔180天后,若确诊癌症,再赔120%保额。
PS:注意,癌症指得是恶性肿瘤-重度,具体定义查看条款。
不过疾走豹1号的癌症二次赔附加后,保费上浮较多,不太建议附加。
不如“无忧人生2022重疾险”附加癌症二次赔,来的划算。
③ 特定心脑血管疾病二次赔
疾走豹1号覆盖了10种最高发最常见的心脑血管疾病
(制图By吐逗保)
赔付规则和竞品的心血管疾病二次赔都差不离,稳扎稳打:
· 首次确诊10种特定心脑血管疾病:间隔期1年后,再次确诊同种特定心脑血管疾病,额外赔120%基本保额;
· 首次确诊10种特定心脑血管疾病之外的其他重疾:间隔期180天后,新发心脑血管疾病中的任一种,额外赔120%基本保额。
附加价格也挺便宜的,适合有抽烟酗酒习惯的男性或家族有心脑血管疾病史的朋友附加。
④ 身故或全残
疾走豹1号的身故/全残保障,也是自由可选的,不捆绑:
· 18岁前赔已交保费;
· 18岁后赔100%基本保额。
对于大部分人来说,在预算不多的情况下,还是要优先做高保额。
所以我们直接选择“无身故版本”投保即可。
如果你预算不足,但还想要身故保障,逗逗酱更建议单独配置一份“定期寿险”,性价比会更高。
对了,顺道提一嘴,疾走豹1号背后的保司,是百年老字号的——招商仁和人寿。
由招商局、中国移动、中国航信三大央企,联合多家企业组成;
注册资本65.99亿元人民币,总部设在深圳。
2020年及2021年的偿付能力风险评级均为A(优秀)。
无论从那方面看,招商仁和都可以算得上“大公司”水准。
总之,如果你看重大公司,想保终身、追求高赔付力度的话,可以选择“疾走豹1号”。
大品牌也有高性价比,仅买必选责任,只比达尔文6号/超级玛丽6号贵了一两百块钱。
虽然保费在一众新规产品中,算不上最优秀的。
但算上运动白赚保额之后,疾走豹1号绝对算得上是数一数二的存在。
而且除重中轻症外,还自带轻症导致的同类型重疾额外赔、老年特疾护理津贴,大大提高了赔付力度,超值~
可选保障也很丰富,能满足不同朋友的需求。
而且投保后,招商仁和人寿提供服务也都挺实用的:
对了,如果你买了疾走豹1号重疾险,最好搭配买“华贵一麦相橙定期寿险”,它俩的运动要求差不多。
搭配购买的话,运动达标1次,就可享两份保险保额增加,更划算!
此外,健康告知一定要逐字阅读,核对清楚情况,如果有任何疑问,直接找吐槽君,给你最专业的解答(微信搜索ID:tucaojun888)。
最后,我是逗逗酱,愿你我都能选到最适合自己的保险~
——————————
了解更多保险知识,解答更多保险疑问,欢迎关注公众号:吐逗保(搜索:“ 吐逗保 ”或“ tudoubao122 ”),让保险不那么枯燥!
版权声明:我们致力于保护作者版权,注重分享,被刊用文章【招商银行重大疾病保险(运动就能白赚保额的重疾)】因无法核实真实出处,未能及时与作者取得联系,或有版权异议的,请联系管理员,我们会立即处理! 部分文章是来自自研大数据AI进行生成,内容摘自(百度百科,百度知道,头条百科,中国民法典,刑法,牛津词典,新华词典,汉语词典,国家院校,科普平台)等数据,内容仅供学习参考,不准确地方联系删除处理!;
工作时间:8:00-18:00
客服电话
电子邮件
beimuxi@protonmail.com
扫码二维码
获取最新动态
