2021年起执行新准则,建筑施工项目财务核算全流程,附会计科目表
建筑施工企业的会计不好做,虽然薪资待遇都很不错,但是很辛苦。现在对于已经执行新准则的会计来说,在会计核算时要清楚新旧科目的转换,还有注意新调整以及新增的会计科目核算内容,除此之外,再加上建筑施工项目的成本核算比较复杂,会计人员更应该掌握相关科目的账务处理。
接下来整理了:新收入准则下建筑施工项目的财务核算全流程,在实际工作中处理有疑问的,可以参考看看!
文末可获取
1、新增了几个一级会计科目
2、原科目名称的变化
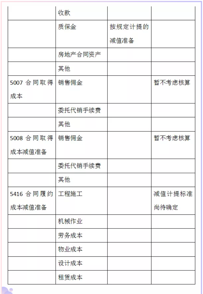
3、建筑施工项目涉及的会计科目实际应用和对应关系
4、建筑施工项目的账务新旧核算体系转换调整方案
……
……
2021年起执行新准则,建筑施工项目财务核算全流程,附会计科目表的内容就到这里了,在日常的会计核算中有疑问的,上述文章内容可以参考!
版权声明:我们致力于保护作者版权,注重分享,被刊用文章【施工企业会计(2021新准则下建筑施工项目财务核算方法)】因无法核实真实出处,未能及时与作者取得联系,或有版权异议的,请联系管理员,我们会立即处理! 部分文章是来自自研大数据AI进行生成,内容摘自(百度百科,百度知道,头条百科,中国民法典,刑法,牛津词典,新华词典,汉语词典,国家院校,科普平台)等数据,内容仅供学习参考,不准确地方联系删除处理!;
工作时间:8:00-18:00
客服电话
电子邮件
beimuxi@protonmail.com
扫码二维码
获取最新动态
