
背景概述
网络安全已经是关系国家安全的一个重要主权领域,“没有网络安全就没有国家安全,就没有经济社会稳定运行,广大人民群众利益也难以得到保障。”
我国近年来非常重视互联网、发展互联网、治理互联网,统筹协调涉及政治、经济、文化、社会、军事等领域信息化和网络安全重大问题,作出一系列重大决策,并且通过立法的手段颁布了多项网络安全领域的重要的法律法规。有力地推动我国的网信事业快速发展,并取得历史性成就。
2010颁布的《国家保密法》第二十三条规定,存储、处理国家秘密的计算机信息系统(以下简称涉密信息系统)按照涉密程度实行分级保护。
2016年颁布的《网络安全法》第二十一条明确了国家实行网络安全等级保护制度。网络运营者应当按照网络安全等级保护制度的要求,履行下列安全保护义务,保障网络免受干扰、破坏或者未经授权的访问,防止网络数据泄露或者被窃取、篡改。
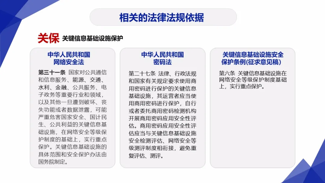
同时在《网络安全法》第三十一条中规定,国家对公共通信和信息服务、能源、交通、水利、金融、公共服务、电子政务等重要行业和领域,以及其他一旦遭到破坏、丧失功能或者数据泄露,可能严重危害国家安全、国计民生、公共利益的关键信息基础设施,在网络安全等级保护制度的基础上,实行重点保护。关键信息基础设施的具体范围和安全保护办法由国务院制定。
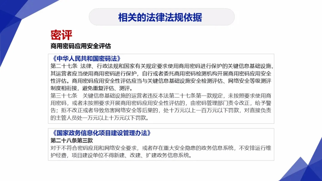
2019年颁布的《国家密码法》第二十七条也规定,法律、行政法规和国家有关规定要求使用商用密码进行保护的关键信息基础设施,其运营者应当使用商用密码进行保护,自行或者委托商用密码检测机构开展商用密码应用安全性评估。商用密码应用安全性评估应当与关键信息基础设施安全检测评估、网络安全等级测评制度相衔接,避免重复评估、测评。
《国家政务信息化项目建设管理办法》第二十八条第三款规定对于不符合密码应用和网络安全要求,或者存在重大安全隐患的政务信息系统,不安排运行维护经费,项目建设单位不得新建、改建、扩建政务信息系统。
网络安全保护工作当中的“3保1评”指的是:分保(涉密信息系统分级保护)、等保(网络安全等级保护)、关保(关健信息基础设施保护)以及密评(商用密码应用安全评估)。
分保(涉密信息系统分级保护)指涉密信息系统的建设使用单位根据分级保护管理办法和有关标准,对涉密信息系统分等级实施保护。
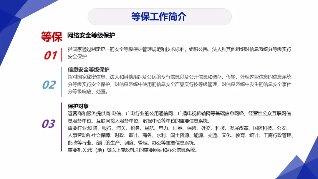
等保(网络安全等级保护)就是国家通过制定统一的安全等级保护管理规范和技术标准,组织公民、法人和其他组织对信息系统分等级实行安全保护。
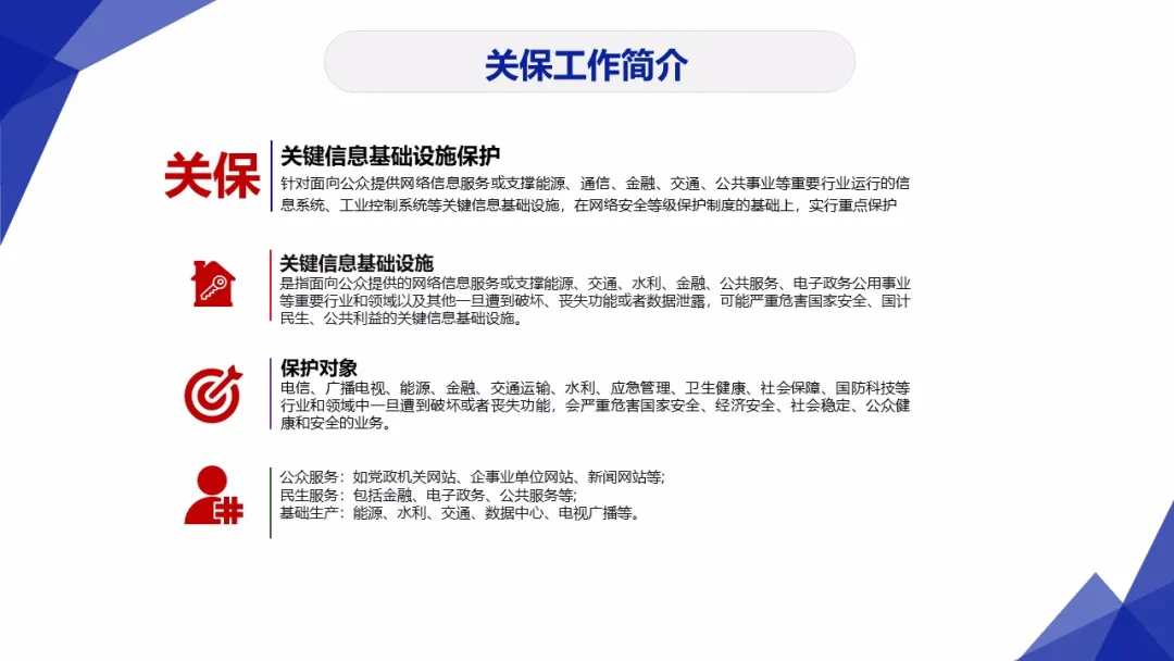
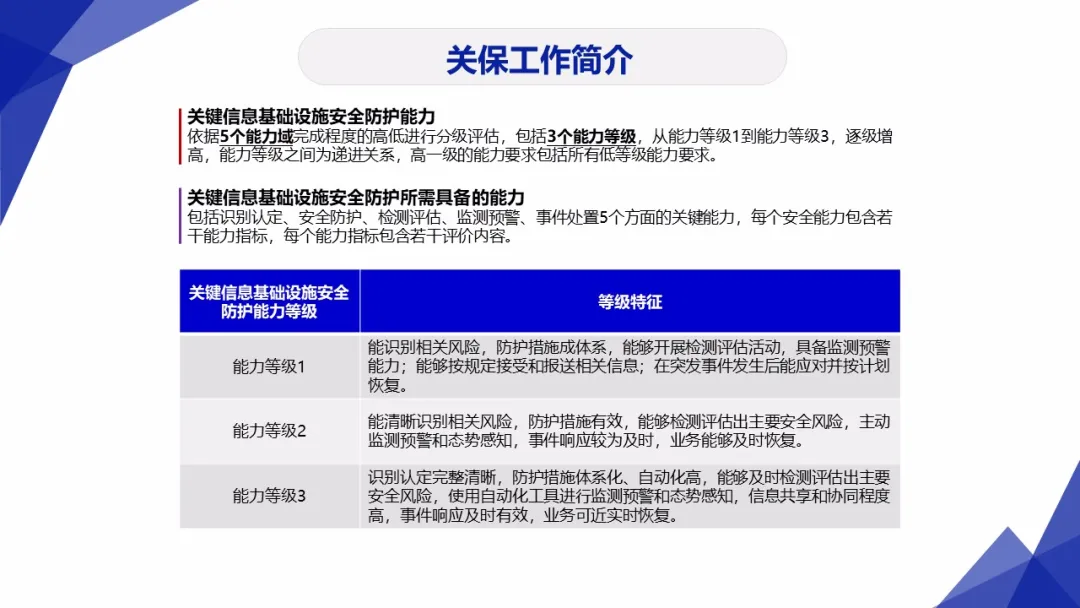
关保(关健信息基础设施保护)是针对面向公众提供网络信息服务或支撑能源、通信、金融、交通、公共事业等重要行业运行的信息系统、工业控制系统等关键信息基础设施,在网络安全等级保护制度的基础上,实行重点保护。
密评(商用密码应用安全评估)是指对采用商用密码技术、产品和服务集成建设的网络和信息系统密码应用的合规性、正确性、有效性进行评估。
涉密信息系统分级保护是国家信息安全等级保护的重要组成部分,是等级保护在涉密领域的具体体现。等级保护是关键信息基础设施保护的基础,关键信息基础设施是等级保护的重点防护对象。
关键信息基础设施必须落实网络安全等级保护制度,开展定级备案、等级测评、安全建设整改、安全检查等强制性及规定性工作;
商用密码应用安全是保障网络和信息系统安全的一项防护措施,也是保障关键基础设施安全的重要手段,关键基础设施必须按照密评相关标准、规定,开展密评工作;
等级保护是支撑国家网络安全的基本制度,开展关键信息基础设施保护和商用密码应用安全评估的基础,若无法将等级保护制度落实到位,则很难实现关键信息基础设施保护到位,商用密码应用安全评估工作也无法顺利进行。
涉密信息系统分级保护、等级保护制度、关键信息基础设施保护、商用密码应用安全评估都是网络安全运营者应履行的责任和义务,并非哪一个重要,哪一个不重要,只是安全防护力度、角度存在一定差异。
本文主要内容:
什么是“3保1评”相关的法律法规依据分保工作简介等保工作简介关保工作简介密评工作简介3保1评的联系与区别






































我对各位读者朋友的唯一请求就是:点个赞。
版权声明:我们致力于保护作者版权,注重分享,被刊用文章【我国第一部保密法颁布于哪一年(重点)】因无法核实真实出处,未能及时与作者取得联系,或有版权异议的,请联系管理员,我们会立即处理! 部分文章是来自自研大数据AI进行生成,内容摘自(百度百科,百度知道,头条百科,中国民法典,刑法,牛津词典,新华词典,汉语词典,国家院校,科普平台)等数据,内容仅供学习参考,不准确地方联系删除处理!;
工作时间:8:00-18:00
客服电话
电子邮件
beimuxi@protonmail.com
扫码二维码
获取最新动态
