【卡车之家 原创】拖欠运费、压车在货运行业里已经见怪不怪,明明是很不合理的行为,但在大家眼里却又是那么“正常”。尤其当下行情本身就不好,跑一趟还结不到运费的话,那真的就是雪上加霜。
卡车司机在行业里逆来顺受,没有过多话语权,有时候货主一句“你不拉,有的是人拉”道出了卡友们的无奈和辛酸,并且也很少有人用法律来维护自身合法权益。2021年1月《民法典》正式实施,其中针对托运人或者收货人不支付运费的情况,明确规定承运人可享有货物留置权。
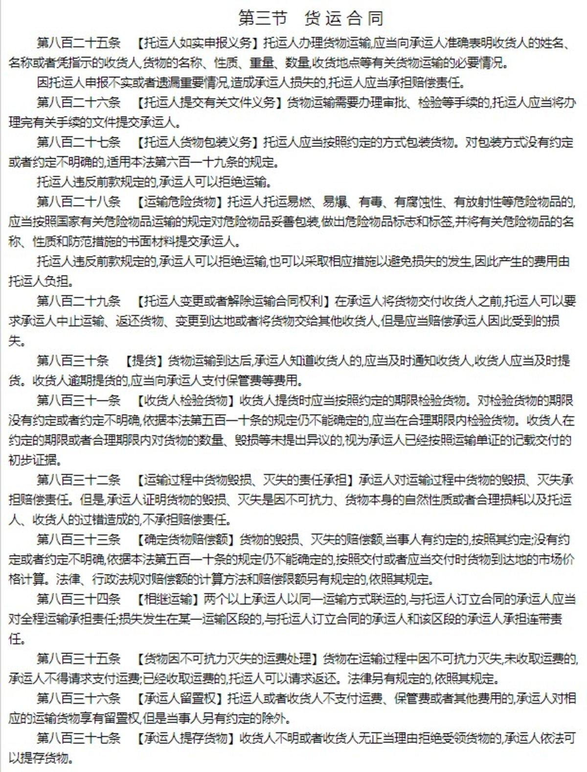
我们从图上可以看到,《民法典》第八百三十六条显示:【承运人留置权】托运人或者收货人不支付运费、保管费或者其他费用的,承运人对相应的运输货物享有留置权,但是当事人另有约定的除外。也就是说,在正常完成货物运输流程后,如果发货方或者收货方不给司机支付相应费用的话,那么司机有权暂时留置货物。
需要注意的是,你只能留置货物,不能私自处理货物或者损坏货物,必须保证货物完好性。
举个例子,某卡友抵达收货点后准备卸货,按照合同约定货主需支付剩余费用。但由于货主自身原因,无法向卡友支付相应运费,这时该卡友决定暂时将货物留在车上,等与货主协商好、结算费用之后,再进行卸货。
不仅仅是没有结算运费,保管费或者其他费用没有按照合同一并结清的话,同样可以暂时留置货物。当然,这期间也需要卡车司机积极地和收货方、发货方进行协调,去争取最大权益。
例如按照约定时间抵达仓库后,但收货方因自身原因而导致无法正常收货的话,一般来说压几天车,就会按照一定比例来收取相应的保管费,也就是大家常说的压车费。压车意味着卡车司机这几天都不能正常运营,总让不能让咱们白等几天吧,这笔费用得有人来承担。
大家发现没,这条例里面存在一些矛盾点。很多时候卡友们都是将货物卸完后才去收运费,而大多数货主也是这么告诉卡友的,“货物下来后,没有问题就付你运费”。但货物都卸了,咱们还怎么压货呢?
因此,无论是运输单据还是凭证什么的,都需要我们完好保存下来,尤其是在装卸货时,多拍一些照片和视频留证,一些重要的聊天记录和通话内容也要尽可能地多保存。这样即便是压不到货物,咱们也有充足的证据,如果货主还是不按照合同上的约定来支付费用的话,就可以将其起诉至法院,凭什么他能吃“霸王餐”!
此外,第八百二十五条显示:【托运人如实申报义务】托运人办理货物运输,应当向承运人准确表明收货人的姓名、名称或者凭指示的收货人,货物的名称、性质、重量、数量,收货地点等有关货物运输的必要情况。
因托运人申报不实或者遗漏重要情况,造成承运人损失的,托运人应当承担赔偿责任。
例如某卡友在运输普通整车货物时,却被相关部门告知发现了多箱香烟。而该车并没有运输烟草的资质,属于非法运输烟草行为,按照规定得进行罚款。可卡友并不知情,托运人是瞒着卡友偷偷塞在车厢里面的。
此外比较常见的还有绿通运输,有的货主在卡友并不知情的情况下混装了非绿通产品,从而导致产生高速费用,没能享受到绿通减免政策。那么按照相关条例来看,因托运人某些原因而造成承运人损失的,应当承担赔偿责任。
附货运相关条例
总之,当我们真遇到这些事情时,首先依照相关法规条例来进行解决,同时根据运输合同上的约定来划分责任。当然,我们在签订承运合同时,一定要仔细阅读相关内容,尤其是涉及赔损、金额方面的,得多一个心眼。此外,可以对重要事宜进行备注,避免后续扯皮,以减少纠纷矛盾。
● 编后语:
不难发现,《民法典》当中许多关于货运方面的条例,是更倾向于卡车司机利益的,虽然现在货运行业仍存在许多问题,但也是不断在进步、发展的。至于这些法规条例的执行力度如何?能起到怎样的作用?也是需要相关部门和卡友们一起去完善、探索。(文/龚弋新)
版权声明:我们致力于保护作者版权,注重分享,被刊用文章【压车费的法律规定(专治老赖货主拖欠运费)】因无法核实真实出处,未能及时与作者取得联系,或有版权异议的,请联系管理员,我们会立即处理! 部分文章是来自自研大数据AI进行生成,内容摘自(百度百科,百度知道,头条百科,中国民法典,刑法,牛津词典,新华词典,汉语词典,国家院校,科普平台)等数据,内容仅供学习参考,不准确地方联系删除处理!;
工作时间:8:00-18:00
客服电话
电子邮件
beimuxi@protonmail.com
扫码二维码
获取最新动态
