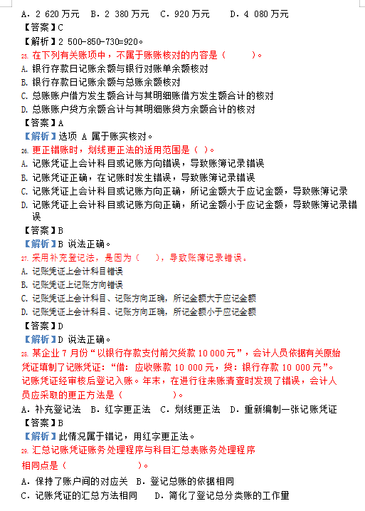
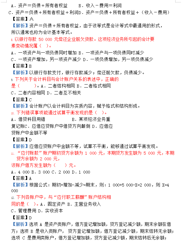
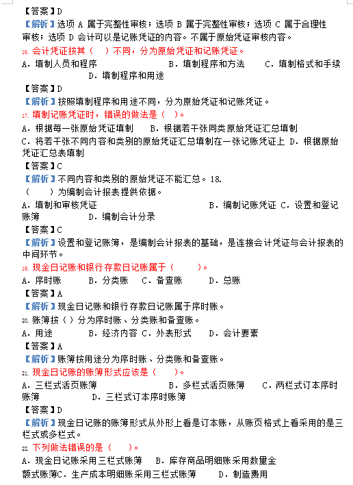
去年报名初级的小伙伴们肯定还在为今年的初级考试担心吧,今天给大家分享一套,2021年初级会计考试必过试卷,内含重点还有频繁考点,答案解析应有尽有,看完一次就过!!!可直接打印下载练习。
.......
今天的主要内容就分享到这里了,有想要完整版的朋友,下面有领取方式:
版权声明:我们致力于保护作者版权,注重分享,被刊用文章【手把手教你学会计答案(2021初级会计考试必过试卷)】因无法核实真实出处,未能及时与作者取得联系,或有版权异议的,请联系管理员,我们会立即处理! 部分文章是来自自研大数据AI进行生成,内容摘自(百度百科,百度知道,头条百科,中国民法典,刑法,牛津词典,新华词典,汉语词典,国家院校,科普平台)等数据,内容仅供学习参考,不准确地方联系删除处理!;
工作时间:8:00-18:00
客服电话
电子邮件
beimuxi@protonmail.com
扫码二维码
获取最新动态
