发现一43岁的深圳CFO,做的企业薪酬制度那叫一个牛!给大伙瞅瞅
每年这个时候,很多公司都会进行人事调整,薪资也会跟着调整,甚至企业的薪资体系也跟着更换。
今天跟大家分享一套我们财务总监编制的企业薪酬体系管理制度,一起来看看吧!!
包含:适用范围、目的、依据和基本原则、
包含:薪酬体系、薪酬结构
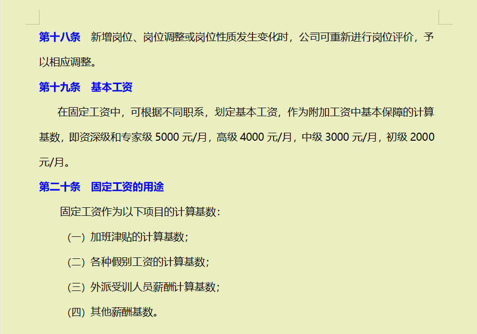
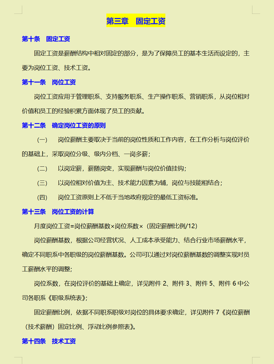
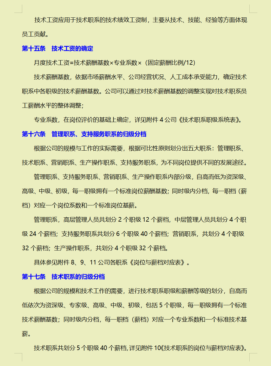
包含:固定工资、岗位工资、确定岗位工资的原则、岗位工资的计算、技术工资、技术工资的确定、管理职系、支持服务职系的归级分档、技术职系的归级分档、基本工资、固定工资的用途
包含:绩效工资、管理职系、支持服务职系员工的绩效工资的确定、技术职系员工的绩效工资的确定、生产操作职系员工的绩效工资的确定、营销职系员工的绩效工资的确定
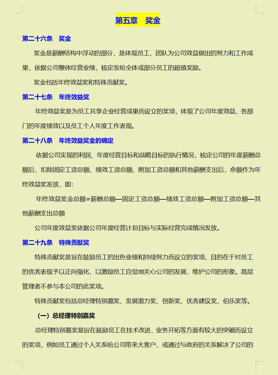
包含:奖金、年终效益奖、年终效益奖金的确定、特殊贡献奖、其他奖励
……
篇幅有限,企业薪酬体系管理制度就不一一展示了,
版权声明:我们致力于保护作者版权,注重分享,被刊用文章【深圳会计工资(发现一43岁的深圳CFO)】因无法核实真实出处,未能及时与作者取得联系,或有版权异议的,请联系管理员,我们会立即处理! 部分文章是来自自研大数据AI进行生成,内容摘自(百度百科,百度知道,头条百科,中国民法典,刑法,牛津词典,新华词典,汉语词典,国家院校,科普平台)等数据,内容仅供学习参考,不准确地方联系删除处理!;
工作时间:8:00-18:00
客服电话
电子邮件
beimuxi@protonmail.com
扫码二维码
获取最新动态
