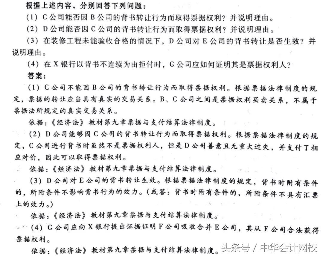
临近考试,张稳老师吐血整理了一篇注会《经济法》的答题律令!还特别进行了案例说明,保障注会宝宝们看得清楚明白,以助宝宝们考场上抢分成功!
本篇文章6300字,建议阅读时间15分钟。
虽然字数比较多,但绝对值得宝宝们仔细研读!因为这才是真正的答题技巧!认真看过后绝对在考场上能帮宝宝们大忙!
注会《经济法》案例题解答13条“金科律令”
(1)考试时间两个小时,留给案例题的时间应不少于1小时15分钟。
(2)应先通盘考虑、统筹规划。按照自己对知识的掌握程度分出主次,先集中精力完成对你来说容易的题目,定点打击,先吃大肉,再敲骨吸髓,最后啃硬骨头。
(3)大部分的解答分两步:第一,明确回答问题;第二,引述法律条文。是否需要结合案例进行再分析要视情况来定,比如证券法中定量分析。尽量不要写重复的话,不要做重复劳动。
(4)一定要先阅读题目问题,再有针对性阅读题干,有些问题甚至可以直接作出解答,这样可以节省很多时间。
(5)按照“关键词”给分,不要写论文,不要写的像明天就是世界末日一样,阅卷不给辛苦分!要做到言简意赅,清晰明了。如同“跨栏比赛”,得分点相当于跨栏,奔跑相当于组织语言,允许考生碎步调整找感觉蒙节奏,但跨栏动作一定要完成。
(6)并非要求一字不差把条文都写出来,而是应明确写出对分析案例起到“至关重要”的关键词。
(7)若题目只是针对众多法律情形之一而设置的提问,那么只回答与案例题相关的那一条规定即可,如11项一致行动人的界定;若题目考的是需要同时满足多项条件才能成立的问题,那么必须要准确写明所有需要满足的要件,如物权法善意取得的构成。
(8)引述法律条文时写“根据规定”即可,不用琢磨政策名称是什么,这个不重要。
(9)写大白话是否可以得分?这个取决于你是否能用大白话串联起“关键词”,“俗中带雅”的可以得分,若只剩下“俗”,阅卷老师也不会费力站在你的角度去找分。
(10)只是蒙“符合规定”或“不符合规定”而不写明理由的,不会得分。特殊年份阅卷情况下,判断正确但理由写的不正确的,也无法得分。
(11)遇到声东击西、稀奇古怪的提问很正常,有些题目就是故意不让你得分的,适当解答,切不可浪费太多时间。
(12)遇到题型、题量调整不要慌张,沉着应对。应迅速按照不同题目的分数权重,将你的知识存量重新排兵布阵,制定出最优的做题路径。
(13)所谓技巧只是旁枝末节,你真正需要的是冰山下的力量,努力巩固专业知识,强化你的内功。
真正的答题技巧在这里!务必认真看!
一、答题理念
不列颠空战
1940年二战欧洲战场,英国和德国展开了波澜壮阔的不列颠空战,战场横跨英吉利海峡的海与空,数千架BF-109与飓风战斗机空中缠斗,德国空军以压倒性的优势将一颗颗炸弹投向英伦三岛,伦敦被炸为一片废墟。但战役结果是德国空军惨败,希特勒不得不放弃登陆英国的海狮计划。那为啥德国会失败?最重要的原因是大量的战争资源轰炸了不必要的平民目标,德国空军忽视了英军雷达的决定性作用,德军轰炸机刚起飞,英军雷达便可发现及时迎击,而这么重要的战略打击目标,德国居然忽视了。
“兵无常势、水无常形”,没有所谓固定的答题技巧,我们这里说的技巧本质是考场上的一种“应变能力”。
当我们面对四道案例题时,绝不能搞无差别“地毯式轰炸”,最好的办法是进行“差异化处理”。事先甄选出决定考试是否能通过的“主要目标”,然后实施“定点打击”。
首先,四道案例题不能用题目序号的顺序来简单对待,而应该更深一步的剖析出不同层次,这个层次就是“对你来说”的难易程度。比如你对合同法掌握的更好一些,那就归入第一层次、对证券法掌握的稍差一些,那就归入第二层次,以此类推。这样做的好处是将案例题进行了个性化深度分层,为接下来投入资源答题做好准备,做题的策略完全是根据自己情况来确定,每个人的情况不同,因此作战计划也不会完全相同。这个过程有点像武林高手过招,对方出招,我便能一眼识别出招式的厉害,然后迅速拆招或躲避。
其次,判断做题的先后顺序。要知道,我们的做题策略绝对不是以题目序号按部就班的,而应该是以难易程度为标准迅速制定的。一般来讲,当然是先做划分为第一层次的题目,即自己把握最大的题目,好处是利用早期的时间迅速夺取大量的分数,先咬下一块大肉来。不可将自己最擅长的题目放到最后时间来做,考试结束前15分钟的时间其实挺垃圾的,强大的心理压力会影响你的发挥,因此我们先要“选”才能“攻”,这样才能获取更大的主动权。
我在讲课中也经常会说一个例子,就是我们复习备考真的很像备战,战斗之前你要做的是备足弹药、把刺刀磨亮、做好战前演习。但只要置身于战场,就是一场无法事先预料的遭遇战,遇到什么兵种的敌人?敌人从何处攻击?以什么形式攻击?这些都是不知道的,我们要做的是在战斗中随时观察,做好全面统筹,形成预判后再采取行动。
二、答题技巧实践操作
我们上面以答题的理念性问题进行铺垫,接下来我们将讨论更加接地气的技巧性内容,偏重于实践操作。
1.“三段论”的崩溃
传统的答题步骤是:
第一步:明确回答题目要求。
第二步:引述法律条文和依据。
第三步:结合案例进行解释。
问题就在于“第三步”。我们看中注协的阅卷。
评分标准
从答案和得分点可以看出,有些答案根本就不存在“第三步”,即可以不结合案例的解释,而有些答案是将“第三步”与“第二步”进行了合并。由此我们得出结论,三段论中的“第三步”并非必要,我们依然是要以“此时此地此种情况”来分析题目。
2.见招拆招
按照提问的逻辑结构,我们可以进行如下区分:
(1)直截了当型
如2016年案例题某问“A公司拒不提交相关资料,人民法院可对其采取何种处罚措施?”
答案:人民法院可以对债务人的直接责任人员采取罚款等强制措施。
这种问题不用“三段论”展开,直接回答“采取罚款等强制措施”就可以了,也不用引述法律条文。
(2)观点判断型
如2016年案例题某问“甲银行拒付理由是否成立?并说明理由”
答案:“甲银行拒付理由不合法。付款人承兑汇票后,应当承担到期付款的责任”。
注意问题后面的“并说明理由”,此时不仅要回答前面的提问,还要阐述法律理由。但要注意,这种情况依然不用“三段论”展开,直接引述法律条文即可,不用再结合案例情况分析,因为“废话重复一万遍还是废话”,除了浪费时间毫无意义。
(3)判断“一揽子”正误型
这种提问一般出现在证券法案例题中。
如2015年案例题某问“非公开发行公司债券方案中,哪些内容不符合规定?并分别说明理由”
这种问题需要直接结合案例进行分析,必须按照1、2、3……点来分别写,提问“一揽子”,你的回答不能“一揽子”,否则很容易错失得分。
(4)逻辑推理型
这种提问比较难,需要考生运用大量的逻辑推理来论述,“三段论”展开此时派上了用场。
如2014年案例题某问“有关债权人关于A公司向E信用社清偿行为无效的主张是否成立?并说明理由。”
这个问题中首先要判断A公司向信用社清偿的全部金额是多少,然后比照抵押物的拍卖清算金额来判断是否适用个别清偿无效的规定。这条推理的逻辑线,你需要完整阐述出来,即:法律规定对债务人个别债权人“无财产担保部分”清偿无效——A公司对E信用社有财产担保——财产担保足以清偿全部债务——信用社不存在无财产担保的部分——主张无效的理由不成立。
这个完整的推断过程才是得分的主线,你在论述过程中一定要写的清晰明了。
(5)分数磨盘型
这种提问声东击西,出题人主要防止有考生“100分”而故意设置的。圈中有圈、坑中有坑,就是磨你血来的,根本无法提前防守。因此挨一枪就挨一枪吧!没办法。
如2010年案例题“乙公司是否有权要求庚公司代甲公司履行债务?并说明理由”
这是合同法的题目,很多人第一眼看此提问后的反映是考“代位权诉讼”啊!但若按照代位权诉讼来解答会直接翻沟里去,中注协给出的答案是这样的。
答案:乙公司无权要求庚公司代甲公司履行债务。因为,母公司和子公司均具有独立法人资格,各自应对自己的债务独立承担责任。
他居然是要考法人资格的,合同案例中“乱入”了公司法的莫名其妙考点,其实本意就是不想让你得分的,而你要适应这种题目的风骚走位。
此外还有更夸张的。
如2014年案例题“C基金会是否有权向A公司追索?并说明理由”
这个题目无论是题干设置,还是提问方式,都完整地契合了教材P354中关于“票据伪造类推表见代理,则票据行为有效”的理论。可以说,按照教材来解答:“票据行为有效”是可以的。但是给出的答案是“C基金会无权向A公司追索。由于A公司及其财务负责人的签章系伪造,故A公司不应承担票据责任。”
标准答案对教材内容进行了“抗辩”,否定了教材的说法。“神仙打架、凡人遭殃”,你越是复习认真,越是遵照教材执行,反而得不到分。对此我们依然要做到适应,考试就是人肉大磨盘,磨你两下也正常。
1.写的多了会给照顾分
没有这样的说法,参考上面的标准答案。阅卷是按照“得分点和关键词”来给分的,写的太多只能浪费你的时间。2个小时中,留给案例题的时间实在不多。
2.大白话可以得分
以“关键词”作为得分点,你的大白话若能穿针引线地将“得分点”全部串联起来,俗中带雅,雅俗共赏,那就是大白话中的“战斗机”,可以得分。但若只是俗而不雅,依然不能得分,阅卷老师也不可能费力去猜测你表述的真实含义。
3.只是写“符合规定”或“不符合规定”,也能得分
学员解答资料
如图,这样写即便都蒙对了,得分也为零。
4.要明确写出法律规定的名称才能得分
这不是重点,你直接写“根据规定”,甚至写“依规定”都行。
5.必须先读题干后再解答
老师我平时在讲题目时,一般都是先带着大家阅读题干,然后就案例展开分析,最后再进行提问解答。但这是我们讲课的顺序,而考试要面对的是生死2小时,目标是得分、得分、再得分,不断的goal goal goal。做题顺序本不重要,读题的顺序当然更不重要,“兵者、诡道也”,为了得分,哪有什么按部就班。我们来分析一下,考试中若先完整阅读案例题干,尤其遇到比较复杂的,那么当事人关系等信息会一团迷糊。在阅读到问题时,我们还需要回过头去再读题干进行分析,事实真相是——你第一遍读题完全是在浪费时间,是重复的。
再难的考试也有结构性BUG
如下面的提问,你还慢慢阅读什么题干,直接作答即可得分:
(1)当地社会保险机构是否有权提出重整申请?(重整申请人资格,直接回答规定即可)
(2)F公司是否有权提走其委托A公司加工的产品?并说明理由。(破产一般取回权)
(3)人民法院以A公司现金不足、资产大多不能变现清偿债务为由,裁定受理破产申请,是否符合规定?并说明理由。(破产原因界定)
(4)管理人是否有权撤销A公司向供电局补缴电费的行为?并说明理由。(破产撤销权的例外)
(5)土地管理部门是否有权要求从拍卖价款中优先补缴土地出让金?并说明理由。(法定优先受偿权)
即便一些无法直接回答的提问,
我们也可按“点状射击”的方式,有针对性的寻找题目信息。
如下面的提问:
(1)甲与乙的融资租赁合同到期后,机床的所有权归属于谁?并说明理由。
解释:融资租赁标的物所有权归属看约定,没有约定归属于出租人,因此你需要有针对性的寻找题目中“当事人是否有约定”这个信息点,没有的话直接归属于出租人。
(2)甲公司与丁公司的货车租赁合同是否因未采取书面形式而视为不定期租赁?说明理由。
解释:租赁期限6个月以上才采取书面形式,否则视为不定期租赁。因此你需要有针对性的寻找题目中“当事人的租期是否6个月以上”这个信息点。
即便遇到更复杂的提问,提前看问题也会让你在读题中的信息采集更有针对性、更有效率。类似的例子还有很多,大家在实际做题演练时一定要把握这个做题技巧,这会让你的做题速度提升一个台阶。
6.法律原文必须一字不差都背下来才能得分
这个不一定,你要写出法律规定中对案例分析起到至关重要的词语。
如提问“乙、戊、辛公司在收购甲公司股份时,是否构成一致行动人?并说明理由”。《收购办法》中对于一致行动人的界定有11种情况,那是否先来个大默诵,全给它默写出来,得分就能多多的?不是的!你只需写出与案例分析有关的内容,即要写出“乙、戊、辛之间达成了协议,乙公司可以实际支配戊和辛的大部分表决权,构成一致行动”。这里的关键词在于“协议方式实际支配大部分表决权”。
又如提问“A公司对破产申请提出的异议是否成立?并说明理由。”
这个问题考的是破产原因,你要清晰的写出A公司是否具备破产原因,即“债务人不能清偿到期债务,且资产不足以清偿全部债务或明显缺乏清偿能力”,其中“债务人不能偿债”和“资不抵债”或“明显缺乏清偿能力”,这些是得分关键词,而对于“汉语介词”的组织上,可以随意发挥。
7.英文题目有加分,因此要多花时间练习英文写作
这个政策本是给海外和外资事务所报考人员的一项福利,而且这5分也是在100分的基础上进行的附加,并没有触动非英文考生的“奶酪”。因此你要准确评估自己的英文能力,若专业英语水平较高的话,可在专业知识复习较好的情况下“锦上添花”,但若英文水平一般,确实不值得为这5分去另起炉灶学英文。精力和时间是稀缺资源,性价比的问题贯穿于CPA学习的始终。
以上我们谈论的所有关于答题的困难,所有的阻碍与荆棘,都抵不上这个极端事件的冲击大,甚至能让你回想起当年被高考支配的恐惧。
这个极端事件就是…….
案例题数量发生了变化
是的,历年考试都是4道,但它可能突然变成5道,甚至6道,注会经济法考试历史中这种事情出现在2011年,考试总时长不变,但是案例题数量四变六。可能这种折磨人的方式太过邪恶和露骨,一些出题人都看不下去了,2012年考试又恢复为四道案例题。
但谁能保证今后会不会变化呢!这类极端事件考前是无法预知的,即便中注协事先公布了题型题量,但出题人依然可能随时变卦推翻,对题型进行调整。
这种偶然事件如果不幸出现在你考试的年份,其实也算是一种挑战吧。你要知道,所有考生坐的都是同一条船,哪怕潮涨潮落,难易更迭,大家都还是面对同一起跑线的,你只要按照老师上面说的方式沉着应对、冷静思考、充分调动你的知识存量。虽说套路战胜不了环境,但按照他们的规则战胜他们,这也是你人生中一件很酷的事情,不是嘛!
技巧只是旁枝末节,你真正需要的是冰山下的力量!
以上只是我们做题中的一些小伎俩,这些起不到根本决定性作用。真正决定你能否通过考试的是你对专业知识的把握和运用能力,是你的“内功”。
我在网校应试指南编写中,写过这样一个例子,金庸笔下《神雕侠侣》中的杨过当年在海边独自练习木剑时,以木剑发出的劲风与巨浪对抗,开始练时木剑不响,最后练到了剑上发出潮涌之声,再由响到静、由静到响反复七次,终于练出了欲静则静、欲响则响的木剑境界,虽说这是虚构的武侠小说,但道理可能是相通的。我们学习中知识内功与考试技巧也是互为条件,需反复演练才可修成正果。
是否有人能达到案例满分?
是否有人能达到案例满分?这个在理论和实际中都是存在的。但实践中真的很难!因为解答问题本身具有主观性,而阅卷老师的判断也具有主观性。对于同一个问题,你俩必须达到“一拍即合”才能得分,这里就存在很大不确定性。因此我们认为主观题是无法做到准确“估分”的,不可避免会出现凭感觉、靠“天”吃饭的现象,满分状元也是占尽“天时、地利、人和”才修成的。
我们下面看一下中注协给出的标准答案,大家看完后会有什么感觉?
中注协标准答案
是的,这个解答很清爽,言简意赅、直击要害!考场上你若解答成如此这般的话,也可以得到100%的分数。但事实上这并不太可能,我之前一再强调:考场上是“第一视角”的迷宫模式,而考完后看答案则是“上帝视角”的全解锁模式,有天壤之别!
考试中你若能准确写出“得分点”,字字珠玑金玉之价,每击必中要害,那么本篇文章不适合你,因为你已经是专业级选手了。如同专业跨栏运动员每一跳必过栏,根本不用碎步准备;而业余选手还要找感觉、蒙节奏。
所以我这里主要针对基础知识还不是很扎实,主观题解答时还需要找感觉的考生。你们主观题解答中虽然做不到100%正确,但我们可以通过时间精力的合理分配,在有限知识存量的基础上通过答题技巧获得加成,达到通过考试的目标。
澄清一个误解
上面是中注协的标准答案,我们再看大家平时做网校习题的答案,画风似乎陡然变化。
【答案】
(1)A公司有权向人民法院提起B公司的重整申请。根据规定,债权人申请对债务人进行破产清算的,在人民法院受理破产申请后、宣告债务人破产前,债务人或者出资人占债务人注册资本1/10以上的出资人,可以向人民法院申请重整。本题中,B公司是一人公司,为A公司100%持股拥有,因此A公司作为出资人可以申请重整。
(2)甲上市公司向B公司购买资产的行为构成重大资产重组。根据规定,上市公司购买资产占上市公司最近一个会计年度经审计的资产总额比例达到50%以上的,构成重大资产重组。本题中,甲上市公司通过发行股份的方式购买B公司的全部资产,成交价格为15000万元,而B公司资产的账面价值是29830万元,依照界定的具体规则,购买的资产为非股权资产的,资产总额以该资产的账面值和成交金额两者中的较高者为准,因此29830万元与甲上市公司资产总额58400万元相比较,达到了50%以上,属于重大资产重组。
(3)A公司取得甲上市公司增发的新股不会触发强制要约义务。根据规定,在一个上市公司中拥有权益的股份达到或者超过该公司已发行股份的50%的,继续增加其在该公司拥有的权益不影响该公司上市地位的,属于免于提出豁免申请直接办理股份转让和过户的事项。本题中,A公司本身是甲上市公司的控股股东,通过重组增持至52%,不会影响甲上市公司的上市地位,因此不需要发出要约收购。
差异很明显——“练习题文字实在太多了”,辅导老师们似乎尽心尽力,“知无不言言无不尽”。但从某种角度看,这也给广大学员心理上造成了极大恐慌。难道考试也要写成论文才能得分么!
错了!大错特错!因为我们师生之间的思考角度不同。
答案之所以写的这么详细,有两个原因:一是保证资料完备,二是非常深刻的原因!
那就是……..
解析写少了的话,学员提问数量会太多,根本答不过来。
答疑
这是考前高峰时期“一周”学员的提问量(大概16000道题)。比如你是一名微博博主,要求你一天回复大概300条评论,而且还不能有错误,简直“鬼畜”。如果辅导老师不把解析写完整,答疑提问量还会更多。那网校所有的工作人员就得全部上阵答题,必然会使得其他辅导项目投入的精力和时间减少,这是大家都不愿意看到的。因此我们在编写练习题和辅导资料时,会尽量将所有与之相关的法条都写上,必要时还会辅助以提示文字或讲解,目的是提高学员的学习效率和我们的工作效率。
但你要清楚,考试其实不必将答案写成“明天就是末日”的样子,我们还是尽量参照中注协的标准答案来解答。
作者:张稳老师,来源:张稳老师微博。
版权声明:我们致力于保护作者版权,注重分享,被刊用文章【经济法经典案例(经济法)】因无法核实真实出处,未能及时与作者取得联系,或有版权异议的,请联系管理员,我们会立即处理! 部分文章是来自自研大数据AI进行生成,内容摘自(百度百科,百度知道,头条百科,中国民法典,刑法,牛津词典,新华词典,汉语词典,国家院校,科普平台)等数据,内容仅供学习参考,不准确地方联系删除处理!;
工作时间:8:00-18:00
客服电话
电子邮件
beimuxi@protonmail.com
扫码二维码
获取最新动态
