财务部门是每个企业都会有的部门,而且还是比较重要的一个部门,掌管着公司的财务大权,但是好多的中小企业因为前期资金不足,导致财务部门发展混乱,严重影响企业的中后期发展,好多企业的财务主管都很是“头痛”,别担心,罗马不是一天建成的,有问题解决就好了,小编今天带来了各行业财务管理制度,大家可以收藏参考学习了!
中小型企业必备:超全各行业财务管理制度,赶紧收藏备用了
(文末有领取方式)
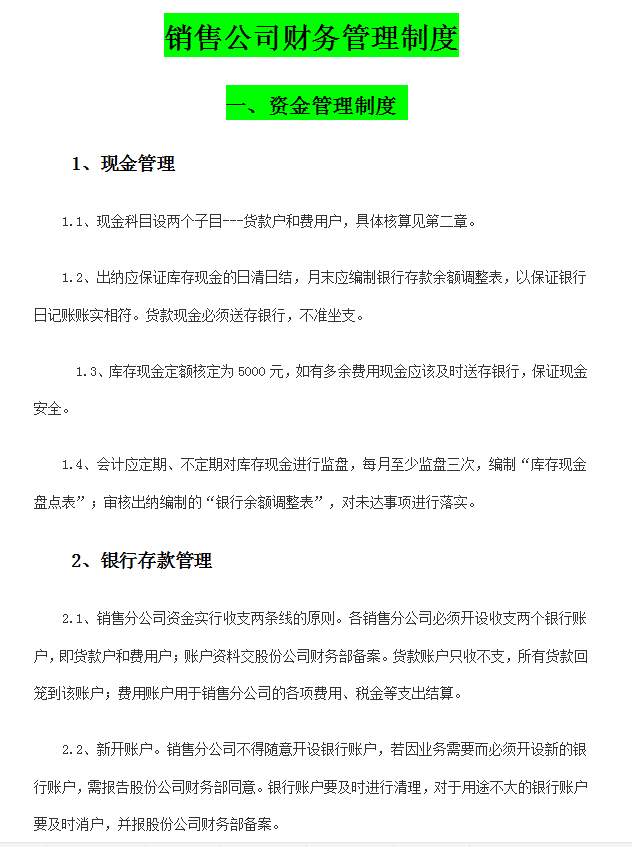
中小型企业必备:超全各行业财务管理制度,赶紧收藏备用了
中小型企业必备:超全各行业财务管理制度,赶紧收藏备用了
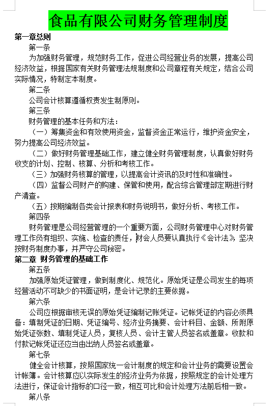
中小型企业必备:超全各行业财务管理制度,赶紧收藏备用了
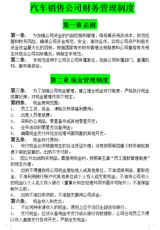
中小型企业必备:超全各行业财务管理制度,赶紧收藏备用了
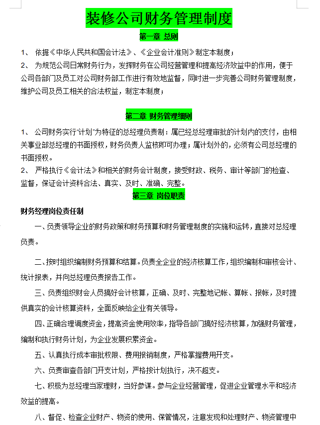
中小型企业必备:超全各行业财务管理制度,赶紧收藏备用了
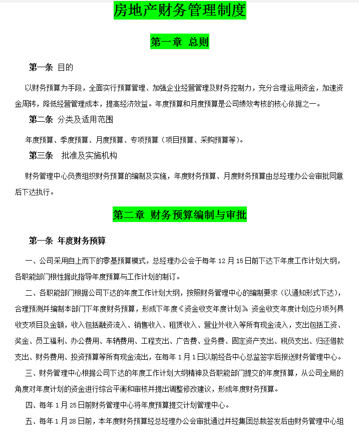
中小型企业必备:超全各行业财务管理制度,赶紧收藏备用了
中小型企业必备:超全各行业财务管理制度,赶紧收藏备用了
中小型企业必备:超全各行业财务管理制度,赶紧收藏备用了
......
篇幅有限,想要领取你需要的财务管理制度,可以通过下面方式进行领取!
1、关注我,下方评论区留言:想要学习,并转发收藏;
2、点击小编头像,私我回复:资料,即可免费领取呦!
版权声明:我们致力于保护作者版权,注重分享,被刊用文章【小企业财务会计制度(中小型企业都在用)】因无法核实真实出处,未能及时与作者取得联系,或有版权异议的,请联系管理员,我们会立即处理! 部分文章是来自自研大数据AI进行生成,内容摘自(百度百科,百度知道,头条百科,中国民法典,刑法,牛津词典,新华词典,汉语词典,国家院校,科普平台)等数据,内容仅供学习参考,不准确地方联系删除处理!;
工作时间:8:00-18:00
客服电话
电子邮件
beimuxi@protonmail.com
扫码二维码
获取最新动态
