2022初级会计考试大家都复习到哪了啊?初级实务都复习完了吗?从现在考5月7号的初级会计职称考试,还有一个多月的时间。时间还是挺充足的。
大家也都知道,今天初级会计的教材发生了一些变化,有些章节增添、删减了大家。所以说大家在复习的时候一定要注意这些新增的知识点,考到的概率是很大的。想要一次性考过初级会计,除了书上的知识点、重点要理解透彻之外,我们还要多做题,把考试会考的题型都刷透。这样考试的时候才不会慌张。
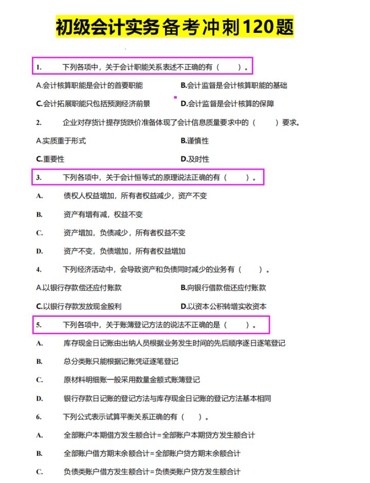
今天我就给大家整理了初级会计实务考前必刷的120题,虽然题比较少,但是个个都是精华。我们在刷题的时候也一样,不要以多为好,要刷好题,刷真题。不然时间就白白浪费了。
(1)什么是会计职能;会计恒等式的原理;会计信息质量要求的内容;账簿登记的方法
答案:1-6:BC/B/AB/AC/B/AB
(2)现金清查中有现金短缺或溢余该怎么处理;企业出现坏账该如何计提;什么是交易性金融资产
答案:7-10:D/B/A/D
(3)投资收益该如何计算;增值税发票如何入账计算;会计分录的使用
答案:11-14:A/A/A/A
(4)包装物的会计处理;企业成本的计算;月末成本结转的计算
答案:15-18:ABCD/ACD/C/C
(5)企业原材料出现了盘亏及损毁该怎么进行会计处理;存货减值的会计处理;双倍余额递减法的计提折旧计算
答案:19-23:B/AC/B/BD/BC
(6)“固定资产清理”科目的具体内容;企业的无形资产就包括哪几种
答案:24-28:CD/B/A/C/B
(7)什么是无形资产的摊销;
答案:29-32:C/AB/A/D
(8)“应付票据”科目余额发生增减变动的几种情况;属于“其他应付款”科目核算的内容有;
答案:33-38:ABC/D/BC/ABCD/A
......
篇幅有限,2022初级会计职称考试考前必刷的120题今天就先给大家整理到这里,有完整的,希望能帮到大家。
初级会计不难,但更看重你的毅力,坚持就是胜利!加油!今年一定上岸!!!
版权声明:我们致力于保护作者版权,注重分享,被刊用文章【现金短缺的会计分录(这下稳了)】因无法核实真实出处,未能及时与作者取得联系,或有版权异议的,请联系管理员,我们会立即处理! 部分文章是来自自研大数据AI进行生成,内容摘自(百度百科,百度知道,头条百科,中国民法典,刑法,牛津词典,新华词典,汉语词典,国家院校,科普平台)等数据,内容仅供学习参考,不准确地方联系删除处理!;
工作时间:8:00-18:00
客服电话
电子邮件
beimuxi@protonmail.com
扫码二维码
获取最新动态
