自从电商兴起,就有前赴后继的小伙伴们进入到电商的行业中去,有的做运营、有的做客服、有的、做美工还有的做物流,其实在这个行业里还有不少做财务的小伙伴也在各种机会和因素的影响下进入了电商行业,成为了一名电商会计。
说到电商会计,和传统的行业业务类型以及业务流程有着很大的不同,各种的成本核算也与传统行业有着显著的区别,导致不少财务小伙伴觉得电商会计工作有难度适应不了,最后转行去了其他行业。其实电商行业也没有大家想象的那么难,找到合适的学习方法还是能够很快胜任电商会计的。
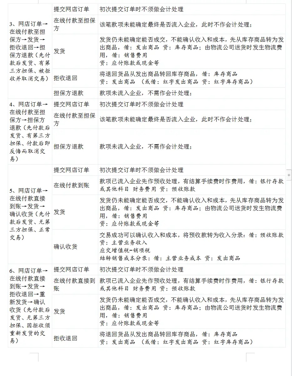
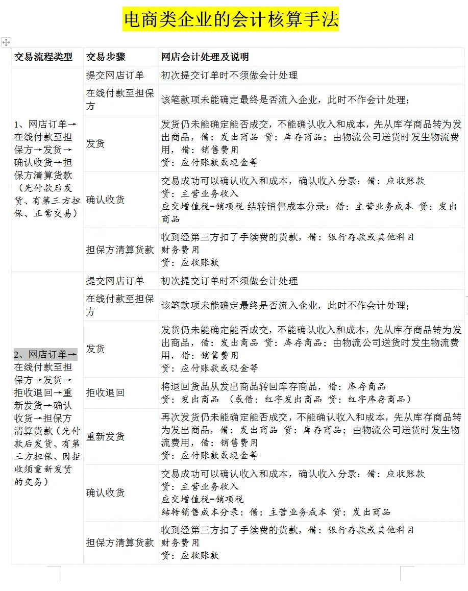
今天在这里就和小伙伴展示一下,有着6年电商行业经验的老会计总结的电商会计工作处理流程,非常值得参考,下面就具体来看看吧。
电商会计核算
电商会计分录
电商账务处理
内容很多,文章篇幅有限,就展示到这里吧。
版权声明:我们致力于保护作者版权,注重分享,被刊用文章【好会计(电商会计虽然好)】因无法核实真实出处,未能及时与作者取得联系,或有版权异议的,请联系管理员,我们会立即处理! 部分文章是来自自研大数据AI进行生成,内容摘自(百度百科,百度知道,头条百科,中国民法典,刑法,牛津词典,新华词典,汉语词典,国家院校,科普平台)等数据,内容仅供学习参考,不准确地方联系删除处理!;
工作时间:8:00-18:00
客服电话
电子邮件
beimuxi@protonmail.com
扫码二维码
获取最新动态
